Towards Sustainable Urban Development: Promoting Urban
Sustainability Assessment in China, Taking Xiamen as an Example
Yuwei Zhao
*
School of Architecture and Urban Engineering, Xiamen University, Xiamen, Fujian, 361000, China
Keywords: Sustainable Development Goals, Urbanization, Environment, Coupling Coordination Framework, Xiamen.
Abstract: As achieving sustainable urban development is vital to the future of the world, there is much focus on
promoting urban sustainability assessment in Chinese cities. This study presents a set of adaptive models, an
assessing framework, and the indicator systems for measuring the two goals of urban sustainability in
China, taking Xiamen, for example. The study promotes the urban sustainability assessment by modifying
the coupling coordination framework and applying the UN Sustainable Development Goals (SDGs). The
findings suggest that the cosmos model is suitable to refine the coupling coordination model. Additionally,
the framework and indicator systems built in this study promote urban sustainability assessment as they can
detect potential problems, develop urban characteristics, and effectively utilize SDGs' advantages. In
closing, compared with previous studies, this paper offers a practicable approach for research institutes,
urban managers, and the public to measure urban sustainability, thereby promoting urban sustainability
through the adjustment and development of urban planning, construction, and management.
1 INTRODUCTION
For the long-term prosperity of man and the planet,
achieving sustainable urban development has
become a global concern in the past several decades.
China has experienced a dramatic urbanization
process, which has brought serious challenges of
environmental degradation (
Shen, et al. 2017
).
Therefore, Chinese cities need to achieve sustainable
development. Because the environmental carrying
capacity restricts social equity and economic
efficiency (
Giddings, Hopwood, O'Brien 2002
),
the goals of urban sustainability can be interpreted
as the transformation of environment pressure from
positive growth to zero or negative growth and the
realization of positive growth in the economy and
society. Since economic and social development is a
process of urbanization, and urbanization is an
economic and social phenomenon the evaluation of
the sustainability of urbanization is the evaluation of
the sustainability of the economy and society.
However, the achievement of urban sustainability
acquires more than goals. It also relies on evaluating
the sustainable progress because the evaluation can
detect deviation of development when it occurs and
help cities develop in the sustainable direction. Thus,
an assessing framework and adequate indicators that
can reflect the implementation status of two
sustainability goals are vital to Chinese cities.
17 sustainable development goals (SDGs),
proposed by the UN in 2015, have been authoritative
criteria for evaluating urban sustainability because
of their possibility of providing more balanced and
integrated indicators (
Zinkernagel, Evans, Neij
2018
). Applying the SDGs to create an assessing
framework and indicators is a common strategy.
SDGs have low operability, and scholars have
solved it in two ways: building complementary
frameworks (
Costanza, et al. 2016, Vanham, et al.
2019
) and integrating or dismantling the SDGs
(
Griggs, et al. 2014, Kynclova, Upadhyaya, Nice
2020
). However, the economy and society
sustainability goals of cities have rarely been
evaluated directly. This is due to the integrity of
SDGs. One SDG usually guides the sustainable
development of economic, social, and environmental
dimensions simultaneously, so the indicators derived
from SDGs often simultaneously reflect the
sustainability status of three dimensions.
Consequently, the description of the two goals of
urban sustainability is often vague.
Besides, the two goals of urban sustainability
have an interaction effect, so scholars have
researched to accurately reflect the relationship
between the two goals. One of the most popular
Zhao, Y.
Towards Sustainable Urban Development: Promoting Urban Sustainability Assessment in China, Taking Xiamen as an Example.
DOI: 10.5220/0011767400003607
In Proceedings of the 1st International Conference on Public Management, Digital Economy and Internet Technology (ICPDI 2022), pages 765-771
ISBN: 978-989-758-620-0
Copyright
c
2023 by SCITEPRESS Science and Technology Publications, Lda. Under CC license (CC BY-NC-ND 4.0)
765
models is “the coupling coordination model” (
Fang,
Wang 2013, Wang, Ma, Zhao 2014
), in which the
relationship between urbanization and environment
is interpreted as simultaneously mutual restraint and
promotion (
Fang, Wang 2013
). Due to its
comprehensiveness, this model can strongly reflect
the interaction effect of urbanization and the
environment. However, the main research method is
to calculate urbanization and environment index
based on indicators rarely related to sustainability
and to use the indexes to analyze the coupling
coordination relation. Few previous studies have
investigated the evaluation of sustainable
development of urbanization and the environment.
This paper aims to promote the urban
sustainability assessment in Chinese cities. The
study analyzes and summarizes the current
assessment approaches to achieve the following
objectives: (1) identify the suitable models for urban
sustainability assessment in Chinese cities, (2) build
a compatible assessing framework and the following
indicators for measuring sustainable development.
Based on the existing approaches, the paper builds
the assessing framework and indicators that can
accurately describe the two goals of urban
sustainability and their implementation situation.
These can fill the research gaps and promote the
urban sustainability assessment. Furthermore, the
paper can provide a good reference of practicable
framework and indicators for research institutes,
urban managers, and the public to monitor the
development status, thereby urges the cities to
develop sustainably.
2 METHOD
2.1 Overview
The study focused on improving the assessing
approach to achieve sustainable urban development
in China. After analyzing the existing approaches,
this paper selected the cosmos model as the research
basis and modified the coupling coordination model
to build the assessment framework. Furthermore, the
study applied SDGs to generate indicators, then used
CRITIC and entropy methods to determine the
weight of each indicator. Because the Xiamen
government actively improved urban sustainability
through planning, construction, and management,
meanwhile the existing information was relatively
complete. Thus, the study chose Xiamen as the
research object, the location of which is shown in
figure 1.
Figure 1: Location and range of Xiamen, China..
2.2 Model and Framework for
Assessing Sustainable Development
Status
Table 1 presents two widely-used models for
describing the three dimensions of sustainable
development – economy, society, and environment.
Table 1: Two models of sustainable development.
(Synthesis from the literature (
Mebratu 1998
)).
Models (with figures) Description
Environment
Economy Society
Sustainable
Development
Crossin
g
model
This model describes the
three dimensions as three
circles interconnected with
each other equally.
Environment
Economy
Society
Cosmos model
This model suggests that
since environmental
carrying capacity restricts
social equity, which restricts
economic efficiency, the
relationship among the three
dimensions should include
each other.
The cosmos model conforms to the core concept
of sustainable development, “developing under the
environmental carry capacity”. This model can best
reflect the urban sustainability of China since, in
recent years, China has paid more attention to the
ICPDI 2022 - International Conference on Public Management, Digital Economy and Internet Technology
766
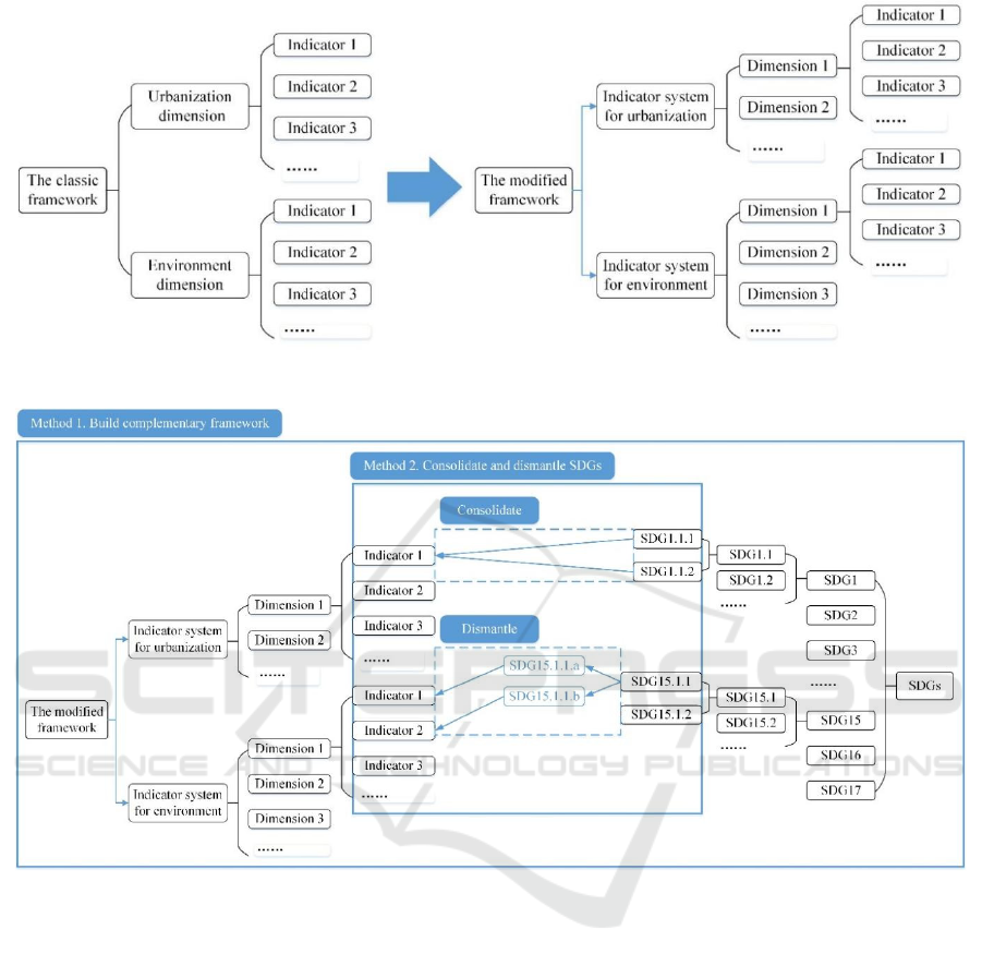
Figure 2: Modification of coupling coordination model.
Figure 3: Methods used for selecting indicators.
environmental carry capacity when evaluating
sustainable urban development. Therefore, this study
used the cosmos model to analyze the relationship of
economy, society, and environment.
In addition, because the coupling coordination
model can accurately reflect the interaction effect of
urbanization and the urban environment, the study
chose this model to build the framework. However,
the model neglected the sustainable development
status of urbanization and the environment, so the
study modified the classic coupling coordination
model as figure 2 displays.
The classic coupling coordination model
contained one indicator system with two dimensions
– urbanization and environment. It limited the
number of indicators to not fully reflect all aspects
of urbanization and the environment. Therefore, the
study split it into two indicator systems.
Furthermore, the modified framework needed new
indicators that can reflect the implementation of
sustainable developments.
2.3 Criteria for Selection of Indicators
Figure 3 illustrated the methods used for selecting
indicators. The study combined the modified
coupling coordination model with SDGs to build a
complementary assessing framework, then
consolidated and dismantled SDGs to generate
indicators.
The paper firstly summarized frequently-used
indicators from the existing sustainability
assessments of urbanization and the environment.
Secondly, according to the urban characteristics of
Towards Sustainable Urban Development: Promoting Urban Sustainability Assessment in China, Taking Xiamen as an Example
767
Xiamen and the older indicator systems Xiamen has
used, the study determined the required SDGs when
building the indicator systems. Then the study built
the two indicator systems based on the above
research. In addition, the study added the missing
aspects of sustainable urban development in the
classic model based on the SDGs. When applying
the SDGs, the paper consolidated and dismantled
SDGs to generate indicators. Some official SDG
indicators have low operability, so the paper used
authoritative indicators from existing sustainability
indicator systems to replace them.
2.4 Method for Calculating Weight
1) Data normalization. To eliminate the impact to
assessment caused by different dimensions of the
indicators, the study used forward processing for
positive indicators and reversed processing for
reverse indicators. Thus, the normalized values of all
indicators are within the range of [0-1].
2) Endow weight method. The study firstly
applied the CRITIC method to determine the weight
of the indicators. CRITIC method calculated the
weight based on the contrast intensities (represented
by standard deviation) and conflicts (represented by
correlation coefficient) between the indicators.
Secondly, the study used the entropy method to
calculate another weight for each indicator. The
entropy method determined the weight according to
the information entropy of the indicators. The
greater the information entropy, the more
information the indicator could provide, which
means the more important the indicator would be in
the assessment. Therefore, the greater the index
weight is. Finally, the study calculated the
arithmetic means of weights of the CRITIC method
and the entropy method and obtained comprehensive
weights, which gave weights to the indicator
systems.
3 RESULTS AND DISCUSSION
3.1 The Assessing Framework and the
Following Indicators
This paper applied the cosmos model and modified
the coupling coordination model to build the
indicator systems of sustainable development of
urbanization and the environment, as shown in Table
2 and Table 3. In each table, the column “target
direction” shows whether the value of indicators
increases or decreases when urban sustainability
promotes. The column “corresponding SDGs”
represents the SDGs each indicator derived from.
3.2 Explanation and Inference
The study built two indicator systems based on the
classic coupling coordination model and SDGs to
promote the assessment for sustainable urban
development in Xiamen. Building two indicator
systems ensure that each system has sufficient
indicators to represent all the related aspects of
urban sustainability. By using the classic coupling
coordination model, the two indicator systems can
Table 2: The indicators of sustainable development of urbanization.
Subgoals Indicators
Target
direction
Corresponding
SDGs
Weight
C1 economic
urbanization
(0.412)
C3 The annual growth rate of GDP per capita (%) + SDG8.1 0.057
C4
The ratio of the added value of the secondary and
tertiary industries in GDP (%)
+ SDG8.2 0.048
C5 GDP per capita (Yuan) + SDG8.1 0.062
C6 Population density (persons/km
2
) + SDG11.3 0.077
C7
The ratio of the urban population in total
p
o
p
ulation
(
%
)
+ SDG11.3 0.078
C8 The gross output value of tourism (billion Yuan) + SDG8.9 0.090
C2
social
urbanization
(0.588)
C9 The ratio of total retail consumption in GDP (%) + SDG8.4 0.096
C10
The ratio of land consumption rate to the
p
o
p
ulation
g
rowth rate
(
%
)
- SDG11.3 0.128
C11 Number of hospital beds per 10,000 people + SDG3.8 0.053
C12 Urban road area per capita (m
3
/capita) + SDG11.2 0.082
C13 Urban drainage pipe length per capita (m/capita) + SDG11.5 0.054
C14 Green space area per capita (m
3
/capita) + SDG11.7 0.091
C15 Public vehicles per 10,000 people + SDG11.2 0.084
ICPDI 2022 - International Conference on Public Management, Digital Economy and Internet Technology
768
Table 3: The indicators of sustainable development of the environment.
Subgoals Indicators
Target
direction
Corresponding
SDGs
Weight
E1
Environment
endowment
(
0.136
)
E5 Water resources per capita (m
3
/per capita) + SDG6.4 0.088
E6 The ratio of good air quality (%) + SDG11.6 0.048
E2
environment
elements
(0.325)
E7 Green coverage rate in built-up areas (%) + SDG15.2 0.063
E8
The total quantity of marine fishery products per
year (tons)
- SDG14.4 0.086
E9 The volume of total surface water resources (m
3
) + SDG6.6 0.095
E10 The volume of total groundwater resources (m
3
) + SDG6.6 0.081
E3
environment
respond
(0.307)
E11 Harmless disposal rate of domestic garbage (%) + SDG11.6 0.129
E12 The volume of wastewater disposal per year (m
3
) + SDG6.3 0.057
E13
The volume of domestic garbage disposal per
year (tons)
+ SDG11.6 0.066
E14 Average annual concentration of PM2.5 (μg/m
3
) - SDG11.6 0.061
E4
environment
pressure
(0.232)
E15
The volume of industrial wastewater discharge
p
er ca
p
ita
(
tons/ca
p
ita
)
- SDG9.4 0.068
E16 SO
2
emissions per capita (kg/capita) - SDG9.4 0.041
E17 Industrial dust emissions per capita (kg/capita) - SDG9.4 0.047
E18 The ratio of acid rain incidence (%) - SDG6.3 0.076
assess the implementation status of the two goals of
urban sustainability in China, as the indicator
systems respectively output the comprehensive
indexes of sustainable development of urbanization
and environment. Furthermore, by corresponding
each indicator with an SDG, the indicator systems
can reflect the sustainability status of urbanization
and the environment, avoiding the withdraws of the
classic coupling coordination model. Hence, the
framework and the following indicator systems built
in the study are practical and advantageous to assess
the urban sustainability of Xiamen.
3.3 Comparison
When comparing the results to older indicator
systems, whether from older studies or practices of
indicators by research institutes or urban
administration committees, it must be pointed out
that the indicator systems in this study state an
academic superiority as below.
1) Superiority in finding the problems in
sustainable development progress. Firstly, while the
older indicator systems could not assess problems
that occurred in sustainable urban development
progress (
Shen, Zhou 2014
), the ones proposed in
this study are good at detecting them. For example,
in Xiamen’s urbanization process, a major obstacle
in urban construction is the “urban villages”, which
are rural areas left behind in the process of rapid
urbanization. They impede further urbanization
because their social and spatial structures do not
allow them to participate in economic and social
development. Therefore, the study set “The ratio of
the urban population in total population (%)” in the
urbanization indicator system to monitor the
changes in the population of urban villages,
reflecting the speed of the transformation of urban
villages. In addition, there are indicators assessing
surface and underground water resources in the
environment system, as water-deficient has been a
long-term environmental management problem in
Xiamen. The environment system also includes
“The ratio of acid rain incidence (%)”, an
uncommon indicator among older studies. Although
acid rain has been under control in many cities, it
still is a problem in Xiamen, as the ratio of acid
incidence in 2020 is 60%, far above the normal
levels of 20%. These indicators can draw the
government’s attention to Xiamen’s problems,
which is an advance in measuring urban
sustainability.
2) Superiority in embodying urban
characteristics. Secondly, major older studies often
give standard indicator systems, whereas this study
considers urban characteristics. In the urbanization
system, since Xiamen concentrates on the
development of the sustainable tourism industry and
urban public transport such as BRT, the study
chooses indicators like “Public vehicles per 10,000
people” and “The gross output value of tourism
(billion Yuan)”. In the environment system, as
Xiamen is “a model city for beautiful China”, the
indicators aim to reflect land and water ecological
Towards Sustainable Urban Development: Promoting Urban Sustainability Assessment in China, Taking Xiamen as an Example
769
restoration status, which leads to the choice of
indicators like “Green coverage rate in built-up
areas (%)” and “The total quantity of marine fishery
products per year (tons)”. Concentrating on
demonstrating urban characteristics, the indicator
systems in the study can help improve Xiamen’s
distinctiveness, which prevents Xiamen from
developing homogeneously. In brief, this superiority
promotes the assessment and the development of
urban sustainability in Xiamen.
3) Superiority in applying the SDGs. In
addition, the indicator systems in the study are more
effective in exploiting the advantages of SDGs to
the full than older studies. The study uses two
approaches to achieve that. First, the study utilizes
the practicable and advanced indicators SDGs
framework brought about. For example, scholars
tend to use traditional indicators like “Urban area
per capita (m2)”. However, this study uses
SDG11.3.1 “The ratio of land consumption rate to
the population growth rate (%)”. SDG11.3.1, which
demonstrates sustainable urbanization and capacity
for participatory, is more advanced and precise than
traditional indicators. Second, this study uses part of
the SDGs rather than all SDGs. While the SDGs
interact with each other (
Pradhan, et al. 2017
),
using all SDGs may make the assessment results
ambiguous and confusing. In the study, only SDG3,
6, 8, 9, 11, 14, 15 are used in building indicator
systems, making the indicator systems clear and
comprehensive. In short, applying SDGs provides
Xiamen with more advanced indicators. As a result,
it has advantages in helping Xiamen realize the
international urban sustainability standards.
In conclusion, contrary to the older indicator
systems, the indicator systems in this study are more
applicable to Xiamen and are better at measuring
urban sustainability. Therefore, the indicator
systems in the study can promote sustainable urban
development in Xiamen.
3.4 Interpretation
As discussed above, the indicator systems in the
study can be applied to various circumstances to
improve the sustainable urban development of
Xiamen. Research institutes can use the framework
and indicator systems to produce objective
assessment reports. An official report may be
confusing in China as the report states that the
development is sustainable and positive. At the
same time, the phenomena observed in the city
suggest it is not the case. This is because the
government prefers to choose indicators that can
highlight development achievements, neglecting the
potential problems that occurred during
development. A report from research institutes can
reduce issues like these, expose the problems
Xiamen has, and objectively reflect urban
sustainability status.
Consequently, the framework and indicator
systems can provide accurate data for the city
managers, which has significance for promoting the
urban sustainability of Xiamen. With these data, city
managers can manage urban resources effectively,
formulate better urban planning, and guide the
upgrading of Xiamen’s urban construction (
Wang,
Ma, Zhao 2014
). Furthermore, the assessment
produced by the framework in the study let the
public know the urban sustainability status of
Xiamen. In general, China has a low public
engagement of participating the sustainability
supervision (
Shen, Zhou 2014
), result from the
asymmetric information between the public and the
government. The assessment report based on the
framework in the study can compensate for the
information gap, enhance public participation, and
provide favorable suggestions for the realization of
urban sustainability from the perspective of urban
planning, construction, and management.
4 CONCLUSION
This paper promoted urban sustainability assessment
in China by structuring an adaptive assessing
framework and the following indicator systems. In
summary, the study used the cosmos model and the
coupling coordination model to redevelop an
assessment framework and indicator systems of
urbanization and the environment for Xiamen. The
assessing framework and indicator systems
compensate for the withdraws of the old ones –
inadequate indicator number and deficiency in
evaluating the two goals of urban sustainability.
Compared with the older ones, the framework and
indicators proposed in the paper promote the urban
sustainability of Xiamen in three ways, namely
improving the capability of detecting problems,
embodying urban characteristics, and utilizing the
advantages of SDGs. Furthermore, by improving
urban sustainability assessment, the study urges
Xiamen to develop sustainably. It is because these
findings are practicable for research institutes to
provide assessment reports and urban sustainability
data. These data are crucial for urban managers and
the public to enhance urban sustainability, because
they use the data as the reference to improve urban
ICPDI 2022 - International Conference on Public Management, Digital Economy and Internet Technology
770
resource management, urban planning, and urban
construction.
Future research should be devoted to developing
urban sustainability assessment, and how the
evaluation results can improve sustainable urban
development. On one hand, future research should
test the framework with empirical studies, and use
the methods of generating indicators in this paper to
carry out researches on other cities. On the other
hand, future investigations should explore methods
of using assessment results to improve
sustainability. For example, urban managers can
incorporate some particular indicators’ values into
the performance management system of urban
construction. In summary, the benefit of improving
urban sustainability assessment is evident, and
structuring an assessing framework and indicators is
an effective way to promote sustainable urban
development.
REFERENCES
Costanza, R., et al. (2016) Modelling and measuring
sustainable wellbeing in connection with the UN
Sustainable Development Goals. Ecological
Economics, 130: p. 350-355.
Fang, C.L., Wang, J. (2013) A Theoretical Analysis of
Interactive Coercing Effects Between Urbanization
and Eco-environment. Chinese Geographical Science,
23(2): p. 147-162.
Griggs, D., et al. (2014) An integrated framework for
sustainable development goals. Ecology and Society,
19(4).
Giddings, B., Hopwood, B., O'Brien, G. (2002)
Environment, economy and society: Fitting them
together into sustainable development. Sustainable
Development, 10(4): p. 187-196.
Kynclova, P., Upadhyaya, S., Nice, T. (2020) Composite
index as a measure on achieving Sustainable
Development Goal 9 (SDG-9) industry-related targets:
The SDG-9 index. Applied Energy, 265: p. 12.
Mebratu, D. (1998) Sustainability and sustainable
development: Historical and conceptual review.
Environmental Impact Assessment Review, Volume
18(Issue 6): p. Pages 493-520.
Pradhan, P., et al., (2017) A Systematic Study of
Sustainable Development Goal (SDG) Interactions.
Earths Future, 5(11): p. 1169-1179.
Shen, L.Y., et al. (2017) Dynamic sustainability
performance during urbanization process between
BRICS countries. Habitat International, 60: p. 19-33.
Shen, L.Y., Zhou, J.Y. (2014) Examining the
effectiveness of indicators for guiding sustainable
urbanization in China. Habitat International, 44: p.
111-120.
Vanham, D., et al., (2019) Environmental footprint family
to address local to planetary sustainability and deliver
on the SDGs. Science of the Total Environment, 693.
Wang, S.J., Ma, H.T., Zhao, Y.B. (2014) Exploring the
relationship between urbanization and the eco-
environment-A case study of Beijing-Tianjin-Hebei
region. Ecological Indicators, 45: p. 171-183.
Zinkernagel, R., Evans, J., Neij, L. (2018) Applying the
SDGs to Cities: Business as Usual or a New Dawn?
Sustainability, 10(9).
Towards Sustainable Urban Development: Promoting Urban Sustainability Assessment in China, Taking Xiamen as an Example
771