Analysis on the Application of the Hydrogels in Bioelectronic Sensing
Hangtao Yao
University of Sussex, School of Engineering and Informatics, Brighton, BN1 9RH, U.K.
Keywords: Composition, Properties, Application, Conductive Hydrogels, DNA Hydrogels.
Abstract: The electronic activities of the nervous system have become an important part of our daily life, such as muscle
control, complex memory and reasoning. Bioelectronics was born in the interweaving of biology and
electronics. At present, most wearable devices are based on the characteristics of electrodes, which have
improved the performance and control. They are actively used in hospitals, laboratories and so on. The advent
of hydrogels further advanced the development of electronic biology. This paper introduces a variety of
hydrogels, to analyze the characteristics of hydrogels and other applications. The results show that conductive
hydrogels have characteristics of high elasticity, high toughness, high mechanical strength, frost resistance,
self-healing ability, and stimulating response properties. DNA hydrogel has the super function of transmitting
bioelectronic information and can be used as the ideal carrier of drugs. In addition, through the analysis of
conductive hydrogels and DNA hydrogels, it can be concluded that they have great potential in the field of
bioelectronic sensing and biomedical treatment. Through the analysis of the main components of conductive
hydrogels and DNA hydrogels, it is possible that people can select different polymers according to different
needs in the future and mix them into the hydrogel matrix to form new hydrogels, so as to meet the needs.
1 INTRODUCTION
The electronic activity of the nervous system has
become an important part of our daily life, such as
muscle control, complex memory and reasoning.
Bioelectronics was born in the interlacing of biology
and electronics. At present, most wearable devices
are based on the characteristics of the electrode has
improved performance and control, they are actively
used in hospitals, laboratories and so on. However,
the human body biological tissue and the nature of the
electronic products fundamentally have a big
difference, sometimes biological tissue rejection
happens and electronic products can produce
irreversible damage to the body's tissues (Yuk et al.
2019). Therefore, the selection and manufacture of
materials for human bioelectronic products is still an
important direction in the exploration of electronic
biology.
However, the emergence of hydrogels has greatly
reduced the mechanical resistance between
bioelectronic products and human biological tissues.
Hydrogel is a kind of hydrophilic three-dimensional
network structure gel, which rapidly expands in water
and can keep a large volume of water in this swelling
state without dissolving (Lu et al. 2016). They can be
as high as 99% water or as low as very little water. In
addition, under different conditions, the aggregation
state of hydrogel can not only maintain a certain
shape and volume, but also make solute permeate or
diffuse in the hydrogel (Li et al. 2013). This paper is
mainly to introduce the application of hydrogels in
bioelectronics and explores the characteristics of two
different hydrogels - conductive hydrogels and DNA
hydrogels. Through the analysis of the composition
of the two hydrogels, the functional differences
between them and the different applications in the
field of bioelectronics are understood. This paper
aims to provide a reference for the material selection
and manufacture of human bioelectronic products in
the future, and has certain significance for the
development of electronic biology.
2 CONDUCTIVE HYDROGELS
2.1 Composition, Properties and
Application of Conductive
Hydrogels
Conductive hydrogel can only be synthesized by
conductive polymer, and conductive additives (such
Yao, H.
Analysis on the Application of the Hydrogels in Bioelectronic Sensing.
DOI: 10.5220/0011367700003444
In Proceedings of the 2nd Conference on Artificial Intelligence and Healthcare (CAIH 2021), pages 291-297
ISBN: 978-989-758-594-4
Copyright
c
2022 by SCITEPRESS Science and Technology Publications, Lda. All rights reserved
291
as conductive polymer, carbon nanotubes (CNT),
etc.) can be added to the existing non-conductive
hydrogel polymer, to increase the number of active
electrons of conductive hydrogel and increase its
conductive performance (Fu et al. 2020). Moreover,
conductive hydrogel has the characteristics of high
elasticity, high toughness, high mechanical strength,
frost resistance, self-healing ability, and stimulating
response properties and so on (Liu et al. 2020). Table
1 is mainly about the composition of the conductive
hydrogels and their related application bioelectronic
field. What is more, there are some examples of
conductive hydrogels that have been studied to
demonstrate some of their functional properties and
introduce their applications.
Table 1: The Conductive Hydrogels: Components and Applications.
Hydrogel matrix initiator Cross-linking method additive application
Graphene oxide (GO) Ammonium
persulfate (APS)
Acrylamide/bisacryla
mide
Polyacrylamide
(PAM)
Multifunctional
muscle-
mimicking
Acrylic acid (AA) Α-ketoglutaric
acid
ultraviolet (UV)
polymerization and
freeze-thaw treatment
Poly (vinylalcohol) (PVA)
sulfuric acid
stretchable ionic
cableflexible
electronics
N-hydroxymethyl
acrylamidestearyl
methacrylate (C

)
UV light (intensity of
8 Wand wavelength
of 365nm)
sodium dodecyl sulfate
(SDS)sodium chloride
(NaCl)
wearable flexible
electronic
devices
poly(3,4-
ethylenedioxythiophene)/
poly(4-styrenesulfonate)
(PEDOT/PSS)
ammonium
persulfate (APS)
Freeze-thaw
treatment
sulfuric acid phytic acid flexible solid-
state
supercapacitors
poly(vinyl alcohol)
(PVA)
ammonium
persulfate (APS)
4-
carbonxybenzaldehyd
e
Poly (3, 4
ethylenedioxythiophene)/pol
y(4-styrenesulfonate)
(PEDOT/PSS)
silicon anodes in
lithium-ion bat-
teries
acrylic acid (AA)
nanocrystal cellulose
(NCC)
ammonium
persulfate (APS)
N, N'-
methylenebisacryla-
mide (MBA)
Pyrrole ferric trichloride
(FeCl
)
catalyst supports,
nerve
regeneration, and
carbon ca
p
ture
2-hydroxyethyl
methacrylate(HEMA)
3-sulfopropyl
methacrylate(3SPMA)
2-hydroxy-1-4-
(hydroxye-thory)
phenyl-2-methyl-
1-propanone
Methyltrimethox-
ysilane
(MTMS)
polypyrrole(PPy)
ferric trichloride (FeCl
)
electrical
stimulation
treatment of
chronic wounds
acrylic acid (AA) ammonium
persulfate (APS)
N, N’ -
methylenebisacryla-
mide (MBA)
Poly (3, 4-
ethylenedioxythiophene)/sulf
onated lignin (PEDOT/SL)
motion detection
and real-time
healthcare
Acrylamide (AM) ammonium
persulfate (APS)
N, N’ -
methylenebisacryla-
mide (MBA)
carboxyl-group-
functionalized multi-walled
carbon nanotube (MWCNT-
COOH), N, N, N’, N’-
tetramethylethylenediamine
(TEMED), poly (vinyl
alcohol
)
(
PVA
)
, PEDOT/PSS
biosignal
detection and
flexible
wearable
electronics
dopamine hydrochloride
(DA)
poly (vinyl alcohol)
(PVA)
sodium tetraborate
(borax)
graphene oxide (GO) soft strain sensors
for human
activity detection
acrylic acid (AA)
acrylamide (AM)
ammonium
persulfate (APS)
N, N’-
methylenebisacryla-
mide (MBA)
Iron (III)chloride
hexahydrate (FeCl
−6H
O)
wearable devices
and robotics
CAIH 2021 - Conference on Artificial Intelligence and Healthcare
292
2.1.1 A Conductive Hydrogel based on the
Ice Structuring Proteins/CaCl2 Anti-
Freeze System
Conductive hydrogels are an important part of
wearable devices, but antifreeze is still a challenge to
achieve the normal operation of conductive
hydrogels, which can keep good working condition in
low temperature environment. Thus, a conductive
hydrogel based on the ice structuring proteins/CaCl2
anti-freeze system has been invented. The hydrogel
could inhibit ice formation at sub-zero temperature or
room temperature. Moreover, the hydrogel shows
good flexibility at room temperature and sub-zero
temperature (890% at -20 ℃), the ability of the
conductivity and recovery is about 0.50 S/m at -20
(Lu et al. 2021). So, according to the frost resistance
of the new conductive hydrogel, it could be used in
the temperature strain sensor, or it can also be used
for low temperature anti-freezing storage of some
biological specimens.
2.1.2 Polyelectrolyte Complex Hydrogel
(Fe/CS/PAA)
Making polyelectrolytes with opposite charge and
non-covalent interaction in water together could got a
new ionic conductive hydrogel named
Polyelectrolyte complex hydrogel (PECH). However,
the researchers found that in the process of making
the new conductive hydrogel, the densification of
hydrogen bond network can effectively improve the
elongation and endurance of the hydrogel. It is
mentioned by Song Hui and her partners in 2021 that
as a result of the experimentation, salt prioritize
produced a dense hydrogen bonding network
between the activated Fe-CS and Fe-PAA, Therefore,
the polyelectrolyte complex hydrogel (based on the
compact hydrogen bond network) has higher tensile
properties (~ 1370%), greater tensile strength (~
0.34mpa) as well as stronger cold resistance in -25
degrees Celsius and stronger thermal acceleration
self-healing than the ordinary polyelectrolyte
complex hydrogel (Song et al. 2021). Because of the
high ductility, high conductivity and good cold
resistance of polyelectrolyte complex hydrogel
(based on the compact hydrogen bond network), The
PAA ion sensor can be used for resistance mode of
wearable polyelectrolyte complex hydrogel
(Fe/CS/PAA) for rapid measurement and real-time
detection and discrimination of complex human
movements. It can be concluded that the
polyelectrolyte complex hydrogel (Fe/CS/PAA) has
the advantages of high brightness, good endurance
and repeatable detection.
2.1.3 A Robust and Tough Alginate
Hydrogel (GMA-SA-PAM)
Experiments have proved that hydrogels synthesized
by natural polymers have good tensile and ductility in
extreme environments. When the hydrogels
synthesized by natural polymers are used in
electronic equipment with high tensile strength, they
are conducive to compressive and tensile resistance
in extreme environments. As Liu Tao and his partners
mentioned in ‘High strength and conductive hydrogel
with fully interpenetrated structure from alginate and
acrylamide’, They adopted a completely cross-
linking method, first modified sodium alginate (SA)
with glycidyl methacrylate (GMA), then
copolymerized with acrylamide (AM) and
methylenebisacrylamide (BIS) as crosslinking
agents, and finally obtained a tough and strong
sodium alginate hydrogel (Liu et al. 2021). Through
experiments, it is found that GMA-SA-PAM
hydrogel maintains the three-dimensional structure of
hydrogel due to its polymer structure, which makes
the hydrogel have super tensile strength and high
compressive strength (the strain can reach 407% of
the extension strain and the compression can reach
57% of the compression strain). In addition, if GMA-
SA-PAM hydrogel is placed in 5 wt% NaCl solution,
GSP-Na hydrogel with excellent electrical
conductivity can be made, and GSP-Na hydrogel is
very sensitive to electrochemical signal response,
which can be applied to wearable devices and fast
response electronic detection field.
3 DNA HYDROGELS
3.1 Composition, Properties and
Application of DNA Hydrogel
DNA hydrogels are three-dimensional polymers
containing DNA (Mao, 2018). Deoxyribonucleic acid
(DNA) is an important part of human cells, which has
the characteristics of information transmission,
molecular recognition, and editable. Compared with
traditional hydrogels, DNA hydrogels have the
characteristics of both DNA molecule and hydrogel.
It is widely used in biosensing field because of its
good specific recognition function and editable
ability (Zhang et al. 2020). Moreover, DNA
hydrogels can introduce hydrogels and analytes into
another interface because the recognition of analytes
Analysis on the Application of the Hydrogels in Bioelectronic Sensing
293
will stimulate the reaction of DNA hydrogels,
resulting in physical or chemical changes in the
matrix of DNA hydrogels, thus converting them into
electrical signals that can be detected by the
instrument, or controlling the release of certain drugs
for the treatment of some diseases (Li et al. 2020).
DNA hydrogel has the characteristics of sequential
editing, biodegradability, easy to synthesize and
modify, and biocompatibility. It has been widely
applied in the field of biomedicine control, biosensor
and biological 3D printing technology. What is more,
several different types of DNA hydrogels and their
properties and application areas will be mentioned
below.
3.1.1 PH Sensitive and Temperature
Sensitive DNA Hydrogels.
In the human body, changes in pH and temperature
will release different bioelectronic signals. Moreover,
different temperatures will have different effects on
the biological signals of human body, so we can apply
pH or temperature sensitive DNA hydrogel to
biosensor devices to detect biological signals (Zhao
et al. 2015). As “the Stimulation-responsive DNA
hydrogels and their application in biosensing and
controlled drug release” mentioned that the Cheng et
al. designed A PH-sensitive DNA hydrogel as shown
in figure 2, which forms Y-type unit (A) through base
complementing pairing of three DNA single strands,
and the paired part is composed of C-rich single
strand DNA. When PH values are different, the
structure of DNA hydrogel will change. When PH=5,
it will look like part B, when PH > 8.0, it will look
like part C.
Figure 1: The different structures of the PH DNA hydrogels
when the different PH value.
Thermosensitive DNA hydrogel can be cross-
linked by the hydrogen bond of DNA, so the DNA
hydrogel will be affected by the melting temperature
(Tm) of double stranded DNA. When the temperature
reaches the melting temperature, the gel-sol phase
transition of DNA hydrogel will occur (Zhao et al.
2015). For example, Xing changed the part B in
Figure 1 into double stranded DNA and found that the
gel sol phase of DNA hydrogel is about 35~40
degrees Celsius (Xing et al. 2011). Thus, DNA
hydrogel has the functions of conducting bioelectrical
signals, molecular recognition and stimulus response.
PH value and temperature stimulation-responsive
DNA hydrosol are mostly used in biosensing or drug-
controlled release systems to accept monitoring of
human health or to treat some diseases.
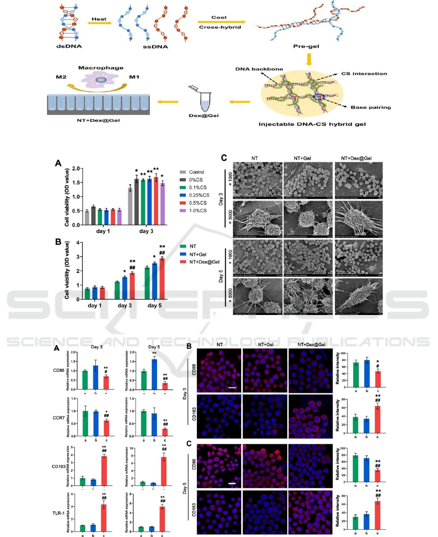
3.1.2 DNA-Chitosan Hybrid Hydrogel.
DNA-chitosan Hybrid Hydrogel is an ideal storage
layer for continuous delivery of human drugs. Chen
Fanghao and his partners designed a new TYPE of
DNA hydrogel in their experiments, which can be
used for slow injection of drugs and can be used for
slow healing of human wounds. Pre-gels were
obtained by inducing cross-linking with base pairs,
and then crosslinking chitosan and pre-gels to obtain
DNA-chitosan via electrostatic interaction (Chen et
al. 2021). Here is the figure 2 of DNA-chitosan
synthesis and how it works.
From the figure 3, it can be found that DNA-
chitosan Hybrid Hydrogel has superior Dex-transport
and high biocompatibility, which can promote
complete exchange of drugs and cells, and maintain
cell activity. It can be seen from Figure 3 that DNA-
chitosan Hybrid Hydrogel can promote the growth of
RAW264.7 cells.
CAIH 2021 - Conference on Artificial Intelligence and Healthcare
294
Figure 2: Synthesis of C and induction of M2 polarization in macrophages.
Figure 3: Growth and viability observation of the RAW264.7 cell.
Figure 4: Performance of CD86, CCR7, CD163 and TLR-1 on Dex@Gel coated implant surfaces after Day 3 and Day 5.
From the figure 4, compared with the values of
day 3 and day 5, it can be found that the DNA-
chitosan Hybrid Hydrogel can inhibit the growth of
CD86, CCR7, and promotes the growth of CD163
and TLR-1 (approximately 3-4 times) on Dex-Gel
coated implants after day 3 and Day 5.
Analysis on the Application of the Hydrogels in Bioelectronic Sensing
295
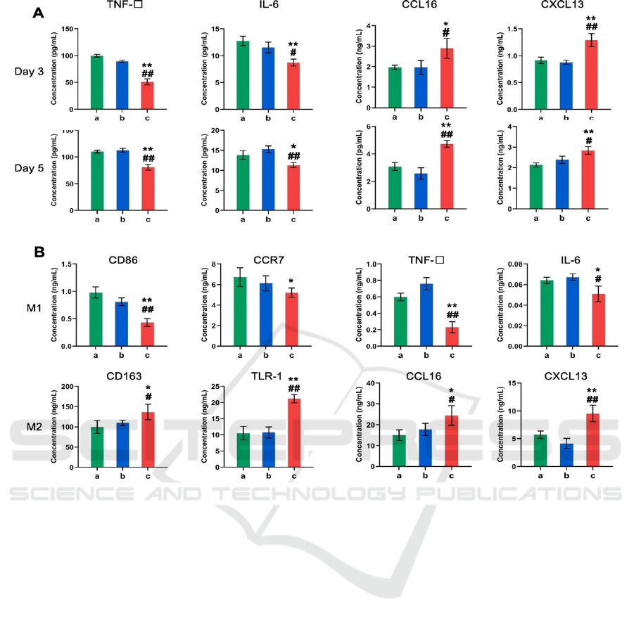
Figure 5: Comparison of macrophage polarization-related cytokines Day 3 and Day 5.
According to the figure 5, Compared with data in
the figure 5, it shows that the concentrations of
CCL16 and CXCL13 increased, it was proved that
DNA-chitosan Hybrid Hydrogel could promote the
polarization effect of M2. Therefore, DNA-chitosan
Hybrid Hydrogel has a strong biocompatibility, can
transmit bioelectronic information, and can be used
as a drug carrier to treat some injuries, etc. It can be
applied in biomedical field and bioelectronic sensing
field.
4 CONCLUSIONS
Through the analysis of various hydrogels, Static
dissipative hydrogels based on ice structural protein
/CaCl2 antifreeze system have high cold resistance,
Polyelectrolyte composite hydrogel (Fe/CS/PAA)
has the advantages of high brightness. Besides,
alginate hydrogel (GMA-SA-PAM) equips with
characteristics of high compressive strength and high
tensile strength. In addition, PH sensitive and
temperature sensitive DNA hydrogel has a strong
electrical conductivity. Conductive hydrogels and
DNA hydrogels are basically used in medical fields,
bioelectronic sensing fields or human health
monitoring fields. The development of hydrogel
technology promotes the integration of bioelectronics
and human health monitoring, and provides a
reference for the selection of electronic biomaterials.
Even in the future, it is possible that people can select
different polymers according to their different needs
in the future and mix them into hydrogel matrix to
form new hydrogels.
ACKNOWLEDGEMENTS
I would like to thank Professor Andreas
Demosthenous for teaching Implantable and
Wearable Medical Devices for me. In addition, I am
also appreciated that Tutor Cuihong Wang make the
guidance on my academic paper.
CAIH 2021 - Conference on Artificial Intelligence and Healthcare
296
REFERENCES
Chen F. et al. (2021). A novel tunable, highly
biocompatible and injectable DNA-chitosan hybrid
hydrogel fabricated by electrostatic interaction between
chitosan and DNA backbone [J] International Journal
of Pharmaceutics, 606.
Cheng E., Xing Y., Ceng P., et al. (2009). A pH-triggered,
fast-responding DNA hydrogel [J] Angew Chem Int Ed
Engl, Vol.48, no.41, pp.7660–7663.
Fu, F., Wang, J., Zeng, H., & Yu, J. (2020). Functional
Conductive Hydrogels for Bioelectronics [J] ACS
materials letters, 1287–1301.
Li F., Danya L., Liu S., and Guo W. W. (2020). DNA
Hydrogels and Microgels for Biosensing and
Biomedical Applications [J] Advanced materials
(Weinheim), Vol.32 (3), p.e1806538-n/a.
Li, H., Zhao, J., Zhang, C. (2013). Introduction to Materials
2nd edition [J] China Light Industry Press, 152.
Liu T. et al. (2021). High strength and conductive hydrogel
with fully interpenetrated structure from alginate and
acrylamide [J] e-Polymers, vol.21, no.1, pp.391-397.
Liu, K., Wei, S., Song, L., Liu, H., & Wang, T. (2020).
Conductive Hydrogels-A Novel Material: Recent
Advances and Future Perspectives [J] Journal of
Agricultural and Food Chemistry, vol.68, no.28,
pp.7269–7280.
Lu C. et al. (2021). Low-temperature adaptive conductive
hydrogel based on ice structuring proteins/CaCl2 anti-
freeze system as wearable strain and temperature sensor
[J] International Journal of Biological Macromolecules,
vol.188, pp.534-541.
Lu, J., Cheng, J., Hou, X. (2016). Introduction to
Biomedical Materials [J] Journal of Tongji University,
pp.112.
Mao X. (2018). Preparation of a novel DNA hydrogel and
its application in biochemical analysis [J] Shanghai
University.
Song H. et al. (2021). Hydrogen-bonded network enables
polyelectrolyte complex hydrogels with high
stretchability, excellent fatigue resistance and self-heal
ability for human motion detection [J] Composites Part
B, pp.217.
Xing Y., Cheng Enjun, YANG Yang, et al. (2011). Self-
assembled DNA hydrogels with designable thermal and
enzymatic responsiveness [J] Adv Mater, vol.23, no. 9,
pp.1117–1121.
Yuk, H., Lu, B. and Zhao, X. (2019). Hydrogel
bioelectronics, Chemical Society reviews, 48(6),
pp.1642–1667. doi: 10.1039/c8cs00595h.
Zhang K., Gao G, Li Y., Song Y., Wen Y., Zhang X.
(2020). Development and Application of DNA
Hydrogel in Biosensing [J] Progress in Chemistry, doi:
10.7536/PC200921.
Zhao H., Zhang H., Liu M. (2015). Stimulation-responsive
DNA hydrogels and their application in biosensing and
controlled drug release [J] Journal of Shenyang
Pharmaceutical University, pp.161-168.
Analysis on the Application of the Hydrogels in Bioelectronic Sensing
297