Method for Joining Information and Adapting Content from
Gamified Systems and Serious Games in Organizations
Mathieu Guinebert
1a
, Joël Fabiani
1b
, Melaine Cherdieu
1c
, Pierre Holat
1,2 d
and
Charlie Grosman
1e
1
FI Group, 14 Terrasse Bellini, 92800 Puteaux, France
2
Laboratoire d’Informatique de Paris Nord, Université Sorbonne Paris Nord, 93430 Villetaneuse, France
Keywords: Serious Games, Gamification, Design Method, Scenario Formalization Model, Adaptive Learning.
Abstract: In some work fields, the number of various knowledge and skills one must master can be tremendous.
Therefore, we decided to make work and training more rewarding and motivating. The skills and knowledge
mustered by the employees in both those situations are the same, but the systems responsible for the tracking
and the adaptation of the content are not. Therefore, our contribution is twofold. First, a system that centralizes
the learner’s game, learning and professional profiles and provides the other systems connected to it with the
necessary information to adapt their content thanks to various modules. Secondly, a generic model that should
be respected by any system connecting to our first element. We argue that it is necessary to use both our
method and model to be able to fully exploit the information provided by our system. We tested our model
and method on three different implementations but could not measure the impact of said implementations on
our learners.
1 INTRODUCTION
“Evidence from the field of labour economics
suggests a positive relationship between training and
firm productivity” (Bryan, 2006). Moreover, as it is
shown by the literature (Roussel, 2000), great
motivation implies a greater implication and a greater
efficiency in the given tasks and activities. Research
on gamification and serious games relies directly on
those principles. Indeed, they use game elements as a
motivational motor (Alsawaier, 2018).
With this concept as our basis, we decided to put
in place several systems in our company. Those
systems are dedicated, on the one hand, to making the
employee’s training more playful through learning
games and, on the other hand, to the gamification of
their everyday work. However, as indicated by (Dale,
2014), the efficiency of such methods in the case of
companies is not guaranteed. The use of a design
method allows us to limit the inefficiency risks of
a
https://orcid.org/0000-0002-1777-6708
b
https://orcid.org/0000-0002-9880-663X
c
https://orcid.org/0000-0003-1368-4053
d
https://orcid.org/0000-0003-4972-8679
e
https://orcid.org/0000-0001-7100-121X
those systems (Kappen & Nacke, 2013). Given the
fact we wish to put in place various educational
systems targeting the same skills (in a simulated
context, and in a real one), we seek to create and
implement a complex system that would allow those
educational systems to be joined around their player-
learner profiles, knowledge models, and skill models
(both the pedagogical and playful ones). We also aim
for this junction to be made around as their game logs
and the equivalences between “professional” and
“pedagogical” skills. This complex system, which we
named “Joint System” (JS), is destined to be modular.
The JS itself needs, also, a design method. Besides the
tracking of the learners and its skills, our system is
aimed at the increase of the playfulness of everyday
work and training. It focuses itself, on the one hand,
on maintaining the learner’s motivation through the
use of his/her logs to generate adapted playful
content, and, on the other hand, on adapting the
pedagogical content provided to the learner. We
338
Guinebert, M., Fabiani, J., Cherdieu, M., Holat, P. and Grosman, C.
Method for Joining Information and Adapting Content from Gamified Systems and Serious Games in Organizations.
DOI: 10.5220/0010997500003182
In Proceedings of the 14th International Conference on Computer Supported Education (CSEDU 2022) - Volume 2, pages 338-350
ISBN: 978-989-758-562-3; ISSN: 2184-5026
Copyright
c
2022 by SCITEPRESS – Science and Technology Publications, Lda. All rights reserved
intend for the JS to allow the future addition of
modules such as ITS, authoring tools, CMS, etc. as
needed.
Moreover, the JS must be able to differentiate
skills issued from training and skills issued from
professional tasks carried out by the employees.
Therefore, the design method must consider the
design and implementation of both our educational
systems and of the adaptive modular system making
the junction between them.
To guarantee the optimal tracking of our player-
learner profiles, we decided to use exclusively
computer-mediated solutions for us to complete the
existing training. Those choices also seem quite
relevant regarding the increase in remote working
caused directly by Covid-19.
Our contribution can be summarized to three main
components. Firstly, a design method for educational
and playful systems taking part in our JS. Secondly, a
generic scenario formalization model that can be used
to describe both playful and pedagogical scenarios,
and, thirdly, how to link said scenarios to the JS.
2 WHY A METHOD AND A
MODEL
Some researchers present gamification and serious
games as synonymous inside of their work
(Caponetto et al., 2014), while others make the
differentiation (Landers, 2014; Deterding et al.,
2013). In our context, we decided to differentiate
them. We place the difference between the nature of
the gamified task. In this paper, a gamified system
refers to systems in which real tasks are being
gamified. Be it with or without game elements, the
tasks wouldn’t be any different and the consequences
on the results of the employee won’t change on a
professional scale. On the other hand, serious games
will refer to any systems constructed with a “serious”
intent and in which the tasks are both playful and
simulated. Therefore, any mistakes made in a
gamified system have “real” consequences as
opposed to mistakes made in a serious game.
2.1 The Need for a Method
The literature gives answer elements to our Research
Question n° 0 (RQ0) “How do we guarantee the
efficiency of gamified systems and learning games in
a company?”. Indeed, as indicated by (Kappen &
Nacke, 2013), the efficiency of a gamified solution is
directly dependent of its design. However, as (Nacke
& Deterding, 2017) suggest, the gamification and
everything linked to it has yet to reach full maturity.
Moreover, the recent literature on serious games
design method also translates a need for it. For
example, we could quote the work of (Avila-Pesantez
et al., 2019), who reminds us of this need in their
literature review before presenting their own method.
Therefore, those observations lead us to our RQ1
(directly obtained from our RQ0): “Which approach
is needed to guarantee both the efficiency and the
relevance of a complex system composed of several
serious games and gamified systems?”
Various leads can be found in the different
approaches available in the literature to help the
design of gamified systems and serious games. We
mostly focused ourselves on four of them that
decomposed their method into phases. Of course,
those four methods are not the only ones to do so but
we had to narrow down our choice to a manageable
subset. Two of those four methods are directly
focused on gamified systems: GOAL (Garcia et al.,
2017) and (Morschheuser et al., 2017). The two
others are centered around learning games: “the 6
facets” (Marne et al., 2012) and (Avila-Pesantez et
al., 2019).
Those four methods do not always agree on the
workflow. Our two learning games methods tend to
give far more freedom on the matter (in particular
(Marne et al., 2012)). There is also a lack of
consensus on the very nature and number of the
phases composing the method. Beyond specific
consideration like the obvious lack of pedagogical
objectives in the gamified systems methods, we can
find several common points such as the development
and evaluation phases.
However, none of those methods could satisfy us
fully. Indeed, we emit the Hypothesis n°1 (H1) that to
guarantee an optimal efficiency for our various
systems destined to be connected to our JS, they need
to be designed with the intent of being connected to
said system and its various modules. Therefore, in
order to verify our hypothesis, we need a design
method taking into account the specificities of our JS
that would allow for the design of both serious games
and gamified systems. Moreover, we also emit the
hypothesis H2 that it is possible to reach equivalences
between pedagogical and “professional” objectives in
such a way that “real” and simulated results could be
used freely by any systems connected to our modular
one. None of the methods and approaches that we
could find in the literature seemed to consider both
those hypotheses. Thus, explaining why, we had to
create our own.
Method for Joining Information and Adapting Content from Gamified Systems and Serious Games in Organizations
339
2.2 The Need for a Model
(Liu et al., 2017) reminds us that the benefits of an
adaptive system on learning are fully admitted but
needs a particular attention to its design. Moreover,
as indicated by (Peng et al., 2019), the apparition of
new technologies, most notably in the domain of Big
Data and Data Analysis, incites us to construct new
forms of learning using those information and
technologies to better adapt to the learner.
Our JS allows us to link numerous concepts and
identical skills but implemented and evaluated by
different systems. Those concepts and skills can be of
pedagogical nature, of course, but also of gamified
nature. When a learner fails a gamified task, are we
sure that he/she failed because of a lack of
pedagogical skill? Or could he/she have failed
because of gaming aspects? In this context, the
possibilities offered by our joint system on the
modeling of the learner has led us to consider both the
playful and pedagogical adaptation of the content in
our project.
As is indicated by the frequently cited Flow
Theory (Csikszentmihalyi, 2000), it is important to
adapt the difficulty of the task to the learner’s skill
level in order for his/her motivation not to plummet.
Our player-learners are evolving in systems that can
link both playful and pedagogical aspects. Therefore,
the adaptation of the content can’t rely on a unique
Flow curb, but should rely on at least two curbs, one
for the pedagogical aspects and one for the game
aspects.
Thus, our hypothesis H3 in the scope of this
project is that, in the context of serious games and
gamified systems, the scenario to which the learners
are exposed must be both adapted from a pedagogical
point of view and from a playful point of view to
ensure the learner’s optimal motivation. Therefore,
we seek to answer the following RQ2 “Which
formalism or model to adopt in order to ease the
adaptation and differentiation of playful and
pedagogical scenarios?”.
Regarding pedagogical models, IMS-LD
(Hummel et al., 2004) is still today regularly cited
(Ouadoud et al., 2018; El Moudden & Khaldi, 2018).
IMS-LD address every problematic linked to the
modeling, the design, and the organization of a
system’s pedagogical content. The Pleiades method
(Villiot-Leclerq, 2007) is another interesting
approach for the modeling of pedagogical scenarios.
However, none of those two methods has been
truthfully conceived to consider playful elements.
More recent approach such as “MoPPLiq” (Marne
et al., 2013) or “Multiplayer Learning Game
Ontology” (MPLGO) (Guinebert et al., 2017) makes
the link between pedagogical and playful elements.
Yet they are still not perfect for our context. In the
case of MoPPliq for example, every activity sequence
available to the learners need to be defined directly in
the model. An adaptation using this model would thus
be limited to the links defined in the scenario.
In MPLGO, the precedencies between the
activities are flexible and are determined by the game
resources produced and consumed by the players.
However, the knowledge and skills are not considered
in the construction of those precedencies. An
adaptation based on MPLGO would only rely on
playful elements which does not answer our
problematic.
One of the closest answers we could find for our
needs toward a model considering H3 was the model
and methods proposed by (Marfisi-Schottman, 2012)
which infers its pedagogical structure directly from
IMS-LD and differentiate the game scenario. This
model and method have been designed to help the
communication between the various individual
working on the Learning Game and seems to tackle
the game scenario mostly on a narrative scale. Every
detail of the most atomic component, the screen,
which involves the interactions with the Learning
Game itself is left to the screen designer.
The models associated with the gamified such as
the GOAL ontology (Garcia et al., 2017) also fails to
satisfy our needs. The pedagogical aspect is, for
obvious reasons, often nonexistent in said models.
We failed to find a method or model in the
literature that would satisfy our needs to adapt a
scenario on both its playful and pedagogical aspects
depending on the learner profile. Therefore, we had
to create our own model to answer our RQ2.
3 MODEL FOR ANY
EDUCATIONAL SYSTEM
CONNECTED TO OUR JOINT
SYSTEM
To answer our RQ2, we seek to treat 5 specific
aspects:
Activities granularities
Playful and pedagogical aspects
differentiation
Genericity toward any educational system
Simplicity of use (accessible to a non-
expert)
Connectivity to the joint system
CSEDU 2022 - 14th International Conference on Computer Supported Education
340
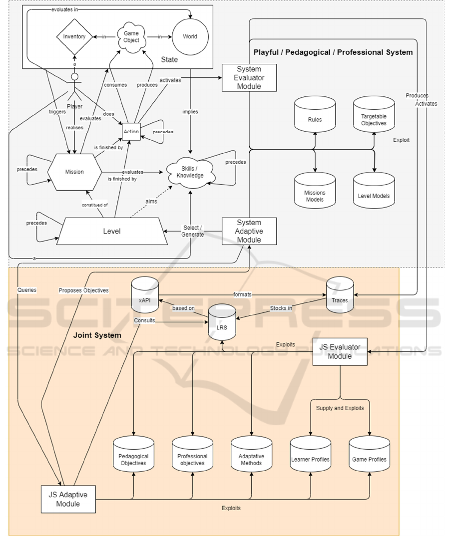
Figure 1: Model for an educational system and its connexion to the joint system.
To construct our model, we decided to take
inspiration from both MPLOG (Guinebert et al., 2017)
and MoPPLiQ (Marne et al., 2013). It is interesting to
note that MoPPLiQ has been conceived along with
“the 6 facets” which we evoked in section 2.1.
To manage the granularities of our activities we
decided on a three degrees scale:
Levels
Mission
Action
Method for Joining Information and Adapting Content from Gamified Systems and Serious Games in Organizations
341
3.1 Levels
A Level can precede another Level and is composed
of several Missions. There are three key elements to
understand how to manage our Level degree. First,
targeted skills and knowledge are primarily linked to
Missions, not Levels. Therefore, since Missions are
the components of our Levels, their targeted skills are
linked to the Level they are a part of.
However, and it is our second element, the way
Missions are presented to the learner is entirely up to
the educational system we are modeling. Thus, it is
entirely possible to represent Levels as an orderly
sequence of mandatory Missions or as a multiset of
free access Missions with no obligation for the
learners.
For example, you could use our Levels to
represent a quiz for which each question would be
considered a Mission or use them to represent an open
world game where each Mission would be playful
objectives and quest disseminated throughout the
land.
Finally, the third element to note toward our Level
degree is the way we consider precedencies between
Levels. Our model allows you to freely define your
precedencies. There are no restrictions, be it an
absence of precedencies, fixed precedencies such as
in MoPPLiq, dynamic precedencies as in MPLOG or
dynamic precedencies linked to only skills or both
skills and system components.
3.2 Missions
Our Mission degree is here to represent a set of
objectives for the learner. You can use them to
represent any kind of objectives, be it professional,
pedagogical, or playful. For example, achievement,
quests, questions, rapports, meeting objectives,
financial incentives, etc. could all be considered as
Missions depending on the modeled system.
To determine the fulfillment of a Mission, the
system must check if its current state has reached the
objectives part of the Mission. The way precedencies
work for Missions in our model, is the same as in our
Level degree.
Missions can target several knowledge and skills.
It is the fulfilment or not of those Missions by the
learner that should indicate the system whether a
learner mastered, failed, and/or experienced the
targeted skills.
As mentioned earlier, Missions can be linked to
either pedagogical, professional, or playful
objectives. Moreover, we expressed both the
hypothesis that equivalencies could be made between
pedagogical and professional skills, and that several
flow curbs should be considered in our systems (H2
and H3). Therefore, we consider here that skills and
knowledges can be of either of these three natures.
3.3 Action
Our Action degree corresponds to the most atomic
degree of our model. The learner evolves in Levels to
fulfill a Mission, but ultimately, there is only one
thing that he/she ever does: Actions. In the same way
Roles worked in MPLOG, in our model, Actions
consume and produce System Objects and nothing
else.
What is interesting are the consequences of those
production and consumption of Objects. To fully
understand their reach, we must explain both what
can be a System Object and how it affects the system.
A System Object can be anything useful to the
modeling of the scenario or the system’s functioning.
It can be game resources, Boolean flags, files, credits,
points, given answers, etc.
Those Objects can then be found in two categories
of Inventories like what can be found in MPLOG.
They can be found in Environment/World/System
Inventories which represent the objects available to
every learner connected to the system and/or
available to the system itself. They can also be found
in personal inventories. The objects in those
inventories are only related to the learner those
inventories are linked to.
3.4 Connection to the Joint System
Our joint system must fulfill three purposes toward
any system connected to it:
Trace tracking
Profile Evaluation
Adaptive Scenarios
Since Actions are the only things done by
learners, they are what drives any kind of evaluation
and any kind of trace tracking. When an Action is
done, it can, or not, lead to an evaluation by the
system. It is defined by the modeled system.
Therefore, we make a distinction between the
System Evaluation Module and the Joint System
Evaluation Module. The first one is ad hoc to the
modelled system and can be mustered by Actions, end
of Levels, Missions’ fulfilments, etc. The second
evaluates normalized logs (in our case our own xAPI
template, but you could use your own for your own
joint systems) sent to the joint system’s LRS.
Thus, when using our joint system model, the
evaluation sequence is as follows:
CSEDU 2022 - 14th International Conference on Computer Supported Education
342
1. An Action is done by the learner
2. This Action leads ultimately to an ad-hoc
evaluation by the system
3. The system evaluation module generates a
normalized log of the evaluation and Action
and sends it to the LRS
4. The Joint System evaluation module
acknowledges the log
5. It evaluates the impact on the learners
involved and modifies their profile
consequently
The adaptive part is similar but a little bit more
direct. Once again, we have two different modules. A
System adaptative module and a Joint System
adaptative module. Both those modules are activated
only when the modeled system considers it necessary;
that is to say, when the modeled system estimates that
an adaptation of its content could be useful to the
learner. This adaptation could happen at the start of
the session to determine the best Level for the player,
to select the best Mission during a Level or even to
generate new Missions and Level.
The JS adaptive module is modular itself. It can
be perceived as a toolbox usable by the modeled
system’s module. The role of the JS adaptive module
is to provide the various feedback from the tools
queried by the module from the modeled system. In
our case, our current adaptive module has only one
tool in its box. The role of this tool is to establish, for
a given learner, a priority order for any skills or
knowledge that has been passed on to it. Our tool
currently bases itself on four key aspects:
precedencies as in CbKst (Doignon, 1994), scoring,
system type and knowledge maintenance. Therefore,
the sequence of actions between our two modules
using this tool is as follows:
1. The System module signals a need for
adaptation
2. It establishes a list of knowledge and skills
that could be targeted and sends it to the
Joint System Module
3. The Joint System module analyzes the
impact each skill’s mastery would have on
the learner and ranks it by order of priority
4. It sends back the ranking order to the System
Module which uses it in an ad hoc way to
adapt the learner’s scenario.
Thanks to the division of both the evaluation and
adaptation modules as two separate entities, it is
possible to connect any kind of educational system to
our joint system as long as its ad hoc modules make
the interface with our normalized ones. It also makes
the independent evolution of the modeled and joint
systems feasible. This last point is quite important in
a company context where there is a need for constant
production of new training systems and improvement
of old ones. The normalization of the data by and to
the joint system makes it possible.
3.5 Application and Conclusions
We are in a professional context. Therefore, we will
probably never use this model to represent “pure”
video games without any serious components.
However, we need it for 100% pedagogical and/or
professional application. Therefore, we asked
ourselves if our system was generic enough to
represent any kind of system with various degrees of
playful, pedagogical, and professional components.
Moreover, we also wanted to test our hypothesis
which claims that to fully exploit our joint systems, it
is necessary for our educational systems to be
conceived and implemented with our joint system in
mind.
Table 1: Conclusion on Genericity of our model and
possibility of Connection to our JS on various kinds of
systems.
Genericit
y
Connection to JS
H
y
pothetical OK OK
Implemente
d
OK OK
Publicly
Available
OK Only Evaluation
3.5.1 Genericity
To test our genericity, we established a list of 10
systems that we modeled without any connection to
the Joint System. Of those 10 systems, 4 are
hypothetical systems that could be useful for our
company, 3 are systems we internally developed and
conceived using our method and the last 3 are systems
broadly available to the public.
2 of the hypothetical systems, 2 of the internally
developed ones and 2 of the public ones (namely
Voracy Fish (G Interactive, 2012) and ClassCraft
(Sanchez et al., 2015)) are or would be generally
classified as serious games. The third hypothetical
system is a gamified system, and the third internally
developed system is a quiz system with very limited
playful elements. The fourth hypothetical system tries
to emulate a pedagogical system that would give
information on whether a learner succeeded, partici-
pated and was a present to a non-computer-mediated
training. Finally, the last system we wanted to model
was a pure video game that has often been transformed
or used toward more pedagogical solutions (Bos et al.,
2014; Ekaputra et al. 2013): Minecraft.
Method for Joining Information and Adapting Content from Gamified Systems and Serious Games in Organizations
343
For the most open world and/or generic systems
like Minecraft or Classcraft we had to establish
generic Missions. Otherwise, we were able to model
every system thus leading us to consider our approach
as sufficiently generic.
3.5.2 Thoughts about the Connection to the
Joint System
Afterwards, we pondered on how we would connect
these models to the joint system. The hypothetical and
implemented systems have been designed with our JS
in mind. Therefore, there is obviously no challenge
whatsoever to model their connection to it. For the
three others, it would be possible to create an
interface that would normalize their produced logs
and link them to the associated skills and knowledge.
Thus, even if a system has not been conceived to be
connected to our Joint System, the evaluation part can
be maintained. This is important because it means we
can use those data to improve the information we
have on a learner profile.
However, the same cannot be said for the
adaptation part. We can distinguish two cases. First-
case scenario, the modeled system has no adaptation
module whatsoever. It is therefore impossible for it to
use any information produced by our joint system.
Second-case scenario, the modeled system has an
adaptation module. If it is possible to interact with the
module, an interface could hypothetically be made to
normalize the data coming from and toward our joint
system adaptation module. But this interface remains
hypothetical because there is no assurance that the
exchange sequence, that we established in section 3.4
for the adaptation modules, will be followed by the
module of the modeled system. In the case where it is
not possible to communicate with the modeled
module, it is, of course, not possible for the modeled
system to use the Joint System adaptation module.
Therefore, only a handful of systems seems to be
able to infirm our hypothesis H1 and their existence
remain hypothetical. Thus, we can consider our
hypothesis H1 to be mostly verified.
4 DESIGN METHOD
4.1 First Abstraction Level
As specified in section 2.1, to answer our RQ1, we
posed two hypotheses, the first one being that it is
possible to have equivalencies between pedagogical
and professional objectives in such a way that “real”
and simulated results can be freely exploited by any
systems using said objectives.
The second one, which we attempted to address
in section 3.5.2 is that it is necessary to take those
equivalences and the connection to our Joint System
into consideration in the design phases of any
educational system destined to be connected to the
Joint System.
None of the approaches we could find in the
literature seemed to take both those hypotheses into
consideration. As indicated in section 3.5, the
gamified systems and learning games are not the only
systems that could benefit from being connected to
the joint system. Yet, most of the systems that are
interesting to us comprise either playful and/or
pedagogical/professional components.
Given those last two facts, there is an obvious
interest for us to inspire ourselves from learning
games and gamified design methods. However, it is
also important to note that our method cannot be a
simple fusion of said methods since we must consider
both the joint system and the genericity of the
method.
To conceive our method, we decided on an
approach dividing it into several phases. Meaningful
examples of such a division for methods can be found
in the literature, notably in (Garcia et al., 2017),
(Morschheuser et al., 2017) and (Avila-Pesantez et
al., 2019). Thus, the first question we had to ask
ourselves to design our method was: “Which division
do we have to adopt in the case of a joint system’s
design method?”
This division and its workflow are not trivial since
our method aims to be able to help design any system
including playful and/or educational elements that
would be connected to our joint system. Indeed, if it
is true that, the approach available in the literature,
share common phases, they also have their
differences toward their composition and/or
articulation. Therefore, it is possible to take
inspiration from them, but, as indicated in section 2.1,
they cannot be used in their current state to answer
our problematic.
To establish our phases, we listed the steps one
needed to/could take in order to construct those
systems. Those steps, that we will further detail in
section 4.2, and the existing phases in the literature
lead us to establish six different phases:
1. Preparation and Analysis
2. Context Determination
3. Junction and Constraints
4. Ideation and Design
5. Development
6. Evaluation
CSEDU 2022 - 14th International Conference on Computer Supported Education
344
Figure 2: Method for the design and implementation of an educational system destined to be connected to a joint system.
Method for Joining Information and Adapting Content from Gamified Systems and Serious Games in Organizations
345
In our case, the number of employees working on
the design of those systems is little. Thus, we had to
take this into consideration in the workflow of the
phases. We decided to inspire ourselves from the
learning games approach and make it quite free. As
you can see it in Figure 2, it is possible to get back to
previous phases from any of the more advanced
phases. This allows a more agile approach for which
multiple iterations are easier to handle. However,
even with this “free” workflow, we consider it as a
sequence: you must begin with the first phase and
muster your way up to the sixth one.
4.2 Second Abstraction Level
We will detail what is to be done for each phase. We
will also indicate our proposed workflow for its
various steps.
4.2.1 Phase 1: Preparation and Analysis
This phase is common to almost every method or
approach we could find. In this phase, one must
define three key elements:
The system’s type
The system’s objectives
The concerned learners’ profiles
Here, the system’s type refers to the kind of
system you wish to design: a learning game, a
gamified system, a quiz, etc. The very nature of this
system is both what will determine the nature of the
objectives (pedagogical, playful and/or professional)
and the profiles that will be addressed by it.
Yet, it could be argued that it is the objectives that
lead to the creation of the system, and therefore that
the type of system is determined by the objectives one
wishes to address. A similar reasoning can be found
for the learner’s profile. This explains why we
established a free workflow between those steps.
Those steps are the fundamental reason behind the
design and the implementation of your system. This
explains why we grouped them together in this phase.
For example, our juridical team wanted to teach
some juridic aspects to our collaborators, thus,
defining the targeted profiles as well as rhe
pedagogical and professional objectives. We decided
that a learning game would be the best way to provide
the said teaching, therefore defining the system’s
type. Finally, by choosing this type, we had to define
playful objectives for our learning game.
4.2.2 Phase 2: Context Determination
A similar phase can be found in “the 6 facets” (Marne
et al., 2012): in this phase the user must define the
global usage context of his/her system. We
distinguished three steps for which we established a
free workflow:
Define the presence and nature of other
agents
Define the context itself
Define the metrics, KPI and tools available
The first step allows you to establish whether you
intend your learners to interact with other learners or
not and whether you want them to confront
themselves to computer-controlled opponents. We
consider it as part of the context because it directly
impacts the way you can use your system (which is
addressed by the second step).
In the second step, you must establish your
system’s use case, the tasks’ nature, whether your
system is for initial training only or not, whether you
want to involve groups of synchronous plays or
sequences of asynchronous ones, etc. In short, you
must define the situations your system will be used in.
The third and final step of this phase is more
related to the context of the organization itself. You
must ask yourselves which tools, KPI and metrics are
available to you and/or the learners and how you
could use them jointly with your system.
The juridic game we cited as an example in 4.2.1
is a mono-player game with an asynchronous
leaderboard and no computer-controlled opponent. It
is not limited to the initial training of employees and
can be linked to various home tools.
4.2.3 Phase 3: Junction and Constraints
This third phase has once again a free workflow and
is composed of three steps:
Define the constraints
Identify the element exploitable by the joint
system
Identify the element exploitable by the
designed system
Similarly to what can be found in (Morschheuser
et al., 2017), the constraints refer to any kind of
constraints one could apply toward the
implementation of the system. What are your
deadlines? What is your budget? Who is available to
design and implement the system? What about
GDPR/legal questions? etc.
The two other steps are only found in our
approach. As of yet we only tested our method and
joint system with the sharing and adaptation of skills
and knowledge. However, we also think that game
design elements and logs could be used to generate
adaptive opponents and/or interfaces and are
CSEDU 2022 - 14th International Conference on Computer Supported Education
346
currently working on their addition to the JS adaptive
module (see section 3.4).
In those two steps the designer must consider
every information that will be produced by the system
and all information that is available in the joint one to
establish how the designed system could improve the
others or be improved by them.
The juridic learning game that serves as our
example needed to be developed quickly and with no
additional funds besides salaries. It provided the JS
with traces regarding the mastering or not of various
juridic and playful skills and knowledge. By linking
it to the JS it was able to use the learning adaptive
module. This module implies the respect of GRPD
laws, but also allows the learning game to exploit the
other systems’ traces for its adaptation.
4.2.4 Phase 4: Ideation & Design
This phase is composed of six different steps:
Formalization of the Missions/Activities
Simulation of the pedagogical/professional
domain
Identification of the motivating elements
Identification of the interaction mechanics
with the system
Determination of the Decorum
Pedagogical/Professional and Playful
scenario formalization and determination of
its adaptation mechanisms.
Formalizing the Missions and/or Activities (by
using our model) allows you to establish the event and
rules that will drive the system. You can directly link
them to your objectives and use these formalizations
to ensure that every profile and goal has been taken
into consideration.
The simulation of the domain (that you can find
in “the 6 facets”) means that you must establish how
your computer-mediated solution represents and
simulate the activities and/or pedagogical-
professional tasks.
Typically, the motivating elements that you must
identify in the third steps are game design elements.
Is there a reward system? How is it designed? What
about the global economy of your system?
The interaction with the system (also found in
“the 6 facets”) establish and formalize the Actions a
learner can make with the system. Those interactions
codify what can and cannot be done by the user. It can
directly be linked both to the formalization of the
Missions and to the simulation of the domain.
The Decorum is also defined in “the 6 facets”. It
is mostly a playful component and is linked to the
motivating elements. The decorum is defined by the
graphical elements and narration of your system.
The final step helps you consider how the
junction’s steps of the third phase interact with every
other step of the phase 4; notably, the motivating
elements and Missions.
The juridic learning game was designed by
inspiring ourselves from the goose board game. The
Decorum was directly inspired by it and we divided
the obtained board in steps according to the process
we intended to simulate. The learboard served as a
motivating element and the desire to beat it was
modeled by a Mission. A session of the game is
modelled by a Level and each part of the process is
modelled by a Mission.
4.2.5 Phase 5: Development
We determined three steps that one needs to consider
while developing the system:
Connection to the joint system
Development of the mechanics
Development of the system’s evaluation and
adaptation module
The first and second steps can be done in any
order you want. The first step stipulates that you must
develop and consider the way your modules will
connect to the joint system. Depending on the
system’s nature and/or programming language, you
will be able to reuse previously implemented
connection modules.
The second step is the development of the system
itself. We won’t delve into too many details for this
step because we think it should be left to your
decision which development method is the best.
Finally, the third and final step of this phase seek
to implement the final step of phase 4 by relying on
the implementations and development made in the
first two steps of this phase.
4.2.6 Phase 6: Evaluation
Every method needs an evaluation phase. In our case
we divided it in three steps with free workflow:
Evaluation of the system’s impact on the
learner
Evaluation of the system’s contribution to
the joint system
Evaluation of the joint system’s contribution
to the designed system
Those three evaluations are closely linked
together but do not rely on the exact same indicators.
The system’s impact can be measured either by
Method for Joining Information and Adapting Content from Gamified Systems and Serious Games in Organizations
347
looking into the profile’s evolution or by looking at
the learner’s performance at similar tasks.
The designed system’s contribution is directly
linked to elements and information it shared with the
joint system. Until those elements and information
are used by another system connected to the joint
system, the design system’s contribution will remain
poor. Yet those data can still be used to make reports
on a learner’s performance.
Similarly, if no previously connected systems
shared information and elements useful to the
designed system, the usefulness of the joint system
will be kept at a low point for the designed system.
However, since the joint system produces adaptive
data useful to the designed system it keeps a modicum
of usefulness even in this case.
The juridic learning game is currently the only
system currently providing juridic traces to our JS.
The evaluation of its impact on other systems is
therefore limited at the moment. We were able collect
data and evaluate the juridic skills of our
collaborators. Moreover, the game was able to make
full use of the adaptive module.
5 CONCLUSIONS
We seek to create a complex system that would allow
data, game elements, learners’ profiles, logs, etc. to
be freely shared between systems of various natures
that are used in various contexts. We also want this
system to provide a set of normalized tools usable by
pedagogical, playful and professional systems to
adapt their content to the learner/player/user.
The creation of said system led us to ask ourselves
two different Research Questions:
RQ1: “Which approach is needed to
guarantee both the efficiency and the
relevance of a complex system composed of
several serious games and gamified
systems?”
RQ2: “Which formalism or model to adopt
in order to ease the adaptation and
differentiation of playful and pedagogical
scenarios?”
To answer our RQ2, we conceived a generic
model that we used in three case scenarios. Firstly, we
used it to model hypothetical systems that would be
more or less playful. Secondly, we used it to model
existing systems available in the literature or
commerce. Thirdly, we used it to model and
implement systems designed for our company.
Thanks to those three case scenarios, we
concluded that our model seems to fulfill most of the
five aspects we considered in order to answer our
RQ2:
Activities granularities
Playful and pedagogical aspects
differentiation
Genericity toward any educational system
Simplicity of use (accessible to a non-
expert)
Connectivity to the joint system
Of those five aspects, only the simplicity of use
could not be tested yet. The results we obtained by
testing the connectivity to the joint system seems to
confirm H1 that stipulates that a system should be
designed with the JS in mind to best exploit it. Indeed,
our results seem to show that it is possible to exploit
data from a system not designed to be used jointly
with our JS, but that it would be difficult for this
system to use the available adaptive tools.
As seen in section 2.1, the best way to answer our
RQ1 seems to be the use of a dedicated method.
Given our hypotheses and that this is still an ongoing
research in the field, we decided to create our own
method.
This method used jointly with our model allowed
us the design and the implementation of three
different systems. Those three still lack skill overlap
with each other thus leading, at the moment, to their
limited evaluation. However, the first results
regarding the usability of the method and model are
quite encouraging. Our current joint system adaptive
module comprises a unique tool similar to a really
lightweight ITS that provides feedback on demand to
the connected system. To do so, this tool takes into
consideration the skill nature, the memorization
process, the precedencies between objectives and the
leaner’s global evaluation.
It is important to note that, as shown previously,
since systems must be designed while knowing the
various existing tools they can use, the addition of
new tools to our adaptive module should mean that
those shouldn’t be usable by previously designed
system.
If such a case were to happen, the only way for
previously designed systems to use those new tools
would be to reiterate our design method on phase 3.
Our future works will be driven by two different
axes. Firstly, verify the equivalence between
pedagogical and professional skills in our systems
(H2). Secondly, improve the JS adaptive module
For our first axis, we aim to design and implement
new gamified systems and training tools that could be
used in parallel to our existing learning games. Those
new systems would provide us with both information
that could infirm or confirm H2. Moreover, with more
CSEDU 2022 - 14th International Conference on Computer Supported Education
348
systems implemented, we would, of course, have
more knowledge and skills overlap and give more
usefulness to our JS.
For our second axis, the improvement of the
module is twofold. First, we need to upgrade our
existing tool. To do so we intend to rely more on
previously acquired data in order to change the way
priorities are decided for our objectives. At the
moment our current adaptive tool tries to improve
knowledge maintenance by making the player/learner
redo the activities at increasing intervals. We intend
to further fine-tune this aspect in the future.
Secondly, we need to make our module more
versatile for it to accept more adaptive tasks than just
the objectives adaptation (note that an objective can
be professional and/or playful and is not limited to
pedagogical objectives). A way to reach this goal is
to create new tools that could be used by our designed
systems. For example, we intend to add adapted
opponent generations by using the shared logs and
profiles to establish adapted behavior and difficulties.
REFERENCES
Alsawaier, R. S. (2018). The effect of gamification on
motivation and engagement. The International Journal
of Information and Learning Technology.
Avila-Pesantez, D., Delgadillo, R., & Rivera, L. A. (2019).
Proposal of a Conceptual Model for Serious Games
Design: A Case Study in Children With Learning
Disabilities. IEEE Access, 7, 161017-161033.
Bos, B., Wilder, L., Cook, M., & O'Donnell, R. (2014).
Learning mathematics through Minecraft. Teaching
Children Mathematics, 21(1), 56-59.
Bryan, J. (2006). Training and performance in small firms.
International small business journal, 24(6), 635-660.
Caponetto, I., Earp, J., & Ott, M. (2014, October).
Gamification and education: A literature review. In
European Conference on Games Based Learning (Vol.
1, p. 50). Academic Conferences International Limited.
Csikszentmihalyi, M. (2000). Beyond boredom and
anxiety. Jossey-Bass.
Dale, S. (2014). Gamification: Making work fun, or making
fun of work?. Business information review, 31(2), 82-
90.
Deterding, S., Björk, S. L., Nacke, L. E., Dixon, D., &
Lawley, E. (2013). Designing gamification: creating
gameful and playful experiences. In CHI'13 Extended
Abstracts on Human Factors in Computing Systems
(pp. 3263-3266).
Doignon, J. P. (1994). Knowledge spaces and skill
assignments. In Contributions to mathematical
psychology, psychometrics, and methodology (pp. 111-
121). Springer, New York, NY.
Ekaputra, G., Lim, C., & Eng, K. I. (2013). Minecraft: A
game as an education and scientific learning tool.
ISICO 2013, 2013.
El Moudden, F., & Khaldi, M. (2018). Developing an ims-
ld collaborative project creation application coproline
(Collaborative Project Online). International Journal of
Engineering Applied Sciences and Technology, 3(4),
38-43.
Garcia, F., Pedreira, O., Piattini, M., Cerdeira-Pena, A., &
Penabad, M. (2017). A framework for gamification in
software engineering. Journal of Systems and Software,
132, 21-40.
Guinebert, M., Yessad, A., Muratet, M., & Luengo, V.
(2017, September). An ontology for describing
scenarios of multi-players learning games: toward an
automatic detection of group interactions. In European
Conference on Technology Enhanced Learning (pp.
410-415). Springer, Cham.
Hummel, H., Manderveld, J., Tattersall, C., & Koper, R.
(2004). Educational modelling language and learning
design: new opportunities for instructional reusability
and personalised learning. International Journal of
Learning Technology, 1(1), 111–126
Interactive, G. E. N. I. O. U. S. (2012). Voracy Fish: New
multiplayer serious game for physical rehabilitation
(2012).
Kappen, D. L., & Nacke, L. E. (2013, October). The
kaleidoscope of effective gamification: deconstructing
gamification in business applications. In Proceedings of
the First International Conference on Gameful Design,
Research, and Applications (pp. 119-122).
Landers, R. N. (2014). Developing a theory of gamified
learning: Linking serious games and gamification of
learning. Simulation & gaming, 45(6), 752-768.
Liu, M., McKelroy, E., Corliss, S. B., & Carrigan, J. (2017).
Investigating the effect of an adaptive learning
intervention on students’ learning. Educational
technology research and development, 65(6), 1605-
1625.
Marfisi-Schottman, I. (2012). Méthodologie, modèles et
outils pour la conception de Learning Games (Doctoral
dissertation, INSA de Lyon).
Marne, B., Carron, T., Labat, J. M., & Marfisi-Schottman,
I. (2013, July). MoPPLiq: a model for pedagogical
adaptation of serious game scenarios. In 2013 IEEE
13th International Conference on Advanced Learning
Technologies (pp. 291-293). IEEE.
Marne, B., Wisdom, J., Huynh-Kim-Bang, B., & Labat, J.
M. (2012, September). The six facets of serious game
design: a methodology enhanced by our design pattern
library. In European conference on technology
enhanced learning (pp. 208-221). Springer, Berlin,
Heidelberg.
Morschheuser, B., Hamari, J., Werder, K., & Abe, J.
(2017). How to gamify? A method for designing
gamification. In Proceedings of the 50th Hawaii
International Conference on System Sciences 2017.
University of Hawai'i at Manoa.
Method for Joining Information and Adapting Content from Gamified Systems and Serious Games in Organizations
349
Nacke, L. E., & Deterding, C. S. (2017). The maturing of
gamification research. Computers in Human
Behaviour, 450-454.
Ouadoud, M., & Chkouri, M. Y. (2018, October). Generate
a meta-model content for disciplinary information
space of learning management system compatible with
IMS-LD. In Proceedings of the 3rd International
Conference on Smart City Applications (pp. 1-8).
Peng, H., Ma, S., & Spector, J. M. (2019). Personalized
adaptive learning: an emerging pedagogical approach
enabled by a smart learning environment. Smart
Learning Environments, 6(1), 1-14.
Roussel, P., & Laboratoire interdisciplinaire de recherche
sur les ressources humaines et l'emploi (Toulouse).
(2000). La motivation au travail: concept et théories.
LIRHE, Université des sciences sociales de Toulouse.
Sanchez, E., Young, S., & Jouneau-Sion, C. (2015, June).
Classcraft: de la gamification à la ludicisation. In 7ème
Conférence sur les Environnements Informatiques pour
l'Apprentissage Humain (EIAH 2015) (pp. 360-371).
Villiot-Leclercq, E. (2007). La méthode des Pléiades: un
formalisme pour favoriser la transférabilité et
l’instrumentation des scénarios pédagogiques. Sciences
et Technologies de l'Information et de la
Communication pour l'Éducation et la Formation,
14(1), 117-154.
CSEDU 2022 - 14th International Conference on Computer Supported Education
350