Guided Process Discovery Approach According to Business Process
Types
Lamghari Zineb
1
, Saidi Rajaa
1,2
, Radgui Maryam
1,2
and Rahmani Moulay Driss
1
1
LRIT associated unit to CNRST (URAC 29) Rabat IT Center Faculty of Sciences, Mohammed V University in Rabat,
Morocco
2
SI2M Laboratory, National Institute of Statistics and Applied Economics, Morocco
Keywords:
Process mining, process discovery, business process type, process mining techniques, process model perspec-
tives.
Abstract:
Process discovery technique aims at automatically generating a process model that accurately describes a
Business Process (BP) based on event data. Related discovery algorithms consider recorded events are only
resulting from an operational BP type. While the management community defines three business process
types, which are: Management, Support and Operational. They distinguish each BP type by different propri-
eties like the main business process objective as domain knowledge. This puts forward the lack of process
discovery technique in obtaining process models according to business process types (Management and Sup-
port).
In this paper, we demonstrate that business process types can guide the process discovery technique in gener-
ating process models. A special interest is given to the use of process mining to deal with this challenge.
1 INTRODUCTION
Business Processes (BPs) are nowadays a crucial el-
ement in any organizational structure. They are es-
tablished to manage and improve the company busi-
ness. In this context, information systems assure the
automation of BPs (Lamghari et al., 2021), by includ-
ing Business Process Management (BPM) systems,
Enterprise Resource Planning (ERP), Customer Re-
lationship Management (CRM), etc. In this sense, in-
formation systems record related event data to the BP
execution, to analyse and guide issues concerning the
creation of the company value. To achieve these ob-
jectives, process mining techniques are created.
Process mining is a scientific discipline that fo-
cuses on the analysis of event data logged during the
execution of a BP, in order to discover, monitor and
enhance BPs. It (Eck et al., 2015) consists of two
major phases: Pre-processing and Processing. De-
pending on the process subject, we extract data from
Repository. Once the data has been extracted; we pro-
ceed to filter it from deficiencies in the log cleaning
step. By doing so, we arrive to the process model dis-
covery technique. Next, we apply the conformance
checking step, which aims at evaluating how well this
discovered process model corresponds to reality. This
gives input for changing parameters in the main pro-
cess, and requires going back to the data cleaning
step, to re-apply the discovery technique. After eval-
uation, we diagnose all obtained results, to provide
inputs for business process improvements. Therefore,
event data analysis and the discovery technique are
required for obtaining suitable process models that
takes into consideration: event logs content, their lev-
els of abstraction (Aalst, 2016) and the process model
perspectives (Bogarin et al., 2018). By necessity, a
suitable process model reflects the business reality
and met requirements.
Process model perspectives are: Control-flow
(The order in which its activities should be executed),
Organizational (The resources required for the exe-
cution of a process and how they interact with each
other), data-flow (The data objects created and up-
dated during the execution of the process) and time
(The time-related aspects of the process). In this
work, we assume that the pre-processing phase works
directly on cleaning event logs, while the processing
phase focuses on analysing events and constructing
process models.
In this sense, depending on the input data and the
questions that need to be answered, a suitable pro-
cess model abstraction can be presented. The model
may be too abstract and thus unable to answer relevant
questions. The model may also be too detailed, e.g.,
the required input cannot be obtained or the model
becomes too complex to be fully understood.In this
context, many process discovery methods assume that
recorded events correspond to meaningful activities
in the instances of a process. However, events may
be recorded on different levels of granularity. Some
events may refer to activities on a high level of ab-
straction. Their execution is easily recognizable for
process workers. Other events may be recorded with
a lower level of abstraction. Multiple of such low-
level events may referee to a recognizable high-level
activity. When discovering processes based on those
low-level events, the resulting process model can im-
pact process workers structure. Consequently, the dis-
covered model represents the wrong level of abstrac-
tion. Therefore, the event data Domain Knowledge
(DK) is the crucial parameter that can guide the pro-
cess discovery technique Ê, in terms of diagnosing
and representing process models according to their
DK. Besides, the management community has de-
fined the BP type as the DK that can impact (Harmon,
2015; Lamghari et al., 2018) the BP representation
and treatment Ë.
Based on these two information Ê and Ë, we assume
the following hypothesis: BP type as DK may influ-
ence process model that can be discovered with pro-
cess discovery techniques, in terms of perspectives
priority, i.e., according to DK which perspective will
be treated or combined firstly with the control-flow
perspective for guiding the process discovery in gen-
erating process models.
The BP types (Burattin, 2015) are:
The Management BP: Describes the process of the
product or services realization that is provided by
the company to their customers.
The Operational BP: Defines the organization
strategy.
The Support BP: presents the process that offers
resources to other processes to ensure the smooth
running of the company.
Thus, we need an approach that can tackle the
treatment of events and discover models according to
BP types (Burattin, 2015), towards guiding the pro-
cess discovery technique in discovering suitable mod-
els. This can be achieved using DK as the BP type
related to multiple process model perspectives.
In this context, we must discuss different related
issues that involve the intersection between BP types
and process mining. For this purpose, our paper pro-
poses an approach that demonstrates how BP type, as
DK, will guide and impact the process discovery pro-
cess. In this sense, our paper is organized as follows:
Section 2 presents the still encountered related issues
of the intersection between BP types and process min-
ing. The section 3 details our approach that consists
of guiding the process discovery technique according
to BP types. Conclusion and further directions are
presented in section 4.
2 BRIDGING THE GAP
BETWEEN BUSINESS
PROCESS TYPES AND
PROCESS MINING
In this section, we present the still encountered issues
related to the intersection between BP types and pro-
cess mining, which are: Event data quality, Manage-
ment view (Configuration phase, BP status, and BP
execution), Levels of representing process models or
their abstraction that includes process model perspec-
tives and the clustering technique.
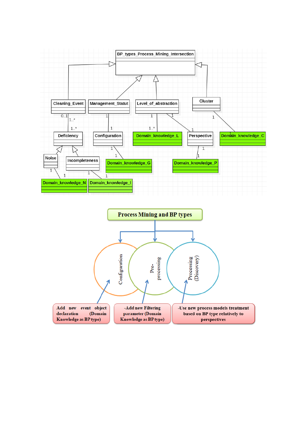
2.1 Event Data Quality
The quality is achieved by filtering out noise (incor-
rectly logged), incomplete (missing events), chaotic
(arbitrary executed) and infrequent behaviours from
event data. These deficiencies are denoted, in
Fig.1, respectively as (Domain
knowledge N, (Do-
main knowledge I, etc).
In the literature, we find many research papers,
like (Conforti et al., 2017; s. Suriadi et al., 2017),
dealing with this topic. This issue has received a sig-
nificant focus from the research community, where all
related ambiguities have been resolved. Here, we pro-
pose to use the BP type as an additional filtering pa-
rameter, to refine the main BP context.
2.2 Management View
Information systems record event data. Their config-
uration is one of the most prominent tasks related to
event data preparation.
Generally, a BP is defined with specific parameters as
DK (BP type), BP status (informs about the BP life-
cycle) and other proprieties that depend on the BP
objective and the organization requirements. These
parameters describe the configuration file content, to
record behaviours and avoid errors that may be pro-
vided during the BP execution. The point has not
matched, in this regard, is the definition of the BP
type, its particularity and how it may impact the pro-
cess discovery technique and the process model per-
Figure 1: Related issues to the intersection between BP types and process mining.
Figure 2: Our contribution aspects.
spectives, in the term of representation. Available re-
search (Bogarin et al., 2018; Conforti et al., 2017;
Boubaker et al., 2016) consider recorded events that
are resulting from an operational BP type. These stud-
ies do not mention the two other BP types (Support
and Management), while the BP type can influence
the representation of process models that can be dis-
covered with process discovery techniques. In this
respect, the DK or BP type is implicitly defined in
the configuration file, it has not been declared as at-
tribute in the event object (a part of the configuration
file). This provides another untreated point to con-
sider. Thus, the propriety we propose to use is to de-
clare BP type as an attribute that will determine the
BP domain knowledge.
2.3 Levels of Abstraction
The process discovery technique generates models us-
ing the 2-D method (Aalst, 2016), where the process
model can be viewed in different levels of abstrac-
tion. As mentioned in the (Bogarin et al., 2018) events
of low-level are mapped to activity instances of high-
level, based on specific DK. The correspondence be-
tween these two levels is treated and provided ade-
quate results (Bogarin et al., 2018; Baier et al., 2016;
Ciccio et al., 2018). For instance, one high-level ac-
tivity instance may result in multiple low-level events
being recorded and, vice versa, one such low-level
event may relate to multiple high-level activity in-
stances.
The point not yet treated is the BP type (Do-
main knowledge L in Fig.1) impact on the process
model abstraction, by necessity process model per-
spectives’ priority, i.e.; according to the BP type as
DK, which process model perspective will be com-
bined with the control-flow perspective.
2.4 Clustering Technique
The clustering technique is treated in the processing
phase as mentioned in (Oliveira and Queiroz, 2020).
We do not observe it in the pre-processing phase. In-
troducing this technique into the pre-processing phase
can refine the final process model construction. More-
over, this technique based on DK as BP type defini-
tion that groups a set of activity instances with the
same context (BP type), to determine a clustered pro-
cess model. In this sense, for event logs sequences,
we can determine the set of similar data (cluster).
2.5 Synthesis
According to this discussion, we have detected some
untreated stages related to BP types (Cf. Fig.1).
These questionable stages emerged new issues, rel-
atively to process mining. We have also explored
an additional treated phase, which is the configura-
tion phase. Therefore, our contribution will focus on
three phases (configuration, pre-processing and pro-
cessing). In this sense, DK is our guided approach
parameter. Thus, we will define DK as (Cf. Fig.2 and
Fig.1):
BP type presents event object in the configuration
phase (Domain knowledge G).
BP type presents an additional filter to define
the main cluster for pre-processing phase (Do-
main knowledge C).
BP type as BP type objective and related to pro-
cess model perspectives (Domain knowledge G).
3 OUR GUIDED PROCESS
DISCOVERY APPROACH
Our approach aims at guiding the process discovery
technique in representing process models according
to different BP types. It consists of three phases: con-
figuration, pre-processing and processing (Cf. Fig.3).
Our approach process starts by configuring the
information system, where all BPs will be executed
and recorded according to the event object parame-
ters. Once, the selected BP is executed, we verify if
the configuration elements are successfully achieved.
If this later is well done, we proceed to the pre-
processing phase, which aims at cleaning event data
from deficiencies. If not, we loop back to the configu-
ration phase. Finally, we pass to the processing phase,
to obtain process model representation.
Throughout our approach phases:
We add a new event object in the configuration
phase À. After executing a BP Á and collecting
recorded event logs, we arrive to the second oper-
ation named  that uses an additional filtering at-
tribute, which is the BP type of the pre-processing
phase. Finally, we apply à the processing phase
techniques for mining process models according
to BP types, by necessity the BP type objective
and the process model perspectives (control-flow,
time, organizational).
We define different DK, and we obtain different
outputs (1-main frame based on the BP type, 2-
main cluster based on the BP type, 3-clustered
process model based on the BP type).
3.1 Configuration Phase
The configuration phase (Cf. Fig.3-À) takes as an in-
put a BP model. It gives idea and insights about the
BP type. Indeed, the configuration phase takes into
consideration the BP type as DK.
The reason to choose the BP type as DK within the
configuration phase is:
The use of management view from early stage.
Figure 3: Guided Process Discovery approach phases.
The BP type impacts on the next two phases.
Preparing events in the configuration phase as an
early basic filter.
The configuration process consists of:
Determining the BP domain knowledge as the op-
erational BP, the management BP, and the support
BP.
Define the event object content.
Declare the BP type as attribute in the event ob-
ject.
Activate the recording option.
3.2 Execution Phase
During the execution phase (Cf. Fig.3-Á), we record
BP event logs. In this context, the minimum infor-
mation required of a standard format for an event log
is: The case ID is a unique identifier for a process
instance, the information stated in chronological or-
der according to events. Also, additional information
is possible, we find attributes such as timestamp (the
time when the activity took place), resources (who
performed the activity), transaction type and costs as-
sociated with the event.
3.3 Pre-processing Phase
After executing the BP in (Cf. Fig.3-Â), the pre-
processing process (Cf. Fig.3-Â) starts by extracting
events in the adequate form, to apply the filtering op-
eration. This operation cleans events from deficien-
cies: noise, incompleteness, chaotic and infrequent
behaviours. After obtaining a cleaned event logs, we
define the main cluster using the BP type parameter
(the main frame of event data). The reason for intro-
ducing a main cluster, in the pre-processing phase, is
to provide an advanced recognition technique using
the BP type.
3.4 Processing
After declaring the BP type attribute in the configura-
tion phase and defining the main cluster based on the
BP type in the pre-processing phase, we arrive to the
processing phase (Cf. Fig.3-Ã). Therefore, the pro-
cessing phase consists of:
Using the clustering technique, to get a clustered
process model, i.e., clustered process model based
on the BP type. We define clusters semantically
(Staab and Studer, 2010).
Defining the process model perspectives priority:
The BP type gives idea on the main BP objective
Figure 4: Example of process model perspectives order.
and gives insights on the process model perspec-
tives order (In which order perspectives will be
combined with the control-flow) within the logic
of:
The BP type + the BP objective Õ Results the or-
der of representing process model details:
Operational BP + Satisfaction Õ (1. Time, 2.
Resource, 3. Data) Satisfy the client means that
a process respects time limitation. If not, I will
verify why resource did not respect the time
condition in order to the data-flow into this BP.
Management BP + Management method Õ (1.
Data, 2. Resource, 3. Time) Achieve the
management method objective in respect to the
data-flow used, into this BP, by resources in
time condition.
Support BP + Resource Support Õ (1. Re-
source, 2. Time, 3. Data-flow) Obtain re-
sources support related to the time indication
and the data-flow of this BP.
The perspectives order can be verified in the configu-
ration phase, and it can provide more insights on the
probably detected deviations.
3.5 Illustrative Example
In this sub-section, we treat an operational BP about
claim’s handler http://www.processmining.org/
event_logs_and_models_used_in_book. We aim
to verify our process model perspectives order propo-
sition.
In our example, the claim’s handler BP makes sure
that claims are handled efficiently and that payment
for valid claims is made. Also, this process consists
of making decisions on the extent and validity of a
claim, and the checking for any potentially fraudulent
activity (Cf. Fig.4).
To represent our process model example, we use the
heuristic miner algorithm (Weijters et al., 2006). By
necessity, this algorithm takes into consideration pro-
cess quality metrics: fitness, precision, generaliza-
tion, and simplicity.
According to this BP type, we can firstly detect the
time deviation. Then, by defining on which activity
the deviation is provided, we can define responsible
resources for this deviation and respectively data-flow
contributed to this deviation. Therefore, we observe
different advantages of our proposed approach, com-
paring to the ordinal process mining project phases
(Eck et al., 2015):
BP type as domain knowledge used within three
phases.
Clustering technique applied from the pre-
processing phase.
Filtering insights mentioned from the configura-
tion phase.
Conformance checking indications appeared from
the discovery step.
Basic filtering applied from the configuration
phase (By BP types).
Combining the management view with the pro-
cess model perspectives, which are resulting the
process model perspectives priority concept.
New process model representation according to
BP types.
3.6 Synthesis
Our approach is applied on three phases: configu-
ration, pre-processing and processing. Throughout
these phases, we have presented a guided process dis-
covery approach by BP types. The general idea con-
sists of taking into consideration the impact of BP
types on process model representation.
We have treated the still encountered related issues
of the intersection between BP types and process
mining: Management view, Clustering technique and
Process model. The management view takes into con-
sideration the impact of the BP type on event logs
recognition. The clustering technique uses BP type as
context, to group a set of commune activity instances.
The process model perspectives propose a flow of rep-
resentation guided by BP types. In this sense, the con-
formance checking technique can approve the appli-
cation order of process model perspectives according
to BP types.
4 CONCLUSIONS
In this paper, we present an approach dealing with the
process discovery technique according to BP types.
Indeed, we aim to guide the process mining discov-
ery technique, in order to generate suitable process
model for each BP type. For this purpose, we inves-
tigate the still encountered issues related to the inter-
section between BP types and process mining. We ob-
serve four mains required objectives: the management
view, process model perspectives and the clustering
technique. In this context, we match each challenge
with a specific phase of our proposed approach. Con-
sequently, our approach is applied on three phases:
configuration, pre-processing and processing. In this
respect, the configuration phase declares BP type as
event object, to define selected event data (Lamghari
et al., 2019) by BP type. Then, the pre-processing
phase use a new filter, which aims to refine event
data frame by BP type. Last, the processing phase
treats event logs, using the correspondence between
BP types and process model perspectives’ priority,
to represent process models according to BP types.
This helps in acquiring insights on which order per-
spectives could be combined to the control-flow per-
spective. As further research, we plan to develop a
full plug-in that can be implemented into the Prom
tool, for applying our proposed guided process dis-
covery approach according to BP types and improve-
ment metrics (Lamghari et al., 2019).
ACKNOWLEDGEMENTS
This work was supported by the National Center for
Scientific and Technical Research (CNRST) in Rabat,
Morocco.
REFERENCES
Aalst, W. M. P. V. D. (2016). Data science in action.
Springer, 2nd edition.
Baier, T., Ciccio, C. D., Mendling, J., and Weske, M.
(2016). Matching events and activities by integrating
behavioral aspects and label analysis. International
Journal of Business Process Integration and Manage-
ment, 17(2):573–598.
Bogarin, A., Cerezo, R., and Romero, C. (2018). A sur-
vey on educational process mining. Wiley Interdisci-
plinary Reviews: Data Mining and Knowledge Dis-
covery, 8(1):12–30.
Boubaker, S., Mammar, A., Graiet, M., and Gaaboul, W.
(2016). A formal guidance approach for correct pro-
cess configuration. In International Conference on
Service-Oriented Computing. Springer.
Burattin, A. (2015). Process Mining Techniques in Business
Environments. Springer.
Ciccio, C. D., Maggi, J., Montali, M., and Mendling (2018).
Matching events and activities by integrating behav-
ioral aspects and label analysis. Information Systems,
78(2):144–161.
Conforti, R., Rosa, M. L., and Hofstede, H. T. (2017). Fil-
tering out infrequent behavior from business process
event logs. IEEE Transactions on Knowledge and
Data Engineering, 19(2):300–314.
Eck, M. V., Lu, X., Leemans, S., and aalst, W. D. (2015).
Pm2: A process mining project methodology. In The
27th International Conference on Advanced Informa-
tion Systems Engineering Proceedings. Springer.
Harmon, P. (2015). Business process change: a business
process management guide for managers and process
professionals. Morgan Kaufmann.
Lamghari, Z., Radgui, M., Saidi, R., and Rahmani, M.
(2018). A set of indicators for bpm life cycle improve-
ment. In International Conference on Intelligent Sys-
tems and Computer Vision. IEEE.
Lamghari, Z., Radgui, M., Saidi, R., and Rahmani, M.
(2019). Defining business process improvement met-
rics based on bpm life cycle and process mining tech-
niques. International Journal of Business Process In-
tegration and Management, 9(2):107–133.
Lamghari, Z., Saidi, R., Radgui, M., and Rahmani, M.
(2021). An operational support approach for min-
ing unstructured business processes. Revista de In-
form
´
atica Te
´
orica e Aplicada, 28(1):23–38.
Oliveira, M. D. S. and Queiroz, S. (2020). Unsuper-
vised feature selection methodology for clustering in
high dimensionality datasets. Revista de Inform
´
atica
Te
´
orica e Aplicada, 27(2):30–41.
s. Suriadi, Andrews, R., and Hofstede, H. T. (2017). Fil-
tering out infrequent behavior from business process
event logs. Event log imperfection patterns for pro-
cess mining: Towards a systematic approach to clean-
ing event logs, 64(2):132–150.
Staab, S. and Studer, R. (2010). Handbook on ontologies.
pringer Science and Business Media.
Weijters, A., Aalst, W. D., and Medeiros, A. D. (2006).
Process mining with the heuristics miner-algorithm.
Technische Universiteit Eindhoven.