
Developing the Hybrid Stepper Motor Model for Tracking
Purpose Using New Methodology
N A Hamid
1
, A Abdelrahim
2
and M M Ahmed
3
1
School of Control and Computer Engineering-North China Electric Power
University
2
School of Control and Computer Engineering-North China Electric Power
University
3
Turkish Engineering Company
Corresponding author and e-mail: N A Hamid, antnr2011@yahoo.com
Abstract. Most control systems are working on the measurement coordinates and trajectories
of dynamic targets in the space need to particular type of motor to meet the accuracy. It has
demanding requirements for tracking the performance of the system. The currently used
different soft computing techniques for step response enhancement of hybrid stepper motor
are used to build up a model using MATLAB software package. The objective of the present
paper is to use PSD fuzzy controller to enhance the performance of the open loop control
system to control the speed and position of the hybrid stepper motor performance. It was
represented by 2DOF with a fuzzy controller and received an excellent response and good
result. The difficulties are great and real time implementation of control actuation the
controlling of position of hybrid stepper motor and to improve motors efficiency. The
fieldoriented for a PM stepper motor application is presented in order to demonstrate the
effectiveness for this real time embedded controller, t the proposed control algorithm will
realize better rise time and less overshoot better and detailed analysis is carried out to confirm
the viability of the proposed system.
1. Introduction
Stepper motors have been found a wide range of applications in machines and devices where
robustness, accuracy and small size at a low cost are needed. The stepper motor can be operated in
three different stepping modes namely full-step and micro step. Micro stepping has many advantages
compared with other modes of excitation. An open loop position controlled stepper motors are well
suitable for more application, but they show a poor performance with respect to very precise motion
control and high dynamic requirements. Micro stepping is used in applications that require accurate
position.
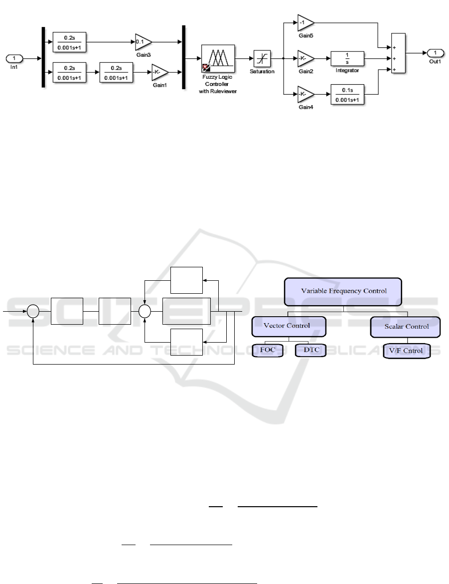
Fuzzy logic control is used in widespread system nowadays. It’s an automatic control and a self
acting mechanism that controls and objects in accordions with a desired behavior. Figure 1 shows the
block diagram of the controller system. The two inputs of the fuzzy controller are the error e and
change of error Δe [1]. Advantages of fuzzy control such as fast input response, short transition
process, flexible, easy computation.
174
Hamid, N., Abdelrahim, A. and Ahmed, M.
Developing the Hybrid Stepper Motor Model for Tracking Purpose Using New Methodology.
In Proceedings of the International Workshop on Materials, Chemistry and Engineering (IWMCE 2018), pages 174-182
ISBN: 978-989-758-346-9
Copyright © 2018 by SCITEPRESS – Science and Technology Publications, Lda. All rights reserved