Definition of Experience Feedback Sheet for Eco-design
Nada Matta
1
, Carlos Delagado
1
, Tatiana Reyes
1
and Guillaume Jouanne
2
1
University of Technology of Troyes, Institut Charles Delaunay, 12 Rue Marie Curie CS 42060, 10004 Troyes, France
2
AlterMaker, 2 rue Gustave Eiffel, 10430 Rosières-Près-Troyes, France
Keywords: Experience Feedback, REX Method, Eco-design.
Abstract: In this paper, we propose a Knowledge to use experience feedback techniques in order to keep track of eco-
design decisions. The integration of eco-design in industries is becoming more and more considered as a
necessary condition of Sustainable development. Even sustainable rules become to be defined as norms, but
the application of these rules in design still difficult. Firstly, eco-design criteria are extracted from documents
in order to help the definition of experience feedback sheets main points. CommonKADS generic models are
also used in order to define adequate sheets to reasoning and task types linked to eco-design phases.
1 INTRODUCTION
The integration of eco-design in industries is
becoming more and more considered as a necessary
condition of Sustainable development. It should be
noted that the consideration of environmental issues
in design can modify the objectives, outputs,
resources, processes and performance indicators of a
company. Eco-design goals (using of renewable
materials, recycling, reducing energy, etc.) coupled
with economic and social objectives (implication of
stakeholders, sharing knowledge, considering culture
aspect, etc.) are more or less considered in proactive
or prescriptive way. These approaches lead to
develop innovative solutions (circular economy,
hybrid energy production, etc.). We can note that eco-
design joins the environmental innovation logic
(Depret and Hamdouch, 2009; Michelin et al, 2014)
allowing to reduce material and energy impact. Even
some rules are identified for sustainability but the
application of these rules still no common in
industries. Each industry try to understand these rules
and apply some of them in companies.
In order to answer this problem, we use two types
of approaches: extracting criteria from documents
related to sustainability studies and keeping track of
eco-design activity using experience feedback sheets.
This paper presents this work and especially how
extracted criteria can be used as an index of
experience feedback sheets in order to facilitate their
reuse.
2 EXTRACTING CRITERIA
FROM DOCUMENTS
As first steps of this study, design indicators can be
identified from analysing experience feedback.
Therefore, expertise documents gathered in a young
company, containing design data about materials and
processes, are analysed. We show in this section how
the features defining these materials and processes
have been identified.
2.1 Eco-design Documents
Altermaker is a young start-up specialized in software
development to support design for sustainability. The
company led analysis on industrial materials and
processes used in mechanical engineering. The results
are stocked as MsPowerpoint documents in which
several elements are defined for each material or
process: advantages, disadvantages, short description
and specific comparisons. In these documents
(0), several features are interesting to consider and
other ones need more analysis. Our study aims at
analysing these documents in order to define the
concepts that show the main features of given
materials and processes.
Matta N., Delagado C., Reyes T. and Jouanne G.
Definition of Experience Feedback Sheet for Eco-design.
DOI: 10.5220/0006488501010107
In Proceedings of the 9th International Joint Conference on Knowledge Discovery, Knowledge Engineering and Knowledge Management (KMIS 2017), pages 101-107
ISBN: 978-989-758-273-8
Copyright
c
2017 by SCITEPRESS – Science and Technology Publications, Lda. All rights reserved
Figure 1: Example of Altermaker documents (material
card).
2.2 Analysing Approach
Knowledge engineering techniques (Studer and al,
1998) are used to analyse Altermaker documents. In
this type of approach, expertise documents can be
analysed in order to identify the role that elements can
play in problem solving related to a specific domain,
what is called concepts. Several techniques can be
used in documents analysis, we note especially
TextMining (Feldman and al, 2007) that is based on
repetition of words and on relations between words.
In this study, each slide presents a specific material or
process. Therefore, using automatic TextMining tools
cannot be interesting in our case: documents should
be analysed manually.
80 slides are analysed for materials and 157 for
processes. Processes documents are already classified
on manufacturing, assembling and cutting. But there
is no classification of materials slides. Analysing
steps, the procedure can be summarised as:
1. Characteristics are identified from description,
advantages and disadvantages.
2. The number of occurrences of characteristics
are counted.
3. Results are then presented to two mechanical
eco-design experts of Altermaker in order to
eliminate noise, conflicts and to validate the
relevance of each characteristic.
4. Characteristic categories are detailed and split
in sub-groups.
5. Groups are then validated by the eco-design
experts.
6. Finally, analysing of omissions in order to
possibly complete classifications (0).
Figure 2: Results of process documents analysing.
2.3 Characteristics Classifications
Repetition of characteristics is then used in order to
classify them. On one hand, our classification aims at
emphasizing the impact of process and materials on
the environment and, on another hand, at helping
designers to deal with process and materials in eco-
design. For instance, the main process characteristics
are identified as: cost, consummation, pollution,
technicality, etc. (0).
Figure 3: Example of Process characteristics.
For materials, we identify: Resistance, compacity,
disassembling, modification, etc. (0). Then, for each
process type (assembling, drilling, welding,…)
values are associated to these classifications.
Figure 4: Example of Materials characteristics.
These identified characteristics and classifica-
tions allowed us to build a database of processes and
materials with technical, organisational and economic
data. These characteristics are then linked to
environmental ones and ready to be implemented in
the “ECODESIGN STUDIO”
1
software to support
decision making of environmental experts.
To complete this study, we use REX method
(Malvache and Prieur, 1993) in order to extract
knowledge from eco-design activity.
3 KEEPRING TRACK OF
ECO-DESIGN ACTIVITY
3.1 REX Method
The REX method enhances capturing and structuring
of daily knowledge (Malvache and Prieur, 1993). In
this method, an actor has to fulfil an experience
feedback sheet as a report of his daily activity. Each
form is structured in order to show the definition of a
problem and how the actor solves it (0).
A lexicon that offers an easy access to these forms
indexes experience feedback forms. Forms can be
also organized and indexed using different
viewpoints in order to reflect the domain diversity in
an organization.
The definition of these sheets must correspond to
the type of the activity. That helps actors to answer
expertise key elements integrated in these sheets.
REX sheets are used especially in diagnosis
________________________________________
1
http://www.altermaker.com/fr/
Figure 5: Example of a REX Sheet.
applications for radio and sound company (Renaud et
al, 2008), for design applications in Prowhy tool
2
(Kuntz et al, 2016). In our work, we try to use these
sheets for other types of task. So before defining REX
sheets for eco-design, lets us study the different types
of tasks of this activity.
3.2 Eco-design Task Types
Several studies in eco-design tends to integrate
environmental consideration in the whole design
process. We note especially studies of Victor Papanek
in his book 'Design for the Real World: Human
Ecology and Social Change' (Jackson, 1993). The
method is based on the whole life-cycle of the
product: from the raw materials extraction to the end-
of-life treatment of the product, considering as well
the steps of supplying, production, distribution, use
and maintenance (Knight and Jenkins, 2009). This
methodology is now part of the ISO14000
environmental management standard since 2006. In
our work, we consider the main phases of this process
as first step of our analysis:
1. Need analysis and requirement definition
2. Specification and design of artefact
3. Test and Manufacturing
4. Product using and recycling
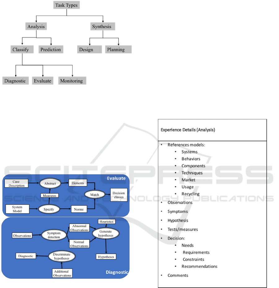
The reasoning type used in each phase is then
identified based o cognitive studies; Clancey tree
(Clancey, 1985) and the application of this tree (0) in
knowledge engineering approach especially
CommonKADS (Schreiber, 2000). In fact, Clancey
2
http://www.prowhy.org/
tree help to distinguish analysis from synthesis
reasoning.
Figure 6: Task Types Tree.
CommonKADS approach presents primitives in
order to help to distinguish the type of knowledge
used related of each reasoning types. For instance, in
diagnosis task, actor try to identify symptom from
observations, generates hypothesis based on his
experience and discriminate these hypotheses by
testing them in order to find the default. 0 presents
main CommonKADs, we used in order to define REX
sheets.
Figure 7: CommonKADS evaluation and diagnostic generic
models.
3.3 Eco-design REX Sheet Definition
To define REX sheet types, we need from one hand
to identify expertise activity types and from the other
hand, to adapt sheets elements with the expert. For
each main phase in eco-design, the type of reasoning
is identified as follows:
Need, usage and recycling analysis can be
considered as evaluation reasoning type, when actor
try to identify the main parameters of a situation and
identify needs by comparing these parameters to
situation models he knows. So, main elements
characterizing knowledge used and produced in this
step can be:
Reference models: Systems, behaviours,
Components, techniques, market, usage, etc.
Observations: systems, components,
behaviours, market, usage, etc.
Decision: Needs, requirements, constraints,
recommendations, etc.
Actors use diagnosis sometimes in order to detect
problems and discrepancies in existing systems,
market and especially recycling products. So, some
points can, be added to the sheet like: symptoms,
problems hypothesis, discrimination tests and
measures (0).
Figure 8: Analysis sheet type.
For design and Manufacturing, requirements,
components, and evaluation results with
argumentation must be described (0). Tests is the
prediction of future behaviour of the system.
Based on eco-design parameters, environmental
parameters must be added to these sheets like:
Energy, water, CO2, pollution, resources and
economic Impacts. These elements can so be added to
description of each systems, components and
behaviours (0).
Figure 9: Design and Manufacturing sheet type.
These REX sheets will be integrated in the eco-
design actors’ environment, for instance in PLM and
environmental tools like the “ECODESIGN
STUDIO”
3
, as first page or summary of documents
produced at each phase in eco-design.
Characteristics we try to define (section 1) can be
used to give a cognitive index of these sheets adding
to main keywords extracted from them. So, the access
to knowledge embedded in this type of sheets can be
through a tree summarizing main characteristics
(Section 1.) or with simple keyword research.
Inference engine like Protege (Noy et al, 2001) or
CORESE (Corby et la, 2004) can be used for that.
These techniques can be directly integrated as a
Knowledge Based Engineering system (Chapman et
al, 1999) already used in design. These techniques
can use REX sheet instead of rules bases.
We illustrate in the following an example of the
application of REX sheet in eco-design.
________________________________________
3
http://www.altermaker.com/fr/
4 EXAMPLE OF REX SHEETS
IN BREAD TOASTER
ECO-DESIGN
A group of students in our university had to redesign
a bread toaster with eco-design needs. They plan their
work in: strategic, functions, component analysis and
eco-design recommendations. They use
“ECODESIGN STUDIO”
4
in this analysis. In the
strategic analysis, they study the impact of the current
product in the environment under several criteria: raw
material, Procurement logistics, manufacturing
process, distribution, usage and end-of-life (0).
Figure 10: Bread Toaster Strategic analysis for the current
product.
Even, there is a number of criteria showed in this
analysis, but how and why these analysis is driven are
not described. Main comments they note about that
was only about the choice of the product range to
analyse. There was nothing about how they analyse
these criteria (0).
Figure 11: Comments about Bread Toaster Strategic
Analysis.
To push actors to make explicit their choices and
their analysis, Analysis REX sheet can be used. As
we note above, in this type of sheet, actors have to
identify the reference models that they compared the
4
http://www.altermaker.com/fr/
Figure 12: Bread Toaster need analysis REX Sheet.
observations with. Different criteria categories like
Market, Manufacturing Techniques, Components,
Recycling, and Usage help actors to structure their
answers and write clear sentence usable for learning.
For instance, in needs and market analysis (0)
choosing steel is important to reduce energy in
product usage. Reducing Raw materials numbers is
important to have a light product and for minimize
manufacturing pollution impact and product
recycling. Light Product is important to reduce
energy in product usage. The cycle of materials
procurement is important to study in order to reduce
CO2 impact. Putting reference models and decision
in the same sheet, is very important to push actors to
answer main elements to consider in eco-design and
help learners to understand choices by comparing
reference model’s characteristics to observed
symptoms and decisions. For product design, how
choices answers eco-design requirements is
emphasized by inviting learners to compare
requirements with results characteristics and impact
(0). We can note that inviting actors to comment their
decisions using dedicated REX sheets put on from
one side, main elements used in their reasoning to
obtain these decisions and from the other side help to
structure their comments (instead of sentences in
which different elements are mixed) in a clear way
avoiding the confusion of natural language sentence
and the omissions of criteria.
Figure 13: Beard Toaster design REX sheet.
5 CONCLUSION
There is still no experience feedback techniques used
in eco-design. Each company try to answer norms and
rules by using own techniques. The aim of our work
is to enhance learning between these company using
their experience feedback. Keeping track of
experience using REX sheet and memory is proposed
in this paper. REX sheet types are defined related to
different phases of eco-design: analysis, design,
manufacturing, test, usage and recycling. Eco-design
criteria are also extracted from documents analysis
that help to index REX sheets and give a cognitive
access to these experience traces. REX Sheets can be
integrated in eco-design tools as argumentation and
notes of each decision making and propositions.
We tend to apply these sheet in other eco-design
application in order to validate and complete their
descriptions. These sheets and criteria will be
integrated in eco-design environments like
“ECODESIGN STUDIO”. First tests can be done by
our students in their eco-design projects. Finally, tests
with students will be done, in order to analysis REX
sheet writing and use possibilities. Finally, REX
sheets can then be compared and classified in order to
identify lessons from experiences as it is used for
project memory (Dai et al,2014).
REFERENCES
Corby, O., Dieng-Kuntz, R., and Faron-Zucker, C. (2004,
August). Querying the semantic web with corese search
engine. In Proceedings of the 16th European
Conference on Artificial Intelligence (pp. 705-709).
IOS Press.
Chapman, C. B., and Pinfold, M. (1999). Design
engineering—a need to rethink the solution using
knowledge based engineering. Knowledge-based
systems, 12(5), 257-267.
Clancey, W. J. (1985). Heuristic classification. Artificial
intelligence, 27(3), 289-350.
Dai X, Matta N., Ducellier G., Cooperative knowledge
discovery in design projects, in IC3K, Knowledge
Management and Information System Conferences,
Rome, October, 2014
Depret, M. H., and Hamdouch, A. (2009). Quelles
politiques de l'innovation et de l'environnement pour
quelle dynamique d'innovation environnementale ?
Innovations, (1), 127-147.
Feldman, R., and Sanger, J. (2007). The text mining
handbook: advanced approaches in analyzing
unstructured data. Cambridge University Press.
Jackson, F. (1993). Design for the Real World: Human
Ecology and Social Change. Journal of design history,
6(4), 307-310.
(Knight and Jenkins, 2009) Knight, P., and Jenkins, J. O.
(2009). Adopting and applying eco-design techniques:
a practitioner’s perspective. Journal of cleaner
production, 17(5), 549-558.
Kuntz, E., Reubrez, E., Geneste, L., Romero, J. C., Llamas,
V., and de Valroger, A. Traceability in Problem
Solving Processes. Daily Knowledge Valuation in
Organizations, Matta N., Atifi H., Ducellier G., Willey
2016, 215-233.
Michelin, F., Vallet, F., Reyes, T., Eynard, B., and Duong,
V. L. (2014). Integration of environmental criteria in
the co-design process: case study of the client/supplier
relationship in the French mechanical industry. In
Proceedings of the DESIGN 2014 13th international
design conference. Dubrovnik (pp. 1591-1600).
Malvache, P., and Prieur, P. (1993, October). Mastering
corporate experience with the Rex method. In
Proceedings of ISMICK (Vol. 93, pp. 33-41).
Noy, N. F., Sintek, M., Decker, S., Crubézy, M., Fergerson,
R. W., and Musen, M. A. (2001). Creating semantic
web contents with protege-2000. IEEE intelligent
systems, 16(2), 60-71.
Renaud J., Morelo B., Fushs B., Bonjour E., Matta N.
Retour d'expérience et connaissances industrielles:
Outils et démarches, AFNOR, 2008.
Schreiber, G. (2000). Knowledge engineering and
management: the CommonKADS methodology. MIT
press.