Modelling Information Systems using NOMIS
An Overview of its Modelling Notation and Implementation
José Cordeiro
E.S.T. Setúbal, I.P.S, Campus do IPS, Setúbal, Portugal
jose.cordeiro@estsetubal.ips.pt
Keywords: Information Systems, Information Systems Modelling, Human-Centred Information Systems, Human
Relativism, Organisational Semiotics, Theory of Organized Activity, Enterprise Ontology, NOMIS, NOMIS
Vision, NOMIS Models, NOMIS Modelling Notation, NOMIS Metamodel.
Abstract: NOMIS is an innovative human centred information systems modelling approach that is based on human
observable actions. Its goal is to achieve the desired objectivity and precision required to engineer information
systems (IS). NOMIS proposes a vision into an IS from different views that are complimentary and
comprehensive. Some of these views are adaptations and extensions of the theoretical IS insights provided by
the theories of Organisational Semiotics, the Theory of Organised Activity and Enterprise Ontology. NOMIS
also proposes a modelling graphical notation and a set of tables and diagrams to represent NOMIS vision and
views. In this paper we provide a brief overview of NOMIS and its modelling aspects including NOMIS
elements metamodel and NOMIS notation. A case study of a course system is used to show some practical
examples of NOMIS notation application and also to deliver a real system according to NOMIS approach as
one possible implementation.
1 INTRODUCTION
In spite many years of research and practice
Information Systems (IS) are still developed with a
loose understanding of information and how
computers relate to human activities. From an
information perspective, data as information, is stored
in databases according to schemas developed without
much business people intervention, or, otherwise,
without objective guidelines for its conception. Many
times these schemas are reproduced as user interface
terms inadequately or not properly understood under
the business context given the human nature of
interpretation. Regarding human activities also often
happens the supporting computer does not allow a
human user for certain actions, or does not provide
required information related to it.
NOMIS is an innovative human centred
information systems modelling approach based on
human observable actions that intends to improve
modelling objectivity and precision. NOMIS
proposes: (1) a vision composed by different views
inspired by ideas from three known socio-technical
approaches namely Organisational Semiotics (Liu,
2000), the Theory of Organized Activity (Holt, 1997)
and Enterprise Ontology (Dietz, 2006a), and (2) its
visual representation composed by different models
represented with a set of diagrams and tables. For this
representation NOMIS provides its own modelling
notation.
This paper extends and complements the work
presented in Cordeiro, 2015. In this previous paper
NOMIS vision was described and an empirical case
study of a library system was used to highlight some
modelling aspects and to show a practical application
of NOMIS modelling approach. That paper shown
several diagrams using UML profiles adapted from
Cordeiro and Liu, 2007 and Cordeiro and Liu, 2008.
In this paper NOMIS elements metamodel and its
modelling notation are presented together with a real
case study of an e-learning system. This case study is
modelled with some diagrams using NOMIS
modelling notation. Furthermore, an implementation
prototype putting into practice NOMIS Vision and
ideas is given.
This paper is organized as follows: section 2 gives
a brief overview of NOMIS vision together with
NOMIS elements metamodel and modelling notation.
Section 3 presents a case study and part of its
modelling, section 4 introduces an e-learning
platform and the e-learning prototype and, section 5
concludes and points some future research directions.
22
Cordeiro J.
Modelling Information Systems using NOMIS - An Overview of its Modelling Notation and Implementation.
DOI: 10.5220/0006221800220031
In Proceedings of the Sixth International Symposium on Business Modeling and Software Design (BMSD 2016), pages 22-31
ISBN: 978-989-758-190-8
Copyright
c
2016 by SCITEPRESS Science and Technology Publications, Lda. All rights reserved
Figure 1: NOMIS Vision – its views and foundational theories.
2 NOMIS
2.1 Introduction
NOMIS – NOrmative Modelling of Information
Systems is a human centred modelling approach to
information systems development (ISD). NOMIS as
a social-technical approach understands information
systems “as human activity (social) systems which
may or may not involve the use of computer systems”
(Buckingham et al., 1987). Nevertheless its ultimate
goal is the development of computerized systems
suited for human use within organisations.
NOMIS kernel elements are human actions and
information, both connected to the central human
element, mandatory in any information system (IS).
Human actions are present in many social approaches
to ISD such as the Speech-act approach (see
Hirschheim et al., 1997), based on language-acts as
human actions, or the Activity Theory approach
(Leont’ev, 1978) based on human collective actions,
which are, both, in the roots of NOMIS.
Human actions used in NOMIS are human
observable actions, those perceived by the human
sensory system. This particular focus comes from its
foundational philosophical stance – Human
Relativism (Cordeiro et al., 2009) – that sees
observable reality as “more consensual, precise and,
therefore more appropriate to be used by scientific
methods”.
The second kernel element in NOMIS is
information, the basis of all information systems, still
a misunderstood concept (see, for example,
Falkenberget al., 1996). NOMIS understands
information as the result of an interpretation process
coming after perceiving the observed reality.
Following this idea, information is only available
from data after being interpreted by a human. There
is no information without a human interpreter.
Information is the subject area of Semiotics which
is the study of signs (see, for example, Chandler,
2002) where signs can be thought as information. In
fact, Semiotics could be defined as the study of
meaning: how meaning is created, represented,
interpreted and communicated and meaning is all
about information. Semiotics is also in the roots of
NOMIS.
From a holistic view of human actions in general,
NOMIS proposes a vision of information systems
composed by a set of views addressing human
interaction, action processes and context for actions
inspired and based on, respectively, Enterprise
Ontology (EO) (Dietz, 2006a), the Theory of
Organized Activity (TOA) (Holt, 1997), and
Organisational Semiotics (OS) (Liu, 2000). These
views will be explained in the next section.
NOMIS views form a coherent and consistent
vision of an IS from a human observable action
perspective that is complemented with a fourth view
related to information consumed, produced, stored
and exchanged.
Considering the nature of human actions, NOMIS
adds Norms as human behaviour regulators. Norms is
a concept borrowed from OS (Stamper, 1996) that
addresses and regulates sequences of human actions.
Expected (human) behaviour is derived from systems
of norms or information fields (IF) as they are called
within OS (Stamper, 1996), where people tend to
behave in a certain, expected and controlled way.
Examples of IF are an organisation, a department, or
even a family. IF and Norms are a glue connecting
human actions and information.
NOMIS Vision is depicted in Figure 1.
Besides NOMIS Vision, NOMIS proposes a set of
tables and diagrams and a modelling notation to
Interaction
View
State View
Information
View
Physical
View
Norms and
Information
Fields
Theory of
Organized Activity
Organisational
Semiotics
Enterprise
Ontology
Language Action
Perspective
Semiotics
Activity Theory
Modelling Information Systems using NOMIS - An Overview of its Modelling Notation and Implementation
23
express and model IS that will be the basis for this
work. A case study modelled and represented using
NOMIS tables and diagrams can be found in
(Cordeiro, 2015).
2.2 NOMIS Views and Vision
NOMIS Vision is the way NOMIS sees and
understands IS. Its central element is the human and,
in particular his/her observable actions. Focused in
human actions it provides three different views or
perspectives based on the theories of Enterprise
Ontology, the Theory of Organized Activity and
Organisational Semiotics as mentioned before. All of
them were adapted and expanded in NOMIS. A fourth
view addressing information is added. Each of these
views will be briefly explained in the next
subsections.
2.2.1 The Interaction View
The Interaction View covers the communicational
dimension of human action. It is expected to model
all forms of human communication and interaction
within the IS. From these perspective besides looking
at communication channels and interacting people
also language-acts as seen in EO are modelled.
Language-acts and any type of interaction acts may
be represented by interactional patterns and reused in
different contexts.
2.2.2 The State View
The state view uncovers and looks into environmental
conditions or states that enable a human agent to act.
It is concerned with context, state and state
dependencies related to human actions. Its key
element is the environmental state (ES) that is a
composition of observable elements such as physical
things (bodies) and/or information elements (an
information item referred by its physical
representation). The notion of ES is a NOMIS
interpretation and adaptation of the affordance
concept (Gibson, 1979 and, within OS, Stamper,
1996).
2.2.3 The Physical View
The physical view looks to material aspects related to
human actions. A particular perspective addressed by
this view is the representation of business processes
showing (human) action sequences and activities.
Also states and states transitions (driven by human
actions) can be represented, which is a representation
inherited from TOA.
The physical context is another aspect of the
physical view that can be specified, for example, by
locations (space and time).
2.2.4 The Information View
The Information view covers the information
dimension of human action. Most of human actions
depend or rely on information in different ways.
There are some key assumptions NOMIS makes in
this respect: (1) information does not exist without
material support: a body or a human actor and, (2)
information is created by humans or things (bodies)
and consumed only by humans. From a human action
perspective there is a focus on what information is
required or consumed by the human performer, what
information he/her has access and what information
he/her produces. From a design perspective, it is
useful to identify and model all information useful for
a human action.
2.3 NOMIS Models
Models are used to represent simplified views of
reality, capturing its essential elements according to a
particular ontology. Models define a language and, as
any language, affects the way world is perceived.
NOMIS Models are just a way of representing
NOMIS vision of IS reality. Following a Semiotic
triadic sign model (Pierce, 1931-58) NOMIS vision is
just a concept, a form of seeing an IS, and NOMIS
Models one possible representation of NOMIS Vision
as shown in Figure 2.
Figure 2: NOMIS Modelling Approach.
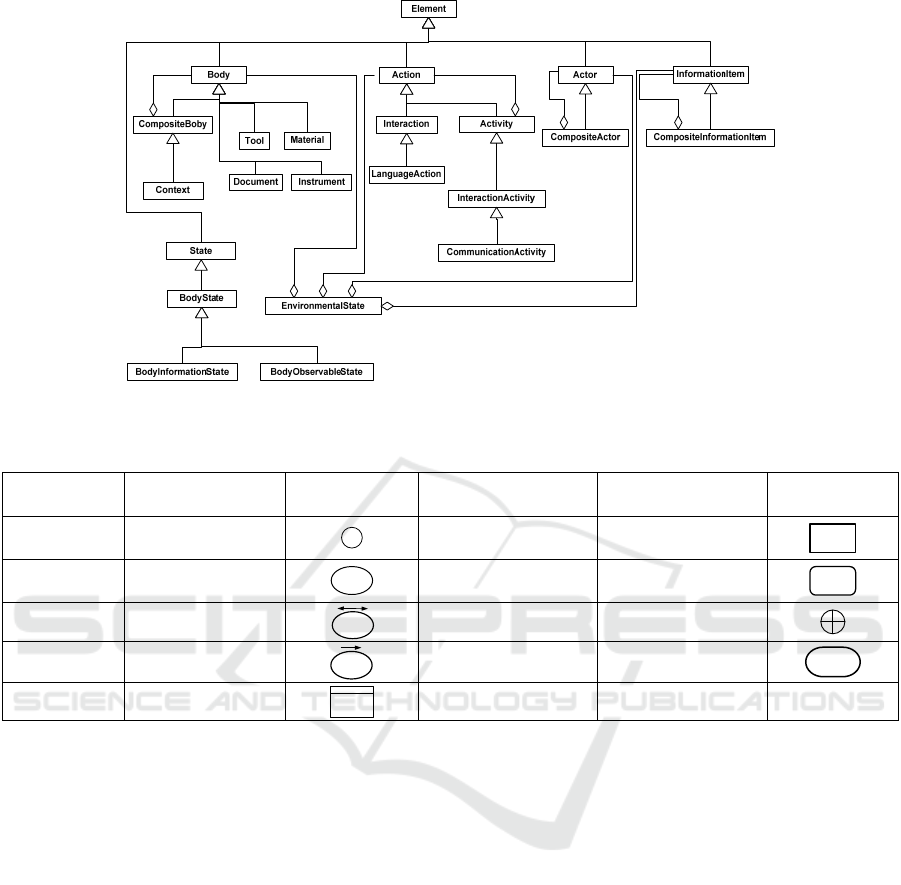
The essential elements represented in NOMIS
Models correspond to the key concepts in NOMIS
Vision and they are:
Human Actions
Actors – human performers
Bodies – things
NOMISVision
(Concept)
NOMISModels
(Sign)
InformationSystem
(Object)
denotation
Sixth International Symposium on Business Modeling and Software Design
24
Figure 3: Metamodel of NOMIS Elements.
Table 1: NOMIS node elements notation.
Element Symbolic annotation Symbolic form Element Symbolic annotation Symbolic form
Actor A
Body B
Action AC
Body State BS
Interaction IA Composite element
C
Initial letter
Language
Action
LA
Environmental State ES
Information
Item
I
Information Items
Language Actions (or Coordination-acts)
Environmental States
It is also possible to have composite elements: a group
of human actions as activities, a group of actors
representing a team or organisation, or a composite of
bodies or information items. A complete Metamodel
of these essential elements is shown in Figure 3.
To represent NOMIS elements a modelling
notation is provided in Table 1. Elements can be
shown as rectangles with symbolic annotation, as
symbolic forms or as appropriate icons.
3 MODELLING INFORMATION
SYSTEMS WITH NOMIS: A
COURSE SYSTEM CASE
STUDY
This section will present a case study of a course IS
and will show a few models using the NOMIS
modelling notation described in the previous section.
There is no intent to provide the complete case study
modelling but just a few aspects not covered in
Cordeiro, 2015 and an illustration of some other
aspects of the NOMIS modelling approach.
3.1 Case Study: An e-Learning System
This case study addresses a typical class course
usually taught in licentiate degrees engineering
courses at the School of Technology of the
Polytechnic Institute of Setúbal. These courses run
for a semester, having about 15 weeks of face to face
teaching with one or more classes per week. Classes
may be theoretical, practical, laboratories or
theoretical-practical. Their duration varies between 1
hour and 2 hours. Apart from laboratories all classes
take place in common class rooms equipped with a
video-projector and a whiteboard. Before starting a
course it is necessary to get information about
enrolled students such as name, student number,
Modelling Information Systems using NOMIS - An Overview of its Modelling Notation and Implementation
25
contact information, etc. and to prepare a few
documents, namely a course form with information
regarding course contents, evaluation method,
bibliography and some other data. When a course is
running, teaching is usually done face to face in a
class room. It is common in these classes to give
students some teaching materials such as presentation
slides handouts, tutorials, articles, bibliography,
exercises, etc. and some additional information such
as deadline for exercises, evaluation schedules, extra
class times, etc. Outside classes, teachers have
attending hours for receiving students. Sometimes is
also necessary to contact students when a situation
demands it: it may be something preventing a class to
be taught or other out of the ordinary circumstances.
In some courses, there is a project work involving 1
to 4 students and they must meet and collaborate
outside classes. After classes are finished there are
student evaluations, and resulting grades should be
written in a form (obtained before) and delivered to
the school secretariat. Also, it is necessary to fill a
report per class type and per course concerning
student attendance, grades, subjects effectively taught
and other related information.
Computer support to teaching uses the school IS
for official information such as course syllabus,
student and teacher information, course schedules,
etc. and Moodle for course related information such
as course materials, communication between teachers
and students, etc.
3.2 Applying NOMIS – First Steps
Although NOMIS Modelling approach doesn’t
propose a methodology a first step is to find its kernel
elements: human actions and their performers. These
elements will be collected using a model artefact
named Human Action Table (HAT). HAT registers
human actions, their intervening human actors and
related elements such as bodies (things), information
items and locations. In Table 2 there is a simple
example of a course HAT. At this point it is not
necessary to have a complete description, and missing
elements may help to uncover important details.
Some human actions identified correspond to general
activities, e.g. “to teach”, in this case action detail or
atomicity will depend on model’s purpose, such as to
communicate, to design or to implement the system.
Table 2: Initial Human Action Table of a course.
Human Actions Initiator Addressee Bodies Information Items Local
1
To teach (face to face) Teacher Student Slides, texts, pens Class room
2
To attend class Student
3
To distribute document Teacher Student Document
4
To inform about something Teacher Student Information
5
To inform about something Student Teacher Information
6
To create exercise Teacher Exercise form Exercise information
7
To request exercise execution Teacher Student Exercise form
8
To do exercise Student Exercise form
9
To submit exercise Student Teacher Exercise form
10
To evaluate exercise Teacher Exercise form
11
To write course report Teacher Course form Report information
12
To produce course information Teacher Course Information
13
To distribute course information Teacher Student Course Information
14
To attend students Teacher Student
Figure 4: HID showing course interactions.
Sixth International Symposium on Business Modeling and Software Design
26
3.3 Interaction and Physical Views
As it is described this system doesn’t have much
elaborated action sequences, being composed mostly
by interactions between teacher and students
identified in the HAT by the initiator and addressee
human elements. Two of these interactions are related
to exercises requested by teachers and
communication between students and teachers. EO
models these kind of interaction using business
patterns (Dietz, 2006b) understood as the
fundamental building block for modelling any
organisation at the ontological level. NOMIS is able
to express these type of interaction patterns using
Human Interaction Diagrams (HID) within the
interaction view. In Figure 4 there is a HID showing
both interactions. As in EO, in NOMIS the request
exercise is depicted as a pattern – in this case a
composite interaction activity. This means a
composite action (expressed by the plus sign inside
the activity symbol). This activity can be further
decomposed using an action Sequence Diagram
(ASD) from the physical view as an activity pattern.
Usually, ASD diagrams are used to show typical
business processes as a kind of UML Activity
Diagrams but in this case it is used to show sequences
of speech-acts as human actions (represented inside
ovals). The emphasis here is the NOMIS ability to
represent activity patterns as the one shown in Figure
5 where <work> may be replaced with different
elements such as exercise, examination or even
projects.
Figure 5: An ASD showing the request work pattern.
3.4 Information View
Although it is possible to show connections between
human actions or bodies and information in specific
NOMIS diagrams, e.g. (1) show all information
required, auxiliary or produced by a human action or
(2) show connections between human information
interpreters and respective body information carriers,
here the emphasis is on how information is collected
and represented. In this case, NOMIS uses an
Information Items Table (IIT) where information
items and its supporting bodies are described.
In Tabl some information items, required in the e-
learning case study, are shown.
Table 3: Some course information items.
Information
Item
Information
Content
Related
supporting
bodies
1.
Enrolment
Information
Student information
Description
Student’s name
Student number
Sex, date of birth
Contact
2.
Teacher
Information
Teacher information
Description
Teacher’s name
Category
Title
Contact
3.
Course
Information
Course information
Description
Course name
Course
Semester
3.5 State View
NOMIS course state view is a key system view. It
shows its fundamental environmental states (ES)
providing an overall system perspective. Business
processes are just paths between ES or paths to
achieve an ES. Some ES may be understood as goals
as they correspond to desired states such as “to
complete a course”. ES are shown in NOMIS using
Environmental State Diagrams (ESD) where links
between the different action states represent
existential dependencies. In Figure 6 it is depicted a
course system EDD where a running course (an ES)
is dependent on teacher and student ES. These ES on
the other hand are dependent, respectively, on teacher
information (an information item) and person (a
person body as teacher) and enrolment information
and person (as student).
3.6 Norms and Information Fields
A last and important element to be modelled
according to NOMIS is norms. Many of these norms
can be extracted from NOMIS diagrams such as some
norms regarding action sequences, existential
dependencies, and information required or auxiliary
Modelling Information Systems using NOMIS - An Overview of its Modelling Notation and Implementation
27
Person
{Teacher}
Person
{Student}
Teacher
Student
Course
{Running}
Enrolment
information
Teacher
Information
Course
Information
Figure 6: Course system EDD.
To actions among others. A small list of course
system norms for illustrative purposes are:
Classes Scheduling;
Semester Calendar;
Teacher attending hours;
Teachers responsibility to create class summary,
course evaluation rules, bibliography and
theoretical contents;
Teachers responsibility to produce course
reports, and to send evaluation information to the
school;
General school evaluation rules
Some of these norms may just be used as information
in the context of particular human actions or, for
example, be incorporated in the model.
In the course system context there are different
norm systems or information fields (IF). These are the
school, the department and the course. Each of them
may use its proper terms and have some particular
rules. For example a student may not attend a course
unless it is a registered student according to the school
norms but, sometimes due to a possible delayed
registration process it is authorized within the course
scope (IF) to attend it without being legally
registered.
4 IMPLEMENTING AN
E-LEARNING SYSTEM
ACCORDING TO NOMIS
The previous section provided a short and simple
analysis and modelling of a course system. In this
section, our goal is to present a simple
implementation of an e-learning system to support
that (human) course system. This application should
be seen as one practical application of NOMIS, still
many other forms of using NOMIS in practice are
possible.
The implemented e-learning system is a computer
system that will be used to support some of the course
human actions modelled using NOMIS. Its simple use
will be as a repository for class materials such as
texts, documents, presentation slides, etc. and also as
a communication tool that will enable information
exchange among participants. A consequence of
using this supporting system is that human actions
will change, for example “to request an exercise”, a
physical action of giving a piece of paper to a student
will be replaced by a menu entrance that supports this
action by sending an electronic document to that
student. This change is often neglected when
implementing business processes for example.
Therefore, there will be new human actions for the
e-learning system such as to store a document, to send
a document, to retrieve a document, to send a
message, to retrieve a message, to send and store a
document, to view a document, etc. An advantage of
designing a system from this perspective is that each
relevant human action can be individually analysed
from a business oriented view and its computer
support can be furnished appropriately. Also,
effective user needs can be fulfilled accordingly.
Besides furnishing support for specific human actions
the system can also help by giving useful information
related to those actions such as how to execute them,
norms affecting those actions, or available tools. A
separate awareness system may be designed and
implemented with this purpose.
Sixth International Symposium on Business Modeling and Software Design
28
Figure 7: The e-learning platform architecture.
4.1 NOMIS Platform Architecture
For implementing the e-learning system a basic
Client-Server based architecture using the Internet
was chosen (see Figure 7). However, this architecture
was further adapted to be aligned with NOMIS
concepts. Accordingly, there are two separate
modules: (1) to handle application specific aspects
and (2) to handle NOMIS related features. The last
one is a kernel middleware – NOMIS middleware –
used to provide support for user actions, user
information and user communication functionalities.
NOMIS middleware includes a relational database to
support business data and a logic layer responsible to
handle requests from applications. The application
module, on the other hand, handles most technical
aspects, including presentation logic, interaction with
NOMIS middleware, technical parts of application
logic and may include its own database of technical
data. Separation of technical and business aspects is
an essential characteristic of this platform and its
based applications. This separation is accomplished
by assigning to NOMIS middleware the management
of any element seen as part of the business domain.
This architecture is not specific of the e-learning
application and can be used by any other NOMIS
application.
4.2 NOMIS Middleware
NOMIS middleware (NOMIS MW) is an
independent layer responsible for connecting an
application to general business information and
human action supporting features. Basically it
consists of a database composed by a group of tables
that store all important business related information
and a logic layer responsible for managing access to
it. NOMIS MW tables store NOMIS elements and
relationships between them. There is a table per each
element: Person, Action, Body, Activity and Role.
Role in this case represents a “person state” and for
each valid relationship between elements: Action-
Body, Person-Body, Body-Body, Role-Action, Role-
Person, Activity-Role and Activity-Activity.
A distinctive feature of NOMIS MW tables is that
all tables, except for relationship tables, contain a
group of similar columns having the following
structure:
ID GUID Name Description StartTime FinishTime .....
Bold column fields represent required data and cannot
be empty.
This table structure is partially inspired by the
Semantic Temporal Database (STDB) proposed by
OS (Liu, 2000). In fact, it keeps its temporal
dimension by having a start and finish time for each
element, allowing it to change.
The GUID field stores a global unique identifier
that is attached to each record and table. It is possible
using this strategy to change completely the
information about a person, for instance using a
different information table, as the GUID will stay the
same the person information will be relative to its
existing time period.
4.3 The e-Learning Prototype
A prototype using NOMIS Platform architecture was
developed using Microsoft .NET platform, a screen
shot is shown in Figure 8. Some notes regarding this
implementation:
1. The school, each course and each class is defined
as an activity giving a context for actions.
Modelling Information Systems using NOMIS - An Overview of its Modelling Notation and Implementation
29
Figure 8: Screen shot of the e-learning application prototype.
2. Information Items are supported and created as
tables and records in the database, or otherwise as
documents referred also by records in the
database.
3. Three roles were created, namely administrator,
professor and student.
4. Actions correspond to ASP.NET pages triggered
by menu selections, buttons or hyperlinks.
NOMIS MW does not deal with visualisation and
interaction aspects; those can be designed by a
designer and implemented using application specific
visualisation controls. From an application point of
view, NOMIS MW can furnish all actions available
for a certain activity, taking into account its user,
associated role, any applicable norm and all
contextual information stored on bodies. This
separation helps keeping the design independent of
many application technical details.
All the necessary information about available
activities, action, and bodies is provided through
NOMIS MW.
5 CONCLUSION AND FUTURE
WORK
This paper presented a brief overview of NOMIS and
its modelling aspects including NOMIS elements
metamodel and part of NOMIS notation. A case study
of a course system was used to show some practical
examples of NOMIS notation application and also to
deliver a real system according to NOMIS approach
as one possible implementation. The e-learning
prototype implemented took advantage of a NOMIS
specific infrastructure that could be used for other
NOMIS applications.
NOMIS modelling approach is fully described in
(Cordeiro, 2011).
Regarding future work there is much to do to
validate and test NOMIS modelling approach. A new
prototype is necessary to uncover additional
modelling and practical aspects. One possibility is the
use of Model-Driven Engineering to produce
different applications using some ideas from the
created prototype infrastructure. In this respect,
NOMIS metamodel and the modelling notation can
be used to create, respectively, the abstract and the
concrete syntax of a Model-Driven approach.
REFERENCES
Buckingham, R. A., Hirschheim, R. A., Land, F. F., and
Tully, C. J. (eds) (1987). Information systems
curriculum: A basis for course design, Information
Systems Education: Recommendations and
Implementation. Cambridge University Press,
Cambridge.
Chandler, D. (2002). Semiotics: The Basics, Routledge,
London, UK.
Cordeiro, José A. M. 2015. A New Way of Modelling
Information Systems and Business Processes - the
Sixth International Symposium on Business Modeling and Software Design
30
NOMIS Approach. In Business Modeling and Software
Design, ed. Shishkov, Boris, 102 - 118. ISBN: 978-3-
319-20051-4. Berlin, Heidelberg: Springer
International Publishing.
Cordeiro, J. (2011). Normative Approach to Information
systems Modelling. PhD Thesis. The University of
Reading, UK.
Cordeiro, J. and Liu, K., (2007). UML 2 Profiles for
Ontology Charts and Diplans - Issues on Meta-
modelling. In Proceedings of the 2nd International
Workshop on Enterprise Modelling and Information
Systems Architectures. St. Goar, Germany.
Cordeiro, J. and Liu, K., (2008). A UML Profile for
Enterprise Ontology. In Proceedings of the 2nd
International Workshop on Enterprise Systems and
Technology. Enschede, the Netherlands.
Cordeiro, J., Filipe, J. and Liu, K., (2009). Towards a
Human Oriented Approach to Information Systems
Development. In Proceedings of the 3rd International
Workshop on Enterprise Systems and Technology.
Sofia, Bulgaria.
Dietz, J., (2006a). Enterprise Ontology, Theory and
Methodology. Springer-Verlag, Berlin Heidelberg,
Germany.
Dietz, J. (2006b). The Deep Structure of Business
Processes. In Communications of the ACM, 49, 5, pages
59 -64
Falkenberg, E., Hesse, W., Lindgreen, P., Nilsson, B., Oei,
J., Rolland, C., Stamper, R., Van Assche, F. Verrijn-
Stuart, A. and Voss, K. (1996) FRISCO : A Framework
of Information System Concepts, The IFIP WG 8.1 Task
Group FRISCO, December 1996.
Gibson, J. (1979). The Ecological Approach to Visual
Perception. Houghton Mifflin, Boston.
Hirschheim, R., livari, J., and Klein, H. (1997). A
Comparison of Five Alternative Approaches to
Information Systems Development. In Australasian
Journal Of Information Systems, Vol 5, No. 1.
Holt, A., (1997). Organized Activity and Its Support by
Computer. Kluwer Academic Publishers, Dordrecht,
The Netherlands.
Leont’ev, A. (1978). Activity, Consciousness, and
Personality. Prentice-Hall, Englewood Clifs.
Liu, K., (2000). Semiotics in Information Systems
Engineering. Cambridge University Press, Cambridge,
UK.
Peirce, C. S. (1931-58). Collected Writings (8 Vols.). In
Hartshorne, C., Weiss, P., Burks, A. (eds). Harvard
University Press, Cambridge, MA.
Stamper, R. (1996). Signs, Norms, and Information
Systems. In Signs of Work, Holmqvist B. et al (eds).
Walter de Gruyter, Berlin.
Modelling Information Systems using NOMIS - An Overview of its Modelling Notation and Implementation
31