Interactions, Transitions and Inference Rules in
Semantically Integrated Conceptual Modelling
Remigijus Gustas and Prima Gustiené
Department of Information Systems, Karlstad University, Sweden
{Remigijus.Gustas, Prima.Gustiene}@kau.se
Keywords: Service Interactions, Value Exchanges, Inference Rules, Object Transitions, Integration of Static and
Dynamic Aspects.
Abstract: To obtain value from the graphical representations that are used by different stakeholders during the system
development process, they must be integrated. This is important to achieve a holistic understanding about
system specification. Integration can be reached via modelling process. Currently, most of information
system modelling methods present different modelling aspects in disparate modelling dimensions and
therefore it is difficult to achieve semantic integrity of various diagrams. In this paper, we present
semantically integrated conceptual modelling method for information system analysis and design. The
foundation of this modelling method is based on interactions. This way of modelling provides possibility of
integration of business processes and business data. The inference rules of interactions help in reasoning
about the decomposition of concepts. In this method, decomposition of the system is graphically described
as classification, inheritance or composition of organizational and technical system components.
1 INTRODUCTION
Conceptual modelling is a fundamental activity in
requirements engineering (Nuseibeh and
Easterbrook, 2000). It is the act of abstracting a
model from a problem domain (Lankhorst, 2005).
One of the main problems in conceptual modelling
of Information Systems (IS) is that conventional
modelling methods define different aspects of a
system using different types of diagrams. Integration
principles of such diagrams are not clear. The lack
of a conceptual modelling method that helps to
detect semantic integrity of IS specifications is a big
information systems development problem.
Semantically Integrated Conceptual Modelling
(SICM) method challenges the existing integration
problems among interactive, behavioural and
structural aspects (Gustas and Gustiene, 2012) of IS.
To capture the holistic structure of a system, it is
necessary to understand how various components
are related.
To obtain value from graphical representations
that are used in an organisation by different
stakeholders, these representations must be
integrated. Integrated enterprise models might help
business and information technology experts to
communicate in order to assess and trace the impact
of organizational changes. Integration can be
reached via modelling process. Modelling helps
system developers to visualize, specify, construct
and document different aspects of the system.
Modelling is the only way to control system
development process. Various aspects of the system
may have many modelling projections, which are
typically described by using different types of
diagrams. These diagrams are critical to distinguish
between disparate dimensions of enterprise
architecture (Zachman, 1987). The Zachman
Framework (1987) can be viewed as taxonomy for
understanding different types of diagrams. This
framework defines separate dimensions of business
application and data architecture, such as Why,
What, How, Who, Where and When. Inability to
detect inconsistency among different architecture
views and dimensions is one of the fundamental
problems in information system methodologies.
Most conventional conceptual modelling
languages are plagued by the semantic mismatch
between static and dynamic constructs of meta-
models. To achieve semantic integration in such a
case is very difficult. Unified Modelling Language
(UML) (OMG, 2009) uses various types of diagrams
to represent behavioural, structural and interaction
aspects of the system. Every modelling approach
11
Gustas R. and Gustiene P.
Interactions, Transitions and Inference Rules in Semantically Integrated Conceptual Modelling.
DOI: 10.5220/0006221700110021
In Proceedings of the Sixth Inter national Symposium on Business Modeling and Software Design (BMSD 2016), pages 11-21
ISBN: 978-989-758-190-8
Copyright
c
2016 by SCITEPRESS Science and Technology Publications, Lda. All rights reserved
that covers more than one type of requirements and
is represented by the collection of different diagrams
must contain the systematic method for the detection
of inter-model inconsistency. The static aspects
describe characteristics of objects, which are
invariant in time. The dynamic aspects describe
interactive and behavioural characteristics of objects
over time. These aspects are complimentary and
they cannot be analysed in isolation.
Inter-model consistency and completeness of
system specifications is hard to achieve for non-
integrated model collections (Glinz, 2000).
Modelling techniques that are realized as collection
of models are difficult to comprehend for business
experts. There are often semantic discontinuity and
overlapping in various specifications, because static
and dynamic constructs do not fit perfectly. A
number of rules are defined for UML (Evermann
and Wand, 2009) that are not supported by available
CASE tools. Thus, working with the collections of
non-integrated models causes difficulties to realize
semantic quality of system specifications, which are
represented on various levels of abstraction. By
modelling isolated IS views and dimensions creates
difficulties for business experts, who determine the
organizational strategies. Consequently, this
isolation increases semantic problems of
communication between business experts and IT-
system designers.
The SICM method provides several advantages
(Gustas, 2010). Since the method is based on a
single diagram type, the integrity rules can be
introduced directly into one model. Particular views
of specific diagram types, which define structural,
behavioural or interactive aspects, can be generated
by producing projections of one integrated model. In
this paper, we demonstrate how the SICM method
can be applied for integration of behavioural and
structural aspects of conceptual representations.
Given the central role of service concept in this
study, it provides us with a possibility to model the
most essential parts of the system, which is
composed of organizational or technical
components. This way of modelling is more
comprehensible not just for IS designers, but also for
business modelling experts, who are mostly
interested in computation-neutral analysis of
organizations. The presented SICM method shares
many similarities with ontological foundation of
service process (Ferrario and Guarino, 2008).
Nevertheless, the internal behaviour of service is
analysed by using the basic principles of an
ontological framework, which is developed by
Bunge (Bunge, 1979).
This paper is organized as follows. In the next
section, some deficiencies of conceptual modelling
approaches are described. How value exchanges are
decomposed into different parts is discussed in the
third section. In the fourth section, various types of
conceptual dependencies and their inference rules
are described. And finally, we present the
conclusions of this work.
2 DEFICIENCIES OF
CONCEPTUAL MODELLING
APPROACHES
Conceptual modelling still lacks the methods that
provide a possibility to model different problem
domains in an integrated way. Integrated graphical
representation of business process and business data
is very relevant for reasoning about enterprise
redesign decisions. As all steps in SICM method
uses the same model and the same way of modelling
that is based on service interaction flows. It enables
enterprise architects to gradually decompose a
system and to move smoothly from system analysis
to design without being required to represent a
complete solution. UML (OMG, 2009) was
developed with the ultimate goal to unify the best
features of the graphical modelling languages and
create a de facto industry standard for system
development. However, the semantic integration
principles of different UML diagram types are not
sufficiently clear. UML models have several
weaknesses, which can be summarized as follows:
value flow exchanges between actors cannot be
explicitly captured; system decomposition principles
are ambiguous; it is unclear how to integrate
interactive, structural and behavioural aspects
together in a single view.
Data flow modelling and clear system
decomposition principles were applied in structured
analysis and design methods (Gane and Sarson,
1979). UML also supports various types of
associations between classes, actors, or between
software or hardware components. However, these
methods are not suitable for modelling the direct
communication among actors that define actor
interactions outside the technical system boundary.
It is unclear how to visualize the rich context of
actor interactions, which are important components
in any system. If we have no method how to
explicitly capture actors and their interactions, then
this important part of specification, which may be
viewed as a tacit knowledge, will be hidden from
enterprise architects.
Sixth International Symposium on Business Modeling and Software Design
12
One of the benefits of enterprise modelling is the
ability to analyse business processes for reaching
agreement among various stakeholders on how and
by whom the processes are carried out. The
industrial versions of information system modelling
methods that are intended for business process
modelling do not explicitly use the concept of value
flow. Value models, which include resource
exchange activities among actors, can be viewed as
design guidance. The declarative nature of value
flows is very useful from the system analysis point
of view for the simple reason that flows have very
little to do with the dependencies between business
activities. Each value flow between actors, that can
play the role of service requester and service
provider, can be further refined in terms of more
specific coordinating interactions among
organizational components. The way of modelling,
which is based on service flows, is more
comprehensible and thus more suitable to discuss
changes of process architectures with business
developers, enterprise architects, system designers
and users. Business process modelling does not deal
with the notion of value flow, which demonstrates
value exchange among actors involved (Gordijn et
al., 2000). Traditionally, information system
methodologies are quite weak in representing the
alternative value flow exchange scenarios, which
usually represent the broken commitments.
Bunge (1979) provides one of the most general
ontological definitions of a system. In this paper, his
definition serves as the theoretical basis for
understanding the notions of organization and
enterprise ontology (Dietz, 2001). Bunge’s
ontological principles are fundamental for the
justification of various conceptual modelling
constructs in our semantically integrated modelling
method (Gustas and Gustiene, 2012). These
principles are as follows: enterprise system can be
decomposed into subsystems, which are viewed as
interacting components; every subsystem can be
loosely coupled with interactions to other
subsystems; when subsystems interact, they cause
certain things to change and changes are manifested
via properties.
Any subsystem can be viewed as an object, but
not every object is a subsystem. According to
Bunge, only interacting objects can be viewed as
subsystems. It is quite beneficial to specify service
interactions and to keep track of crosscutting
concerns (Jacobson and Ng, 2005) between different
subsystems in order to justify their usefulness.
However, a basic underlying principle in UML is to
provide separate models for different aspects. It is
not totally clear how these aspects can be merged
back into one model. Subsystems in UML cannot be
realized as composite classes. UML does not
provide any superimposition principles of static and
dynamic aspects. There is very little research done
on how the structural aspects and state dependent
behaviour of objects should be combined with use
case models. Classes and their associated state
machines are regarded as the realization of use
cases. Use case diagrams are typically not
augmented with specification of state related
behaviour (Glinz, 2000).
System decomposition should be strictly
partitioned. Every component partitions a system
into parts, which can be loosely coupled with other
components without detailed knowledge of their
internal structure. Object transitions and structural
aspects have to be related to one separate service,
which consists of organizational or technical
components. The limitation of conventional system
modelling methods results in two side effects, better
known as tangling and scattering in aspect-oriented
software development (Jacobson and Ng, 2005). The
treatment of these deficiencies requires the
modification of UML foundation. Introducing
fundamental changes into UML syntax and
semantics with the purpose of semantic integration
of collections of models is a complex research
activity. However, such attempts would allow using
UML to provide computation-neutral type of
diagrams, which are more suitable to reason about
enterprise architectures. It is recognized that UML
support for such task is vague, because semantic
integration principles of different diagram types are
still lacking (Harel and Rumpe, 2004).
3 VALUE FLOW EXCHANGES
AND TRANSITIONS
Semantically integrated conceptual modelling
paradigm is based on more rigorous interpretation of
human work. A new conception helps us to develop
the method of enterprise engineering that allows
practitioners to see the sources of breakdowns, the
connections to systems design and to guide the
redesign of work processes towards greater
productivity and customer satisfaction. Business
process models of organizations are quite good for
viewing moving material and information flows, but
they provide no mechanism for ensuring that the
service requester is satisfied. Service requesters deal
with work processes to be done, agreements on what
Interactions, Transitions and Inference Rules in Semantically Integrated Conceptual Modelling
13
will be done, who will to it, and whether they are
satisfied with what has been done. The movement of
information or material flows is a consequence of
this work. Service flow modelling is quite intuitive
way of system analysis that is easy to understand for
business experts and information system designers.
Actions in services are required for exchange of
business flows. Actions together with exchange
flows can be viewed as fundamental elements for
specifying business process scenarios. A scenario is
an excellent means of describing the order of service
interactions. Scenarios help system designers to
express business processes in interplay with
elementary service interactions between enterprise
system components. In such a way, value flows and
service interactions provide a natural way of process
decomposition.
The technologies to model coordination
processes and tracking events have not been
available till now. There are some concepts such as
commitment and contract that are present in all
business scenarios. Understanding these concepts
makes it much easier to design and to change
systems under construction. Commitment is a
promise or obligation of an actor to perform a
specific action. Contract is an agreement between
service requester and service provider to exchange
one asset into another. Thus, the contract may
specify what happens if the commitment is not
fulfilled. According to McCarthy (1982), the
contract consists of increment and decrement events.
If an enterprise increases one resource in an
exchange, it has to decrease the value of another
resource. The contract includes (1) transfer of
economic resources, (2) transfer of exchange rights.
Any exchange is a process, in which an enterprise
receives economic resource and in return gives other
resources. For example, a contract contains
commitments to sell goods and to receive payments.
The terms of the sales order can specify penalties if
goods or payments have not been received on time.
The creation and termination of primary business
data in these exchanges are important for an
enterprise. Artefacts such as credit, debit, account
balances are derived from these exchanges.
Interaction dependencies are important to
conceptualize business processes as services
between various enterprise actors. Since actors can
be implemented as organizational or technical
system components, these components can interact
according to the prescribed service interaction
patterns to achieve their goals. In SICM, the general
service interaction pattern is represented by two
interaction dependencies into opposite directions
between two actors: service requester and service
provider (Gustas, 2010). The idea of this pattern is
similar to a well-known DEMO transaction pattern
(Dietz, 2006). The SICM pattern is illustrated
graphically in figure 1.
Figure 1: Elementary service interaction loop.
Interaction loop between two actors indicates
that they depend on each other by specific actions.
Service providers are actors who typically receive
service requests, over which they have no direct
control. They initiate service responses that are sent
to service requesters. These two interacting actors
can be used to define more complex interaction
activities. Using interaction pattern, as way of
modelling, enables system designers to construct the
blueprint of interacting components, which can be
represented by different actors across organizational
and technical system boundaries. Any enterprise
system can be defined as a set of interacting and
loosely connected components, which are able to
perform specific services on request.
Increment and decrement events represent values
exchanged in business processes. Value models
(Gordijn et al., 2000) clarify why actors are willing
to exchange economic resources with each other.
Actors, actions and exchange flows are elements that
are necessary for demonstrating value exchange.
Economic resources are special types of concepts,
which represent moving things. Rectangles, with
shaded background, are used to represent economic
resources and dotted line boxes are used for the
representation of exchange flows. Actors are
represented by square rectangles and actions are
represented by ellipses. Actions that are performed
by actors are necessary for transferring economic
resources, data or decision flows between actors.
Two actors and transfer of value flows into opposite
directions is illustrated in figure 2.
This figure illustrates that Deliver and Pay
actions may happen at any time. It is not stated,
which action should happen first. We just want to
show that a customer is exchanging a Payment flow
into a Delivery flow. Deliver action is initiated by
vendor, because a shipment’s moving direction is
from Vendor to Customer. On the contrary, the
payment is moving from customer to vendor through
Sixth International Symposium on Business Modeling and Software Design
14
Figure 2: Value exchange.
Figure 3: Interaction loop, where Deliver action precedes Pay action.
the action of pay. Action of Pay and Action of
Deliver represent increment and decrement events.
The process of paying is essentially the exchange of
Shipment for Payment from the point of view of
both actors. For a Vendor, the pay action is an
increment event and deliver action is a decrement
event, because it decreases the value of resources
under control. For a Customer, it is vice versa. The
terms of increment and decrement actions depend on
the actor, which is the focus of this model.
Our buying and selling example focuses on the
core phenomenon. Most customers pay in advance
for shipment, but some customers want to pay, just
when they receive the delivered products. If we
consider the case of online sales, then customers
provide credit card details before the product items
are delivered. Some customers receive an invoice
later and pay for all their purchases in a certain
period. All these cases are covered by the same
service interaction pattern, which is illustrated in
Figure 2. When shipment is delivered, then the
delivery fact is registered in a system by a newly
created object with its mandatory properties. The
transition arrow (
) is pointing to the class, which
represents the creation of a new object. In our
example, it is an object of Shipment. The fact of
money transfer from Customer to Vendor is
represented by Payment. If we want to represent that
Deliver action precedes Pay Action, then the created
Shipment itself or some of it property should be
linked by the transition arrow with the Pay Action,
which indicates the creation of the next object. The
pay action creates the Payment from the Order
[Found] object, which is the property of Shipment. It
is represented in figure 3.
We may want to ask for payment in advance of
shipment. In this case, we show the first action of
pay, which is designed to transform the concept of
invoice (not shown in our example) to payment. The
second action of deliver should be connected
through a transition arrow from payment to
shipment. In this way, material flow of payment
would be exchanged for the shipment flow.
Creation action is represented by a transition into
an initial class. Termination action can be
represented by transitions from a final class. If
termination and creation actions are performed at the
same time, then such action is called a
reclassification. For instance, the initiation of the
order action is typically used to create an Order
record in a Vendor database. If customer Order is
accepted, then it may be used for triggering the send
invoice action. The internal changes are expressed
by using transition links between various classes of
objects in figure 4.
Creation and termination actions are used
together with the object flows. In interaction pattern,
a transition arrow to action or transition arrow from
action represents a control flow. In such a way, any
communication action can be used to superimpose
interactions and control flow effects in the same
diagram. Order is created by the Order Delivery
action and then it is reclassified to Invoice by the
send invoice action.
Interactions, Transitions and Inference Rules in Semantically Integrated Conceptual Modelling
15
Figure 4: Example of two interaction loops with the creation and reclassification actions.
Figure 5: Notation of attribute dependencies.
The reclassification is defined as termination of
object in one class and the creation of object in
another class. An invoice object is created from the
moving invoice flow, which represents data at rest.
In the second interaction loop, a vendor delivers
shipment to a customer. The delivery action
corresponds to the performance act, which produces
the result. It is represented by the object of shipment.
Finally, the pay action indicates an acceptance of the
delivered result. At the same time, it is a second
performing action, which represents an exchange of
shipment for payment.
Actors represent physical subsystems and
structural changes of concepts represent static
aspects of a system. This way of modelling allows
illustrating actions, which result in changes of the
attribute values. All actions are used to show the
legal ways in which actors interact with each other.
Structural changes of objects can be defined via
static properties of objects. They are represented by
the mandatory attributes. The mandatory attributes
are linked to classes through the single-valued or
through multi-valued attribute dependencies. One
significant difference of the presented modelling
approach is that the association ends of static
relations are nameless. The justification of this way
of modelling can be found in (Gustas and Gustiene,
2012).
The main reason for introducing nameless
attribute dependencies is to improve the stability of
conceptualizations. Semantics of static dependencies
are defined by cardinalities, which represent a
minimum and maximum number of objects in one
class (B) that can be associated with the objects in
another class (A). Single-valued dependency is
defined by the following cardinalities: (0,1;1,1),
(0,*;1,1) and (1,1;1,1). Multi-valued dependency
denotes either (0,1;1,*) or (1,1;1,*) cardinality.
Graphical notation of an attribute dependency
between A and B is represented in figure 5.
Sixth International Symposium on Business Modeling and Software Design
16
According to the ontological principles, which
are developed by Bunge (Bunge, 1977), the
structural changes of objects can be presented via
object properties. Properties can be understood as
mandatory attribute values. If diagrams are used to
communicate unambiguously the semantic details of
a conceptualized system, then optional properties
should be proscribed (Gemino, 1998). If B is
dependent on A, then concept A is viewed as a class
and concept B is viewed as a property of A. Any
concept can be defined as an exclusive complete
generalization of two concepts. Concept can also be
characterized by state (Dori, 2002) or condition
(Gustas, 2010). Notation of exclusive generalization
and notation of state are presented in figure 5 as
well.
4 INFERENCE RULES OF
INTERACTIONS
A model of a system can be analysed as the
composition of organizational and technical
components. These components represent various
types of actors. Organizational components can be
seen as interacting subsystems such as individuals
and divisions, which denote groups of people.
Technical components can be seen as interacting
subsystems such as machines, software and
hardware. SICM method distinguishes between two
types of concepts: active and passive (Gustas, 2010).
Actors can be represented just by active concepts.
An instance of any actor is an autonomous
subsystem. Its life cycle can only be motivated by a
set of interaction dependencies with other actors.
Actors are represented by non-overlapping
subsystems. Classes of objects, which represent
persistent data, are denoted by passive concepts.
Mandatory attributes characterize all passive
concepts. The objects that are represented by passive
concepts can be affected by various interactions.
Passive concepts can be related by the static
relations such as classification, inheritance and
composition.
Classification dependency (●─ ) specifies objects
or subsystems as instances of concepts.
Classification is often referred to as instantiation,
which is the reverse of classification dependency.
Object-oriented approaches treat a classification
relation as a more restrictive. It can only be defined
between a class and an object. A class cannot play
the role of object. In SICM method, each concept
can be interpreted again as an instance (Gustas,
2010). For example; MS Outlook ●─ E-mail
Application, E-mail Application ●─ Product Type,
Product Type ●─ Concept.
Composition (f) dependency in SICM
method is much stronger form of aggregation, and
differs significantly from the object-oriented
composition. Composition dependency in SICM
method allows just 1 or 1…* cardinalities between
wholes and parts. This means that any part cannot be
optional. The distinctive and very important features
of this type of composition are as follows
(Guizzardi, 2007):
a) each part is existentially dependent on a whole, if
a whole has a single part, then this part has
coincident lifetime with a whole,
b) if a whole has more than one part, then creation
of a first part is coincident with the creation of a
whole,
c) removal or creation of additional parts can take
place any time, but removal of a last part is
coincident with the removal of a whole.
d) creation or removal of a whole can be done
together with all its parts,
e) part may belong just to one and the same whole.
The definition of composition in general is not so
strict. With the help of special modelling techniques,
other cases of aggregation can be changed into this
strict kind of composition (Gustas, 2010).
Composition hierarchies can be used for
detection of inconsistent interaction dependencies
between actors. Loosely coupled actors never belong
to the same decomposition hierarchy. Interaction
dependencies among loosely coupled actors on the
lower level of decomposition are propagated into
compositional wholes. So, composition links can be
used for reasoning about derived interaction
dependencies between actors on the higher
granularity levels of specification. Interaction
dependencies between actors, which are placed on
two different composition hierarchies, are
characterized by the following inference rules:
1) if Action(X fZ), Action(C1)
C2 and X
f Y
then Action(Y fZ),
2) if Action(Z fX), Action(C2)
C3 and X
f Y
then Action(Z fY).
Interaction dependency Action(X fZ) between
two actors X and Y indicates that subsystem denoted
by X is able to perform an action on one or more
subsystems of Z. Action(X fZ) represents base
interaction dependency and Action(Y fZ), which
Interactions, Transitions and Inference Rules in Semantically Integrated Conceptual Modelling
17
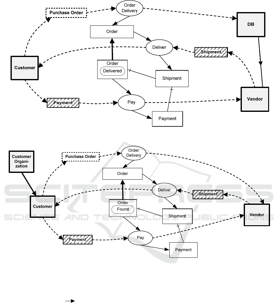
Figure 6: Base interactions between Customer and Vendor.
Figure 7: Derived and base interactions between Customer and Vendor.
is shown in the second part of the rule, represents
derived interaction dependency. For instance, if
Order Delivery (Customer f DB),
Order Delivery()
Order, (DB f
Vendor) and then Order Delivery(Customer f
Vendor) where represents an empty class. Two
subsystems of Organization, DB (Database) and
Vendor together with their interaction dependencies
are represented in figure 6. This example is based on
a well-known situation in Ford Motor Company
after a radical change (Hammer, 2000). Ford Motor
Company plays the role of an organization, which
places a purchase order into a shared database (DB).
The same service interaction loop, which was
discussed previously, is represented in this diagram
as well. The interaction loop between Customer and
Vendor represents an exchange of Shipment for
Payment. Please note that the derived interactions
cannot be in conflict with the specified dependencies
in other diagrams. The interaction links, which are
presented in figure 6, are consistent with the
interaction dependencies of figure 7.
Static and dynamic similarities of active concepts
can be shared by more specific concepts according
to the following rule:
if X ¨ Y and Y ¨ Z then X ¨ Z.
For instance, if a Company is a specialization of
Customer Organization, and Customer Organization
is an Organization, then for a Company can be
Sixth International Symposium on Business Modeling and Software Design
18
Figure 8: Derived interaction dependencies of Customer Organization.
applied static and dynamic similarities of an
Organization.
More specific actors inherit interaction
dependencies from the more generic actors. It should
be noted that in the object-oriented approaches,
inheritance link is defined just for attributes and
operations. Inheritance dependency is convenient for
sharing service interaction loops of more general
actors. Interaction dependencies are inherited
according to the following inference rules:
1) If Action(Y fZ), Action(C1)
C2 and X
¨ Y then Action(X fZ),
2) If Action(Z fY), Action(C2)
C3 and X
¨ Y then Action(Z fX).
For example, if a Customer Organization is a
Customer then Customer Organization inherits all
service interaction links, which are represented for
this more general concept. If Order
Delivery(Customer fVendor),
Action()
Order and Customer
Organization ¨ Customer then Order
Delivery(Customer Organization fVendor).
Customer Organization has the opportunity to send a
purchase order to a Vendor and Vendor is obliged to
deliver Shipment to the Customer Organization. The
derived interaction dependencies of Customer
Organization are represented in figure 8.
Classification dependencies can be also used for
reasoning about derived interaction dependencies
between actors. Interaction dependencies are
propagated according to classification dependency
links. Interaction dependencies between actors are
characterized by the following inference rules:
1) if Action(Y fZ), Action(C1)
C2 and X
●─ Y then Action(X fZ),
2) if Action(Z fY), Action(C1)
C2 and X
●─ Y then Action(Z fX).
For instance,
if Order Delivery(Customer fVendor),
Order Delivery()
Order and
Ford Motor Company ●─ Customer
then Order Delivery(Ford
Motor Company fVendor).
This interaction loop can be replaced by simply
switching from Customer to Ford Motor Company.
It is represented in figure 9.
The responsibilities of different actors can be
analysed using conceptual models of interactions.
For instance, the Order Delivery action can be
viewed as an opportunity to send a Purchase Order
by Ford Motor Company to the Vendor. If Vendor
accepts it, then he is responsible to Send Invoice to
Ford Motor Company.
Please note that the opportunities,
responsibilities, commitments and obligations of
these two actors must be consistent with interaction
dependencies. Inconsistency can be detected by
naming the conflicts between actions or flows. More
specific actors must be justified by their intrinsic
communication actions, which are defined in terms
of the complementary interaction dependencies of
these actors. The presented inference rules are
useful, but they are insufficient for reasoning about
the consistency of interaction dependencies, which
can be defined on different levels of specification.
To understand the deep structure of service
interactions, the behavioural and structural aspects
of communication actions must be studied.
Interactions, Transitions and Inference Rules in Semantically Integrated Conceptual Modelling
19
Figure 9: Derived interaction loop of Ford Motor Company.
5 CONCLUSIONS
The main contribution of this paper is presenting an
integrated way of modelling. SICM provides us with
a holistic method. One of the goals is to demonstrate
how interactive, transitional and structural aspects of
conceptual modelling can be integrated. Object-
oriented modelling method projects static and
dynamic aspects using different diagram types. In
this case, to reach sematic integration of business
processes and business data is very difficult. The
semantic integration principles of different UML
diagram types are not sufficiently clear. Since
different modelling dimensions are highly
intertwined, it is crucial to maintain integrity of
various diagrams. We have demonstrated the
interplay of three different aspects of conceptual
models.
Interactions between actors are important to
follow value exchange. Increment and decrement
events represent economic resources exchanged in
various business processes. Value exchanges are
represented by two performing actions into opposite
directions. The performing actions are triggered for
the reason of coordinating actions. In this way, these
actions are related to one value exchange. Every
communication action is able to produce new facts
that can be represented by various classes of objects.
Value flow and service interactions provide the
natural way of system decomposition. Value models
help to clarify why enterprise actors want to
exchange business objects with each other.
The ultimate goal of this paper is to overview
deficiencies of conceptual modelling approaches and
generic integration principles for development of
holistic models of information systems. Bunge’s
ontological principles of decomposition are lying in
foregrounded in SICM method. Actors can be seen
as organizational or technical system components.
Organizational components are denoted by
individuals, groups, or company divisions. Technical
components can be seen as software or hardware
system components. Decomposition of information
system is based on semantic relations of
classification, composition and inheritance.
Similarities of these relations are explained in
comparison with object-oriented approaches.
Inference rules of the semantic relations are
presented in this paper as well. The behavioural and
structural dimensions of interactions were analysed
in terms of creation, termination and reclassification
action.
Conceptual modelling methods, which put
emphasis on active concepts, typically focus on
analysing interactivity between organizational and
technical components. This tradition is quite
successful for modelling of external behaviour of a
system. In contrast, the object-oriented approach is
based on modelling static and dynamic aspects of
concepts, which can be represented by various
classes of objects. The majority of textbooks in the
area of systems analysis and design recommend
concentrating first on domain modelling. Most
conventional system analysis and design methods do
not put into foreground modelling of active
concepts. These methods project the structural,
interactive and behavioural aspects into totally
different types of diagrams that cause difficulties to
integrate static and dynamic aspects of enterprise
architecture dimensions. Very few emerging
approaches to modelling make attempts to illustrate
the deep interplay between active and passive
Sixth International Symposium on Business Modeling and Software Design
20
structures. We have illustrated with simple examples
how to represent integration of various aspects of
information systems.
REFERENCES
Blaha, M., and Rumbaugh, J. (2005). Object-Oriented
Modelling and Design with UML. London: Pearson.
Bunge, M. A. (1979). Treatise on Basic Philosophy, vol. 4,
Ontology II: A World of Systems. Dordrecht,
Netherlands: Reidel Publishing Company
De Marco, T. (1979). Structured Analysis and System
Specification. New York. Prentice Hall.
Dietz, J. L. G. (2001). DEMO: Towards a Discipline of
Organisation Engineering, European Journal of
Operational Research (128), Elsevier Science, 351-
363.
Dietz, J. L. G. (2006). Enterprise Ontology: Theory and
Methodology. Berlin: Springer.
Dori, D. (2002). Object-Process Methodology: A Holistic
System Paradigm. Berlin: Springer.
Evermann, J. and Wand, Y. (2009). Ontology Based
Object-Oriented Domain Modeling: Representing
Behavior, Journal of Database Management, Vol. 20,
Issue No 1, 48-77.
Ferrario, R., and Guarino, N. (2008). Towards an
Ontological Foundation for service Science, First
Future Internet Symposium, FIS 2008, Vienna,
Austria, 152-169. Berlin: Springer.
Gane, C., and Sarson, T. (1979). Structured System
Analysis. New York: Prentice Hall.
Gemino, A. (1998). To be or maybe to be: An empirical
comparison of mandatory and optional properties in
conceptual modeling, Proc. Ann. Conf. Admin. Sci.
Assoc. of Canada, Information Systems Division,
Saskatoon, 33-44.
Glinz, M. (2000). Problems and Deficiencies of UML as a
Requirements Specification Language, Proc. of the 10-
th International Workshop on Software Specification
and Design, San Diego, 11-22.
Guizzardi, G. (2007). Modal Aspects of Object Types and
Part-Whole Relations and the de re/de dicto
distinction, 19
th
International Conference on
Advanced Information Systems Engineering,
Trondheim, Lecture Notes in Computer Science 4495.
Springer. .
Gustas, R. (2010). A Look behind Conceptual Modeling
Constructs in Information System Analysis and
Design, International Journal of Information System
Modeling and Design, Vol. 1, Issue No 1, 78-107.
Gustas, R., and Gustiene, P. (2012). Conceptual Modeling
Method for Separation of Concerns and Integration of
Structure and Behavior, International Journal of
Information System Modeling and Design, vol. 3 (1),
48-77.
Gordijn, J., Akkermans, H., and van Vliet, H. (2000).
Business Process Modelling is not Process Modelling,
Conceptual Modelling for E-Business and the Web,
LNCS 1921, 40-51. Berlin: Springer.
Hammer, M. (1990). Reengineering work: Don’t
Automate, Obliterate, Harvard Business review, 104-
112.
Harel, D., Rumpe, B. (2004). Meaningful Modeling:
What’s the Semantics of ‘Semantics’?, IEEE
Computer, 64-72.
Jacobson, I., and NG, P-W. (2005) Aspect-Oriented
Software Development with Use Cases. Pennsylvania:
Pearson Education.
Lankhortst, M. (2005). Enterprise Architecture at Work:
Modelling, Communication, and Analysis. Berlin:
Springer.
McCarthy, W.E. (1982). The REA Accounting Model: A
Generalized Framework for Accounting Systems in a
Shared Data Environment. The Accounting Review,
Vol. LVII, No. 3, 554-578.
Nuseibeh, B., and Easterbrook, S. (2000). Requirements
Engineering: A Roadmap. In Proceedings of the
Conference on the Future of Software Engineering:
International Conference on Software Engineering
New York: ACM Press, 35-46.
OMG. (2009) Unified Modeling Language Superstructure,
version 2.2. Retrieved from www.omg.org/
spec/UML/2.2
Zachman, J. A. (1987) A Framework for Information
System Architecture, IBM Systems Journal, Vol. 26,
No 3.
Interactions, Transitions and Inference Rules in Semantically Integrated Conceptual Modelling
21