UFO-L: A Core Ontology of Legal Concepts Built from a Legal
Relations Perspective
Cristine Griffo
Ontology & Conceptual Modeling Research Group (NEMO), Universidade Federal do Espírito Santo, Vitória-ES, Brazil
1 RESEARCH PROBLEM
Computer and Law is a transdisciplinary research
field, which has received increasing attention from
researchers in the past twenty-five years (Bench-
Capon, T. et al, 2012). The problem of presenting
the legal domain has been investigated in different
perspectives by researchers, such as (Stamper,
1977), (Hafner, 1980), and (McCarty 1989), one of
them is the ontological perspective. From NORMA
proposed by (Stamper, 1991) to JudO ontology used
in the Judiciary Framework proposed by (Ceci,
2013) and to LOTED2 proposed by (Distinto et al.,
2014), ontologies have been used as a means of
representing legal concepts. Specifically, there are
some kind of ontologies called legal core ontologies
(LCO), which represent generic legal concepts (e.g.
legal norm, legal fact, and legal relation), usable in
different legal domains. Some examples of legal
core ontologies are: FBO proposed by (Kralingen,
1997), FOLaw proposed by (Valente, 1995), Core
Legal Ontology (CLO) proposed by (Gangemi,
2007), and LRI-Core built by Leibiniz Centre for
Law Research Group (Breuker and Hoekstra,
2004b).
Ontologies are a response for the paradigm shift,
from static data storage in databases disconnected to
Linked Data and Semantic Web (Isotani and
Bittencourt, n.d), (Kuhn et al. 2014). Specifically,
the use of core ontologies in complex domains, such
as the legal domain, allows: 1) the reusability of
generic concepts and semantic interoperability; 2)
the expressiveness gain in languages based on
ontologies, as well as clarity and correctness of the
represented domain (Guizzardi, 2005).
Despite the efforts of researchers in the search
for a computational solution that satisfactorily
represent the legal domain, frequently research has
not taken into account the use of legal theories,
resulting in a gap between the conceptualizations
that are typically considered in the areas of
Computer Science and the study of the Law. In a
preview systematic mapping of the literature on
legal core ontologies, from 128 studies selected, in
the time interval of 1995-2014, we have found out
that only 35 (approx. 27%) used primary sources of
legal theories; 44 studies (approx. 34%) used
indirect sources (e.g. use a LCO based on a legal
theory to build a domain ontology); and 49 studies
(approx. 38%) did not use any legal theory as
primary source (Griffo et al., 2015a).
This gap has been the subject of several papers,
among them, the paper Artificial Intelligence and
Legal Theory at Law Schools written by Gordon
(Gordon, 2005), who suggested the introduction of
an interdisciplinary subject in law schools. Also, in
the paper Ontologies: the Missing link between
Legal Theory and AI & Law, (Valente and Breuker,
1994) ontologies are presented as a missing link
between AI & Law, emphasizing the importance of
using legal theories as basis in Computer and Law
research. Recently, Casanovas (Casanovas, 2012)
wrote about the remaining gap, pointing out the
nature of legal world and the computational
reductionism as causes of this gap. In fact, to
conduct research in a field composed by two distinct
knowledge areas, it is necessary to have a consistent
knowledge of both areas in order to produce suitable
solutions.
If we assume the premise that the use of legal
theories decreases the gap between Computing and
Law, then the next question is: what particular legal
theory should be considered by the ontologist? We
defend, in this Ph.D. proposal, that the choice of a
legal theory must take into account the needs of the
contemporary juridical world. In this sense, the
choice of a legal theory that does not take account
the importance of principles as legal norms will
result in a non-flexible computing solution, distant
from the juridical reality. For this reason, we have
chosen Alexy’s Theory of Fundamental Rights
(Alexy, 2010), (Alexy, 2003) as proposed in (Griffo
et al., 2015b).
Alexy’s theory of Constitutional Rights or
Alexy’s theory of Fundamental Rights addresses
some problems of Legal Positivism by proposing the
(1) Structure of Constitutional Right Norms and the
Griffo, C..
UFO-L: A Core Ontology of Legal Concepts Built from a Legal Relations Perspective.
In Doctoral Consortium (DC3K 2015), pages 13-20
13
(2) Weighing and Balancing structure (Alexy,
2010). The scope of this proposal is the first part of
the Alexy’s Theory, which creates a basis for the
second part.
Under the computational perspective, (Guizzardi,
2005), (Guizzardi et al., 2008), have shown the
consequences of building ontologies (core
ontologies, domain ontologies, application
ontologies) without the use of foundational
ontologies, which are: inconsistency, incorrectness
and incompleteness, denominated in the literature as
quality characteristics (Kececi and Abran, 2001). In
this context, the construction of the LCO proposed
here is based on the Unified Foundational Ontology
(UFO) and propose a new layer for UFO. This layer
(called UFO-L) will represent the generic legal
concepts extracted from selected legal theories as
shown in Figure 1.
The generic concepts existing in UFO will
provide a basis for legal concepts in UFO-L. For
instance, the use of relators, an existing concept in
UFO, will be used to represent legal relations.
According to Guizzardi (Guarino and Guizzardi,
2015) a relator is an objectified relational property
that is existentially dependent on more than one
individuals (e.g. marriage, medical treatment, legal
relation).
Figure 1: Unified Foundational Ontology - UFO
(Guizzardi, 2005) (adapted).
Usually, legal ontologies are built under the
Kelsen’s Pure Theory of Law perspective rather than
a subjective perspective that highlights legal
relations (e.g. FBO, FOLaw, CLO). We propose
removing the focus of legal norms and put it in legal
relations (subjectivist view). As a result, we expect
to achieve a legal core ontology that comes closer
honor the current practice in the area of Law.
With this subjective perspective it is expected to
achieve more flexibility, completeness, and
consistency to model legal domains. Also, it is
expected to decrease modeling costs with the reuse
of generic concepts provided by LCO and decrease
the effort to execute semantic interoperability
between legal domains.
In addition, this research aims to answer the
following questions: Is the use of ontologies
effective to represent the contemporary legal world
from the legal relations perspective? What benefits
does the LCO provide for modeling legal domains?
For this work, we use some legal definitions as
follows.
Norm: A norm is defined as “the meaning of a
normative enunciation” (Alexy, 2010). Norms are
classified as deontological (or legal) norms and
axiological norms. By turn, the deontological norms
are classified as rules and principles. Principles are
optimization requirements, which have different
degrees of satisfaction (degree of fulfillment)
depending on both factual and legal aspects. On the
other hand, rules are norms, which are or fulfilled or
not. (Alexy, 2010).
Legal Relation: is a bond between subjects
achieved by the existence of a legal fact. In other
words, it is the social relation typified in a legal
norm.
Legal Theory: In a simple definition, a legal
theory is a body of systematically arranged
fundamental principles in order to discuss and
describe the ontological problem of law under a
specific perspective.
2 OUTLINE OF OBJECTIVES
The main goal of this thesis proposal is summarized
as follows: We aim to build a legal core ontology
with a relational perspective based on a structural
legal theory of fundamental rights. For this, we will
use Alexy’s Theory (Alexy 2010), (Alexy, 2003), a
contemporary legal theory, to extract the essential
legal concepts and relations in order to contribute for
decreasing the gap between Computer and Law. It is
out of the scope to develop an approach for legal
argumentation (dynamic issues).
Also, to build a consistent ontology and obtain
ontological quality, we will ground the legal core
ontology in a foundational ontology - the Unified
Foundational Ontology (UFO). To achieve this goal,
the following subgoals are considered:
1. To develop a systematic mapping of the
literature on legal core ontologies and a
comparative analysis of the existing legal core
ontologies;
2. To build the legal core ontology (UFO-L layer)
based on UFO as shown in Figure 1;
DC3K 2015 - Doctoral Consortium on Knowledge Discovery, Knowledge Engineering and Knowledge Management
14
3. To validate UFO-L through empirical experi-
ments with participants from Computer
Science and Law and case study.
3 STATE OF THE ART
The concept of ontology has its origins in
Philosophy (as a field of study and as a system of
categories and their ties). However, in the past 2-3
decades, it has been adapted to Computer and
Information Science to mean frequently a formal
representation of a particular system of categories
and their ties (Guizzardi, 2005), (Guarino, 1998).
From this convergence, Guarino (Guarino, 1998),
Gruber (Gruber, 1995), and Staab (Staab et al.,
2001) propose definitions, methodologies and
classifications of ontologies.
According to Gangemi apud Oberle (Oberle,
2006), ontologies are classified either by their
specificity or by their purpose. Related to specificity,
ontologies are: 1) foundational ontology; 2) core
ontology; and 3) domain ontology. Related to
purpose, ontologies are: 1) reference ontology; and
2) application ontology. Figure 2 shows ontologies
from more specific to more general level.
A foundational ontology defines a set of domain-
independent ontological categories. In turn, a core
ontology defines a set of fundamental concepts of a
field of knowledge (e.g. services, collaboration, law,
organizations, software) that are still general
concepts that occur across multiple domains; core
ontologies are middle-level ontologies often built by
reusing and/or extending a foundational ontology
(Nardi et al., 2013); finally, a domain ontology is
meant to capture a set of concepts from a specific
domain (e.g. Brazilian law). Foundational
ontologies, such as UFO (Guizzardi, 2005) and
DOLCE (Masolo et al., 2003) are useful in building
LCO because they can help to bring both ontological
consistency and completeness to the process. For
instance, the OPJK ontology used concepts as
agent, role, document, process, and act from
DOLCE Lite + CLO, SUMO, and PROTON (apud
Caralt, 2008).
Figure 2: Generality level of ontology as a continuum
(Falbo et al, 2013).
In the literature, the expression “legal core
ontology” began to be used in middle 90’ by Valente
et al (Valente and Breuker 1996), and Breuker et al
(Breuker et al. 1999). Among the most cited legal
core ontologies in the literature are:
Frame-Based Ontology (FBO) proposed by
(Kralingen, 1997), based on legal positivism (Hart,
Kelsen, van Wright, and Ross theories) and written
in Ontoligua. It is a mix of foundational categories
and legal core concepts. The core of this ontology is
the concept of norm and the related concepts of
norm subject, legal modality, and description of the
act.
Functional Ontology of Law (FOLaw)
proposed by (Valente, 1995), written in Ontolingua,
it is based on Kelsen, Hart and Bentham theories,
and has a functional perspective and a knowledge-
perspective (normative knowledge, responsibility
knowledge, reactive knowledge, creative knowledge,
and meta-level knowledge). As this ontology is
based on Kelsen’s theory, basically, norms are only
rules, which are either observed or violated.
Hage and Verheij’s Ontology. Proposed by
(Hage and Verheij 1999), it was written in First-
Order Logic and based on Dworkin and Alexy’s
theories of norms classification (norms are rules and
principles). For them, a legal ontology is an
interconnected dynamic system of state of affairs.
The main categories of this ontology are individuals
(state of affairs, events, and rules) and, similar to
FBO’s ontology, it mixes foundational concepts with
legal core concepts.
Core Legal Ontology (CLO) proposed by
(Gangemi, 2007) and written in OWL-DL, it is the
first LCO that was constructed in a way that it is
grounded in an explicitly defined foundational
ontology (DOLCE).
LRI-core/LKIF-core was built by Leibniz
Centre for Law Research Group (Breuker and
Hoekstra, 2004), , and written in OWL+DL. It is
grounded in different foundational ontologies
(DOLCE, SUO, John Sowa’s ontology). It has later
evolved to LKIF-CORE, which has been built by
the same group (Hoekstra et al., 2007), (Hoekstra et
al., 2009).
PROTON+OPJK is a combination of
ontologies built inside the SEKT European project.
PROTON is a foundational ontology based on
common sense concepts. OPJK (Caralt, 2008) is an
ontology which contains relevant legal domain
specific knowledge. Although, at first sight OPJK
can be considered a legal domain ontology, it also
contains several generic concepts that can be reuse
in different legal domain ontologies (e.g. judicial
UFO-L: A Core Ontology of Legal Concepts Built from a Legal Relations Perspective
15
organization, judicial role), which gives it a flavor of
a core ontology.
NM-L Ontology, coded in Prolog, is a ontology
for legal reasoning proposed by (Shaheed et al.,
2005). It was built as an extension of Naïve
Metaphysics Ontology (NM Ontology) proposed by
(Schneider, 2001), which is based on descriptive
metaphysics of Strawson and Parson’s roles. They
developed a “naïve notion” on ownership using as
basis the concepts permitted, forbidden, obligatory
and enabled extracted from (Hohfeld, 1913),
(Hohfeld, 1917) and (McCarty, 2002).
Ontology of Professional Judicial Knowledge
(OPJK) proposed by (Casellas, 2011) is based on
PROTON and other foundational ontologies, such
DOLCE. Although OPJK is introduced as “a legal
ontology developed to map questions of junior
judges to a set of stored frequently asked questions”,
there are generic legal concepts in OPJK that put this
ontology in the border between core and domain
ontologies.
Ontological Model of Legal Acts proposed by
(Gostojic and Milosavljevic, 2013), is a formal
model of legal norms modeled in OWL. The purpose
of this ontology is to support the retrieval and
browsing of legislation. They represent legal
relations as a social relation regulated by legal norm
and relate rights and duties to this legal relation, but
omit other existing legal positions (e.g. permissions,
non-rights).
LOTED2 Core Ontology proposed by (Distinto
et al., 2014) is a legal ontology of European public
procurement notices, designed to support the
creation of Semantic Web Applications. It was built
by employing used concepts from LKIF-core
ontology schema and it was coded in OWL.
The systematic mapping of the literature on legal
core ontologies indicated the foundational and core
ontologies more used to base on legal ontologies as
shown Figure 3.
Figure 3: Use of foundational and core ontology in legal
ontologies (Griffo et al., 2015b).
Other works related with legal domain
representation cited in the literature, are: LEGOL,
the seminal work, by Stamper (Stamper, 1977),
NORMA (Stamper, 1991), Hafner’s semantic work
(Hafner, 1980), McCarty’s language for legal
discourse (LLD) (McCarty, 1989), Mommer’s
ontology (Mommers, 1999), Legal-RDF Ontology
(McClure, 2007), LegalRuleML-core ontology
(Athan et al., 2013), among others.
4 METHODOLOGY
The research will be primarily theoretical
(bibliographical and documentary research
methods), but also empirical (experiments).
The bibliographical method will be used to
develop the systematic mapping study, which will
map the state of the art on legal core ontologies. The
guidelines proposed by (Petersen et al., 2008) and
will be used for this method.
The documentary method is a systematic analysis
of relevant documents (primary sources) with
contents on the subject to be investigated
(Mogalakwe, 2006). It will allow the analysis of
laws, doctrines and jurisprudence in order to create a
consistent theoretical legal basis. In this context, the
representation of legal concepts, such as legal norm,
legal relation, legal position, will be elicit from these
sources. In addition, the experiments will evaluate
the results of this research by criteria of legal
correctness.
From the theoretical research, comparative
studies on the main legal core ontologies (CLO,
LRI-Core) will be produced to strengthen the
importance of building a legal core ontology with a
different legal perspective.
Regarding the method used for the development
of ontology, the method will be iterative and
incremental, starting with the representation of
fundamental legal relations concepts, and then the
study of other concepts, for instance, legal facts,
legal agents, legal norms, and legal objects from
documentary sources. Also, some methodologies
applied to ontology development have been studied,
for instance (Uschold and Gruninger, 1996),
(Uschold and King, 1995).
Regarding the empirical research method, the
purpose is to validate the hypothesis previously
outlined and verify the model by ontological criteria
of correctness, clarity, consistency, and coherence.
The experiments have the goals of, firstly, to
know if the UFO-L legal concepts can be used to
represent a legal domain, taking into account some
8
19
18
11
10
8
4
1
1
0 5 10 15 20
FOLAW
LRI-CORE
LKIF
DOLCE
CLO
PROTON + OPJK
FBO
SUMO
NM-CORE
DC3K 2015 - Doctoral Consortium on Knowledge Discovery, Knowledge Engineering and Knowledge Management
16
characteristics of modeling (rationality, facility,
clarity, consistency, coherence and completeness).
Secondly, to know if professionals in conceptual
modeling, working in legal institutions, can use the
UFO-L legal concepts to model legal domains and
how the conceptual modeling background can
influence the results. Finally, to know if legal
experts can interpret adequately the models built by
the beginners and professionals in conceptual
modeling using UFO-L legal concepts. The expected
result is that UFO-L be a bridge between
computational technical end users and law end users,
bringing expressivity, reusability and semantic
interoperability for legal domains.
The experiments are the following:
Experiment 1:
Participants: undergraduate students with previous
knowledge of UML and conceptual modeling.
Method: Legal scenarios will be provided to be
modeled using UML and, also, using concepts of
UFO-L. A form is presented at the end of the
experiment to check characteristics of the concepts
represented (e.g. clarity, consistency, completeness).
An additional individual form will be filled to point
out the difficulties and impressions faced by
participants.
Hypothesis 1. The use of concepts of UFO-L,
especially legal relators brings clarity and
completeness to the model built since legal relators
make explicit all existing elements in a legal
relation.
Hypothesis 2. The legal concepts in UFO-L can
improve the modeling ability of legal relations
because the reuse of existing concepts in a generic
level.
Experiment 2:
Participants: Professionals from Computer area with
experience in conceptual modeling of legal domains
and UML.
Method: The same legal scenarios provided in
the experiment 1 will be provided to be modeled
using UML and Concepts of UFO-L by these
participants. In addition, the same forms submitted
to Group 1 will be answer by participants in this
experiment.
Since the modeling background can bring some
bias to the experiment, the purpose of this
experiment is compare the results of the Experiment
1 with Experiment 2 to analyze the influence of the
modeling background.
Experiment 3:
Participants: Law experts (e.g. lawyers, judges, legal
analysts), decision makers to implement
technological solutions with or without experience
in conceptual modeling (e.g. coordinator of TIC
departments in Judicial Courts, Public Prosecutor’s
Offices, Attorney’s Offices).
Method: The experiment will have two phases.
In the first phase, legal concepts of UFO-L and a
form to verify some characteristics (e.g. correctness
and clarity) of these concepts will be presented. In
the second phase, a model built with UFO-L will be
provided to be interpreted by the participants. At the
end, a form will be provided to evaluate the
understanding of the participants (how clear and
easy to understand is UFO-L? How close the legal
concepts in UFO-L are to the real legal issues?). An
additional form will be answered by the participants
to point out the difficulties and the impressions each
participant had on existing legal concepts in UFO-L.
Hypothesis 3. The use of concepts of UFO-L,
especially legal relators, in legal domain modeling,
permits law end users to understand the model built
by ontologists and “speak” the same language used
by them.
Hypothesis 4. The legal concepts in UFO-L can
improve the modeling process, increasing the
understanding between law experts and computer
professionals.
5 EXPECTED OUTCOME
The main expected results are: 1) systematic
mapping study on legal core ontologies and
publication of results (Griffo et al, 2015b); 2)
Experiments conducted in several research groups
and legal institutions with the publication of results;
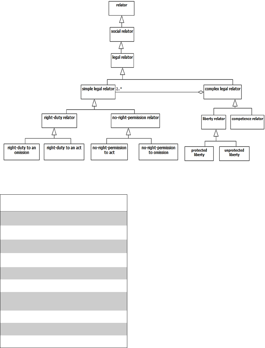
3) Legal core ontology (UFO-L) based on UFO with
the publication of results. A part of the taxonomy of
legal relations is shown in Figure 4; and 4) Defense
of the thesis and publication. The time line is shown
in Table 1 (year/semester).
UFO-L: A Core Ontology of Legal Concepts Built from a Legal Relations Perspective
17
Figure 4: fragment of legal relators taxonomy (Griffo et al., 2015b).
Table 1: Schedule of activities.
2015
1-2
2016
1
2016
2
2017
1
2017
2
Systematic
Mapping
x
Experiment 1
x
Experiment 2
x
Experiment 3
x
Modeling –
UFO-L
x x x x
V
alidation an
d
verification
x x x x
Defense of
Thesis
Proposal
x
Publishing
results
x x x x x
Defense of the
thesis
x
Publication of
the thesis
x
6 CURRENT STAGE OF THE
RESEARCH
The research concluded the systematic mapping
study and the results (universe, sample, sources,
research questions, exclusion and inclusion criteria,
process used, analysis of results, list of selected
papers, and biases) were published in Brazilian
Conference on Ontologies 2015 (Ontobras’15)
(Griffo et al., 2015a).
In addition, the first results of UFO-L (taxonomy
of legal relators, computer and legal theoretical
bases) were published in Workshop Multilingual on
Artificial Intelligence and Law held on Artificial
Intelligence and Law (MWAIL-ICAIL 2015) (Griffo
et al., 2015b). A recent model of UFO-L has been
developed and will be published next year.
The comparative analysis of existing legal core
ontologies (CLO, LRI-Core, UFO-L) is under
development, as well as a comparative analysis
between existing legal concepts in computational
approaches published in the literature and legal
concepts represented in UFO-L.
DC3K 2015 - Doctoral Consortium on Knowledge Discovery, Knowledge Engineering and Knowledge Management
18
REFERENCES
Alexy, R., 2010. A Theory of Constitutional Rights,
Oxford University Press.
Alexy, R., 2003. Constitutional Rights, Balancing, and
Rationality. Ratio Juris, 16(2), pp.131–140.
Athan, T. et al., 2013. OASIS LegalRuleML. In ICAIL
’13. ACM Press, p. 3.
Bench-Capon, T., Araszkiewicz, M., Ashley, K.,
Atkinson, K., Bex, F., Borges, F., Wyner, A.Z., 2012.
A history of AI and Law in 50 papers: 25 years of the
international conference on AI and Law. Artificial
Intelligence and Law, 20(3), pp.215–319.
Breuker, J. & Hoekstra, R., 2004. Epistemology and
ontology in core ontologies: FOLaw and LRI-Core,
two core ontologies for law. In Proceedings of the
EKAW*04 Workshop on Core Ontologies in Ontology
Engineering.
Breuker, J., Muntjewerff, A. & Bredewej, B., 1999.
Ontological modelling for design educational systems.
In Proceedings of the AI-ED 99 Workshop on
Ontologies for Educational Systems.
Caralt, N. C., 2008. Modelling Legal Knowledge through
Ontologies. OPJK: the Ontology of Professional
Judicial Knowledge. Universitat Autònoma de
Barcelona.
Casanovas, P., 2012. A Note on Validity in Law and
Regulatory Systems. Quaderns de filosofia i ciència,
42(2011), pp.29–40.
Casellas, N. U., 2011. Legal Ontology Engineering.
Ceci, M., 2013. Interpreting Judgements Using
Knowledge Representation Methods And
Computational Models of Argument. Alma Mater
Studiorum, Università di Bologna.
Distinto, I., D’Aquin, M. & Motta, E., 2014. LOTED2: an
Ontology of European Public Procurement Notices. In
Semant. Web Interoper. Usability Appl.
Gangemi, A., 2007. Design patterns for legal ontology
construction. In LOAIT. pp. 65–85.
Gordon, T. F., 2005. Artificial Intelligence and Legal
Theory at Law Schools. Artificial Intelligence and
Legal Education, pp.53–58.
Gostojic, S. & Milosavljevic, B., 2013. Ontological Model
of Legal Norms for Creating and Using Legal Acts.
The IPSI BgD Transactions on Internet Research,
9(1), pp.19–25.
Griffo, C., Almeida, J. P. A. & Guizzardi, G., 2015a. A
Systematic Mapping of the Literature on Legal Core
Ontologies. In Brazilian Conference on Ontologies,
Ontobras.
Griffo, C., Almeida, J. P. A. & Guizzardi, G., 2015b.
Towards a Legal Core Ontology based on Alexy ’ s
Theory of Fundamental Rights. In Multilingual
Workshop on Artificial Intelligence and Law, ICAIL
2015.
Gruber, T., 1995. Toward principles for the design of
ontologies used for knowledge sharing. International
Journal of Human-Computer Studies, 43(5-6),
pp.907–928.
Guarino, N., 1998. Formal Ontology in Information
Systems. In
Formal Ontology in Information Systems
(FOIS). Trento, Italy: IOS Press, pp. 3–15.
Guarino, N. & Guizzardi, G., 2015. “ We need to discuss
the Relationship ”: Revisiting Relationships as
Modeling Constructs. In 27th International
Conference, CAiSE 2015 Proceedings. Sweden:
Springer International Publishing, pp. 279–294.
Guizzardi, G., 2005. Ontological Foundations for
Structural Conceptual Model, Veenendaal, The
Netherlands: Universal Press.
Guizzardi, G., Falbo, R. & Guizzardi, R.S.S., 2008.
Grounding Software Domain Ontologies in the
Unified Foundational Ontology ( UFO ): The case of
the ODE Software Process Ontology. In CIbSE. pp.
127–140.
Hafner, C. D., 1980. Representation of knowledge in a
legal information retrieval system. In Proceedings of
the 3rd annual ACM conference on Research and
development in information retrieval. pp. 139–153.
Hage, J. & Verheij, B., 1999. The law as a dynamic
interconnected system of states of affairs: a legal top
ontology -. Int. J. Human-Computer Studies, 51,
pp.1043–1077.
Hoekstra, R. et al., 2009. LKIF core: Principled ontology
development for the legal domain. In Frontiers in
Artificial Intelligence and Applications. pp. 21–52.
Hoekstra, R. et al., 2007. The LKIF core ontology of basic
legal concepts. In CEUR Workshop Proceedings. pp.
43–63.
Hohfeld, W. N., 1917. Fundamental Legal Conceptions as
Applied in Judicial Reasoning. Faculty Scholarship
Series, Paper 4378.
Hohfeld, W. N., 1913. Some Fundamental Legal
Conceptions. The Yale Law Journal, 23(1), pp.16–59.
Isotani, S. and Bittencourt, I.I. Dados Abertos Conectados.
Ed. Novatec.
Kececi, N. & Abran, A., 2001. An integrated measure for
functional requirements correctness. IWSM2001, 11th.
Kitchenham, B. & Charters, S., 2007. Guidelines for
performing Systematic Literature Reviews in Software
Engineering. Engineering, 2, p.1051.
Kralingen, R. Van, 1997. A Conceptual Frame-based
Ontology for the Law. In Proceedings of the First
International Workshop on Legal Ontologies. pp. 6–
17.
Kuhn, W., Kauppinen, T. & Janowicz, K., 2014. Linked
Data - A Paradigm Shift for Geographic Information
Science. Springer Lecture Notes in Computer Science,
8728, pp.173–186.
Masolo, C., Borgo, S., Gangemi, A., Guarino, N.,
Oltramari, A., 2003. IST Project 2001-33052
WonderWeb Deliverable D18. Ontology Infrastructure
for the Semantic Web,
McCarty, L. T., 1989. A language for legal Discourse I.
basic features. In Proceedings of the 2nd international
conference on Artificial intelligence and law
.
McCarty, L. T., 2002. Ownership: A case study in the
representation of legal concepts. Artificial Intelligence
and Law, 10(1-3), pp.135–161.
UFO-L: A Core Ontology of Legal Concepts Built from a Legal Relations Perspective
19
McClure, J., 2007. The legal-RDF ontology. A generic
model for legal documents. In LOAIT 2007 Workshop
Proceedings. pp. 25–42.
Mogalakwe, M., 2006. The Use of Documentary Research
Methods. African Sociological Review, (1), pp.221–
230.
Mommers, L., 1999. Knowing the law. Legal Information
Systems as a Source of Knowledge Kluwer, ed.,
Nardi, J.C. et al., 2013. Towards a commitment-based
reference ontology for services. Proceedings - IEEE
International Enterprise Distributed Object
Computing Workshop, EDOC, pp.175–184.
Oberle, D., 2006. Semantic Management of Middleware,
Vol. 1. Springer Science & Business Media.
Petersen, K. et al., 2008. Systematic mapping studies in
software engineering. EASE’08 Proceedings of the
12th international conference on Evaluation and
Assessment in Software Engineering, pp.68–77.
Schneider, L. N., 2001. Naive Metaphysics, London.
Shaheed, Jaspreet, Alexander Yip, and J. C., 2005. A Top-
Level Language-Biased Legal Ontology. In ICAIL
Workshop on Legal Ontologies and Artificial
Intelligence Techniques (LOAIT).
Staab, S. et al., 2001. Knowledge processes and
ontologies. IEEE Intelligent Systems and Their
Applications, 16(1), pp.26–34.
Stamper, R. K., 1977. The LEGOL 1 prototype system and
language. The Computer Journal, 20(2), pp.102–108.
Stamper, R. K., 1991. The Role of Semantics in Legal
Expert Systems and Legal Reasoning. Ratio Juris,
4(2), pp. 219–244.
Uschold, M. & Gruninger, M., 1996. Ontologies:
Principles, methods and applications. Knowledge
Engineering Review, 11, pp.93–136.
Uschold, M. & King, M., 1995. Towards a methodology
for buiding ontologies. IJCAI-95 Wokshop on Basic
Ontological Issues in KNowledge Sharing.
Valente, A., 1995. Legal Knowledge Engineering; A
Modelling Approach, Amsterdam: IOS Press.
Valente, A. & Breuker, J., 1994. Ontologies: the Missing
Link Between Legal Theory and AI & Law. In Legal
knowledge based systems JURIX 94: The Foundation
for Legal Knowledge Systems. pp. 138–149.
Valente, A. & Breuker, J., 1996. Towards Principled Core
Ontologies. In Proceedings of the Tenth Workshop on
Knowledge Acquisition for Knowledge-Based Systems.
DC3K 2015 - Doctoral Consortium on Knowledge Discovery, Knowledge Engineering and Knowledge Management
20