A Flexible, Evolvable Data Broker
Sidney C. Bailin
1
and Theodora Bakker
2
1
Knowledge Evolution, Inc., 1748 Seaton Street NW, Washington DC 20009, U.S.A.
2
North Shore-LIJ Health System, 175 Fulton Ave # 200, Hempstead, NY 11550, U.S.A.
Keywords: Data Broker, Information Sharing, Data Integration, Linked Data, Semantic Web, ORCID.
Abstract: We describe a Data Broker application developed for New York University Langone Medical Center. The
Broker was designed to accommodate an evolving set of data sources and destinations with little or no
additional coding. A schema-less RDF database, currently implemented in OpenRDF but amenable to other
implementations, is a key to this flexibility. The independence from a database schema allows the Broker to
operate equally well in other institutions and in other applications. Thus, although it was built for one
specific purpose, it can be reused as a general-purpose tool.
1 INTRODUCTION
This paper describes a Data Broker application
developed for New York University Langone
Medical Center (NYULMC). The Broker integrates
several sources of data describing different aspects
of NYUMC researchers’ work. Data sources are
integrated with each other and with the Open
Researcher and Contributor ID system (ORCID,
2015).
The end-user of the Broker is the organization
that wishes to federate, combine, or warehouse
information from a variety of its databases. In
operates in the background, with a web-based
administrator interface for stopping, restarting, and
viewing the contents of the database.
The Broker was designed to accommodate an
evolving set of data sources and data destinations. In
particular, the design attempts to make the addition
of a data source or destination as simple as possible,
with little or no coding. For this reason, the Broker
will work in other institutions, and in other
applications besides the exchange of researcher
information.
2 REPOSITORY
The Broker stores its information in a repository.
The current implementation of this repository uses
the Sesame OpenRDF system (Sesame, 2015). We
decided to use an RDF triple store as the initial
implementation because it allows us to store
information without imposing a database schema
(Günes et al., 2015). Since we expect to learn
increasingly about the required data structures as
more data sources are identified and integrated, we
did not want to commit prematurely to a database
schema. This schema-less design also supports the
deployment of the Broker in very different
environments.
OpenRDF was chosen as the platform for the
RDF triple store because it is open and lightweight.
Currently, the Broker uses a native Sesame triple
store, meaning the database is provided by the
OpenRDF software itself. However, the Broker
accesses Sesame through the OpenRDF Storage and
Inference Layer (SAIL) application program
interface (API). Since there are many large-scale and
higher performance triple stores that implement the
SAIL API, should the scale of the Broker at some
point exceed what the native Sesame triple store can
support, one of these larger-scale systems can be
easily substituted for it, without any change to the
Broker code.
In implementing the repository, however, we
also recognized that some other form of database
management system (DBMS) might eventually be
desired. This might be a relational DBMS, or one of
the many no-SQL alternatives that are gaining
currency in the database world (NOSQL, 2015). For
this reason, the Broker’s repository is defined as an
abstract interface, of which the Sesame repository is
just one possible implementation. This design will
Bailin, S. and Bakker, T..
A Flexible, Evolvable Data Broker.
In Proceedings of the 6th International Workshop on Software Knowledge (SKY 2015), pages 41-45
ISBN: 978-989-758-162-5
Copyright
c
2015 by SCITEPRESS Science and Technology Publications, Lda. All rights reserved
41
facilitate the replacement of OpenRDF with another,
possibly non-RDF DBMS if that is desired at some
point. Of course, there is then a trade-off between
the flexibility provided by RDF and the possibly
more rigid commitments of an alternative DBMS.
3 CONFIGURING SOURCES AND
DESTINATIONS
The Broker converts data received from sources into
its own data structures, and converts its own data
structures into those expected by the destinations. In
this sense, the Broker plays a role analogous to the
well-known software mediator pattern (Gamma et
al., 1994). Unlike the mediator pattern, however, the
Broker is an application in its own right, mediating
between applications rather than objects within a
single software system.
There are three categories of data structures
managed by the Broker: 1) The Broker’s own
structures; 2) Data source structures; 3) Data
destination structures. Each source and destination is
defined to the Broker in terms of the data structures
the source or destination uses.
The Broker’s own structures are required in
order to provide a persistent store independent of the
sources and destinations. Since there is potentially a
lot of overlap between source and destination
information, simply aggregating them into a
persistent store would be highly redundant.
The Broker repository code does not, however,
reference the Broker structures explicitly. Instead, it
makes extensive use of Java reflection to reference
classes, methods, and fields anonymously, so that
the repository code need not change even if the
structures change (Oracle, 2015a). This combination
of Java reflection and schema-less RDF provides the
core flexibility of the tool. It is complemented by the
use of the Java-XML Binding (JAXB) to generate
Java classes automatically from XML Schema
documents specifying the source and destination
data structures (Oracle, 2015b). JAXB, reflection,
and RDF allow the Broker to evolve without
additional coding.
The Broker requires some basic information
about each source or destination:
How information will be moved between the
Broker and the source or destination;
How the source or destination data are
structured;
How to map between the source and destination
data and the Broker’s own structures.
One provides this information through a set of
start-up parameters.
The question of how information will be moved
breaks down, in turn, to the following questions:
What vehicle is used to communicate with the
source or destination? For example: web-based
communication using HTTP, or some form of
remote program call, or direct file or database
access;
Which party is the active party in the exchange?
For a data source, the Broker can poll the source
periodically to check for updates, or it can let the
source contact the Broker with updates as they
occur. For a destination, the Broker can contact
the destination when there are updates, or it can
wait for the destination to request them.
These questions are answered by choosing a
software pattern for implementing the source or
destination. The patterns are implementations of the
Broker’s abstract interfaces IDataSource and
IDataDest, respectively. These interfaces are
analogous in purpose to those of the same name
found in other frameworks, such as .Net, but they
are otherwise unrelated. Here, for example, is
IDataSource:
public interface IDatasource<T_Struct,
T_IO> {
public String getSourceName();
public void setSourceName(String s);
public XMLGregorianCalendar
getLastUpdatedDate();
public void
setLastUpdatedDate(
XMLGregorianCalendar date);
public String dateForQuery();
public Lists acceptData();
public Lists acceptData(String d);
public T_IO readData();
public T_IO readData(String d);
public T_Struct unmarshall(
T_IO marshalledData);
public Lists transform(
T_Struct data);
public Lists transform(
T_Struct data,
String researcherId);
}
The Broker provides several default
implementations of these interfaces, sufficient for
most purposes.
Besides the source or destination’s data
structures, each source or destination requires that a
transformation be defined between its structures and
the Broker’s. The transformation enables the Broker
to transform a source’s structures into its own core
SKY 2015 - 6th International Workshop on Software Knowledge
42
structures, and to transform its own core structures
into a destination’s structures.
The transformation can be written directly in
Java, but for the majority of cases in which fields are
simply mapped to other fields, with minimal change,
the Broker supports a simple XML-based
specification of the mapping.
3.1 Generating Source and Destination
Structures from XSDs
The Broker’s classes representing a source or
destination can and if possible, should be
generated by the JAXB xjc tool from an XML
Schema Definition (XSD). This allows one to create
and modify sources and destinations without directly
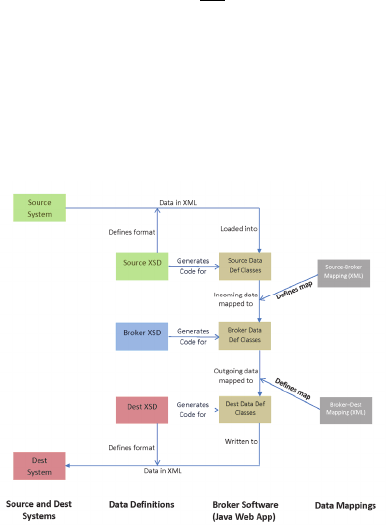
writing Java code. Figure 1 illustrates the role of the
XSD in generating the Broker’s source and
destination structures, and the role of the XML
mapping file in mapping between those structures
and the Broker’s own structures.
Figure 1: XSDs can be used to generate the Broker’s own
structures as well as those the Broker uses to represent
sources and destinations.
4 DATA EXCHANGE DYNAMICS
The Broker can interact with a source or destination
either actively or passively. The active approach
involves the Broker periodically polling the data
source for any updates, and for a destination,
periodically sending any updates. The passive
approach involves the Broker waiting to be called by
a data source with updated data, and for a
destination, waiting for a request for updated data.
Polling by the Broker is accomplished by two
threads that run in the background, one for sources
and one for destinations. Each poller is configured
with a “sleep interval,” which is the number of
milliseconds between poll attempts. The sleep
intervals are set by start-up properties.
If the source or destination plays an active role in
sending information to or requesting information
from the Broker, it addresses these requests to a
servlet interface provided by the Broker.
5 DATA MAPPING
The Broker supports a simple method of defining a
mapping from source data structures to the Broker’s
core structures, or from the Broker’s core structures
to a destination’s data structures. The mapping is
defined in an XML file whose path is given by a
start-up property.
The root element of the XML file must be called
<assignments>, and within this, the mapping is
defined by a series of <assignment> elements.
Each assignment element must contain a <from>
element and a <to> element. The <from> element is
a fully qualified path of a field in the data source’s
structures, starting from the top-level class. The top-
level class is the class with which the data source is
instantiated from one of the pattern classes.
The <to> element is, typically, a relative path,
whose context is taken from the mapping of the next
highest assignment.
The “to” path may contain a sequence of dot-
separated fields, so that the source field is mapped to
a Broker field at a lower level in the Broker
structure. Usually, the intermediate components
along the path should be single valued. There are
cases in which an intermediate component must be a
collection, but this should only be done with great
caution. When the Broker is mapping a “from” value
to a “to” value, it handles such cases by creating a
new instance for the intermediate component, and
adding it to the collection represented by that
intermediate field. The Broker has no way of
determining whether there is an existing element of
the collection that should be used instead. When the
Broker encounters a collection component inside a
“to” path, it issues a warning to this effect.
5.1 Data Mapping Mismatches
5.1.1 Single vs. Multi-valued Fields
If the “from” field is multi-valued (that is, it is an
instance of a Java Collection), then the “to” field
must also be multi-valued. It is, however, permitted
A Flexible, Evolvable Data Broker
43
to map a single-valued field to a multi-valued field.
In this case, the Broker will simply create an
element within the Collection to represent the
mapped value.
5.1.2 Structural Mismatch
There may be cases in which a field in the source is
not mapped to a field in the immediate mapped
context. That is, the mapping may have to move
certain fields around because of a mismatch in the
source and Broker data structures. To support such
cases, the Broker supports two additional notations.
A “..” tells the Broker to go up one level from
the mapped context. Any number of “../”
components may be used, followed by field
specifications starting down from the resulting
structure.
The second alternative notation allows one to
specify an absolute path. This can be useful if one
wants to avoid mapping upward through many levels
using “../” to reach the root level, but simply want to
start the path at the root level, proceeding down to
some other field in the target structure.
5.2 External Keys
A data source might not provide all of the relevant
information about a referenced structure, but only
some of it. To accommodate this fact, the mapping
notation allows one to identify a data source field to
use as a key to retrieve an entity from the Broker’s
repository.
For example, in the NYULMC-ORCID
application, the source structure may include a
description of a researcher’s grants. Each grant
description may include the name of the grant’s
funding agency, but it will not include all of the
funding agency’s Broker information. When we
update the researcher’s Broker information, we want
the Broker to identify the funding agency by name
and then use the actual Broker entity representing
the funding agency. To do this, we include a <key>
element inside the <assignment> element.
The <key> element can also be used in a
destination mapping file. In this case, it specifies a
field within the “to” destination structure that should
be set to the value of the broker field.
For mapping to a destination, there is another
optional element analogous to the <key> element for
source mapping. In this case, we want to map a
Broker structure to a scalar value within the
destination’s structures.
For example, if a grants funding agency should
be represented in the destination by just the name of
the agency, omitting all other information describing
the agency, one specifies this through a <uses>
element:
<assignment>
<from>Researcher.grants.agency</from>
<to>fundingAgency</to>
<uses>name</uses>
</assignment>
This tells the Broker that when mapping a grant’s
funding agency to the destination structure, it should
just use the funding agency’s name.
5.3 Special Cases
5.3.1 Explicit Conversion
If the default conversion provided by the Broker
does not suffice for a particular field, one can
provide a Java method for converting that field.
5.3.2 Annotation with a Fixed Value
Sometimes we need to specify that a sibling field of
the “to” field be assigned a fixed value, as a form of
annotation of the “to” field itself. For example, in
mapping a Grant to the ORCID Funding structure,
the grant number is included as an external
identifier. A sibling element, the external identifier
type, is used to specify that this identifier is, in fact,
a grant number. In the Broker mapping file, we
specify this by using a <set> element:
<assignment>
<from>Researcher.grants.number</from>
<to>externalIdentifierValue</to>
<set>
identifierType="grant_number"
</set>
</assignment>
6 RELATED WORK
The Data Broker roughly falls into the category of
an Extract, Transform, Load (ETL) system, and is
therefore closely related to the field of data
warehousing. It is distinguished from most ETL
systems in its use of schema-less RDF. Although
there have been efforts to provide ETL for RDF data
(Knap et al., 2014), that is not what the Broker does;
rather, the Broker uses RDF as a vehicle to mediate
between other data stores without committing to a
schema.
SKY 2015 - 6th International Workshop on Software Knowledge
44
7 CONCLUSION
The Data Broker design and implementation show
how declarative knowledge can be removed from
program code and into configuration files, resulting
in a highly reusable and evolvable software system.
As flexible as the current design is, however, we
believe we can go further. For example, the
representation of source and destination structures as
Java classes requires that the Broker be stopped by
the system administrator in order to add a source or
destination. The new or revised XML files are then
compiled into Java by xjc, and the system is
restarted. However, with appropriate dynamic class
compilation and loading, the requirement to stop the
Broker could be eliminated.
We would also like to consider eliminating the
native Broker structures entirely, allowing sources
and destinations alone to define the available
knowledge. This would closely reflect the schema-
less RDF representation, and move the system closer
to the notion of a semantic data bus (Rilee et al.,
2012).
REFERENCES
ORCID, 2015. http://orcid.org.
Sesame, 2015. http://rdf4j.org.
Gamma, E., Helm, R., Johnson, R., Vlissides, J. Design
Patterns: Elements of Reusable Object-Oriented
Software. Addison Wesley, 1994.
Güneş, A., Özsu, T., Daudjee, K., and Hartig, O.
Executing Queries over Schemaless RDF Databases.
Proceedings of 2015 IEEE 31st International
Conference on Data Engineering (ICDE).
Knap, T., Kukhar, M., Machac, B., Skoda, P., Tomes, J.,
Vojt, J. UnifiedViews: An ETL Framework for
Sustainable RDF Data Processing. 11
th
Extended
Semantic Web Conference, ESWC 2014.
NOSQL, 2015. http://nosql.org.
Oracle, 2015a. The Java Reflection API.
https://docs.oracle.com/javase/tutorial/reflect.
Oracle, 2015b. Java Architecture for XML Binding
(JAXB). http://www.oracle.com/technetwork/articles/
javase/index-140168.html.
Rilee, M., Curtis, S., Clark, P., and Bailin, S. Frontier, a
decision engine for designing stable adaptable
complex systems: Adaptive framework. Proceedings
of the 2012 IEEE Aerospace Conference, 3-10 March
2012.
A Flexible, Evolvable Data Broker
45