A Complex Network Approach for Museum Services
A Model for Digital Content Management
Filippo Eros Pani, Simone Porru, Matteo Orrù and Simona Ibba
Department of Electrical and Electronic Engineering, University of Cagliari, Piazza d'Armi, Cagliari, Italy
Keywords: Knowledge Management, Complex Network, Knowledge Base, Museum Services.
Abstract: In a globalized economy, cultural heritage is a strong attractor. Thanks to ICT, it is possible to trigger new
development dynamics. For cultural heritage, the contribution of new technologies can offer the highest
degree of distribution and access opportunities. A modern museum can actually be seen as a complex ICT
system, deeply interconnected, with typically a large quantity of data to manage, extremely dynamic due to
ever-changing temporary exhibitions, and with applications that feature a high level of usability for a higher
visitor involvement. The aim of this position paper is to create an approach geared to provide aggregated
information on the nature, range and articulation of the belongings of the museum, through a paradigm based
on the concept of complex network. Applying the complex network model, it will be possible to map a corpora
of items made of works of art, artifacts and any object of interest for a museum. The implications derived
from the adoption of this approach are multifarious: for example, a curator could evaluate partnership
opportunities in the organization of temporary exhibitions, guided paths or catalog editing through an analysis
of the relations between the items in their museum and the ones in other museums.
1 INTRODUCTION
The cultural heritage sector has an enormous potential
for innovation, with astounding development
prospects. This evolution scenario is of special
interest to countries owning a rich cultural heritage.
Such a wealth can also be relevant as an economic
asset, with very interesting and varied consequences
and characteristics.
Museums are known for the large quantity of data
they need to manage, and show an extreme
dynamism, for example due to temporary exhibitions.
Its applications must possess a high level of
“usability” so that a higher number of visitors can be
involved in the most “intense” way possible. It is
implied that the use of digital technologies in the
museum sector offers many opportunities for
innovation (Pani et al., 2014). Thanks to the use of the
Internet and to the new forms of interaction with
information systems, the ways in which museums can
be enjoyed are expanding, for information and
communication management systems as well as for
increasingly “bold” opportunities leading to a new
type of museum, namely an interactive one (Kelly,
2014) (Sahba, 2014) (Chianese and Piccialli, 2014).
The aim of our proposal is to provide aggregated
information on the nature, the extension and the
articulation of the belongings of museums. The
information related to each artifact needs to be
managed through a paradigm based on the concept of
complex network, integrating “punctual” information
(as related to a single item, like in a traditional
catalog) with another type of information related to
the connections among the different items that are
hosted by the museum (gallery, exhibition, etc.). This
second type of information is of a “topological”
nature.
The paper is structured as follows: Section Two
shows an overview of the complex networks and in
Section Three we propose our approach In Section
Four some possible applications to museum services
in real world scenarios are presented. Lastly, Section
Five includes the conclusions and some reasonings
about our work.
2 RELATED WORK
In the recent years there has been a surge of interest
and an increasing number of studies on complex
networks (Newman, 2003).These systems are found
in natural sciences, for example in proteomics and in
neurophysiology, in social sciences (i. e., social
216
Pani, F., Porru, S., Orrù, M. and Ibba, S..
A Complex Network Approach for Museum Services - A Model for Digital Content Management.
In Proceedings of the 7th International Joint Conference on Knowledge Discovery, Knowledge Engineering and Knowledge Management (IC3K 2015) - Volume 3: KMIS, pages 216-221
ISBN: 978-989-758-158-8
Copyright
c
2015 by SCITEPRESS Science and Technology Publications, Lda. All rights reserved
networks like Facebook), in technology and computer
science (i.e., Internet and the Web). The increasing
number of scientific works published on prestigious
journals such as Nature, Science and PNAS shows
that the subject has become one of the most important
in statistical physics and science in general. We live
in an age where information is the ultimate source of
meaning, as well as economic value, and the
information is propagated and is processed through
their complex networks.
It has been found that networks of different nature
share some properties (Valverde et al., 2002)
(Valverde and Sole, 2003) (Concas et al., 2013).
Many different kind of complex networks have been
proved to present the small-world property. Reported
for the first time by Milgram (Milgram, 1967) it has
been then popularized as “six degree of separation”.
This networks present small values for average
shortest paths and high value of the clustering
coefficient. This implies that network nodes are
highly connected and that the number of “hops” that
separates two pairs of nodes are on average small if
compared to a random network of the same size. As a
result it is possible to find a path that connects two
nodes with a relatively small number of edges, but
also to change a path in case of edges being removed.
In general, in complex networks, the distribution
of the nodes' in (out) degree is represented by an
exponential function. This kind of network usually
presents few nodes that are highly connected, with a
far greater number of connections, whereas, on the
contrary, the vast majority of nodes present just few
connections with the rest of the network. This
property has practical implications: for example if
one considers the reliability of a network, that results
robust to the random failure but vulnerable to failure
involving the highly connected nodes or hubs.
One of the most interesting property of complex
networks is that they present a community structure
(Girvan and Newman, 2001), (Fortunato, 2010).
Inside a network, a community is a subnetwork whose
nodes present denser connections to each other, if
compared to the connection with nodes outside the
community. Researchers of different background
tackled the problem of determining the best division
in communities for a network, using different
approaches (statistical, algorithmical, etc). Finding a
community structure implies finding the elements
that present the highest interaction, meaning that they
likely belong to the same social group or share some
meaningful features.
Recently some scholars began to study the
hierarchical aspects of complex network. The
Louvain algorithm, as a matter of fact, is already a
multilayer algorithm. Clauset et al. (2007, 2008)
proposed a method to find the hierarchical structure
of a network using a Monte-Carlo Markov Chain
approach. The hierarchical structure retrieved has
been shown to be useful to detect missing links
between nodes.
Future applications of the use of complex
networks in museums include producing and
providing visitors with customized navigation
environments, capable of leveraging the nowadays
ubiquitous handheld devices. The interest on the use
of mobile devices as a means for enhancing users'
experience in museums has been increasing lately
(Rubino et al., 2013). In the work of Rubino, mobile
interactive guides, tailored for children and adults, are
the final product of the proposed MusA framework.
This framework also leverages a vision-based indoor
positioning system, capable of providing location
based services such as customized visit paths.
Several articles has also been produced on visitor
circulation patterns (Bitgood, 2006), often focusing
on the benefit/cost ratio as the determing factor in
visitor's path choices. While some general visitors'
preferences are not linked to the exhibit's quality
and/or typology (e.g., right-hand side circulation,
preference for limited choice points instead of
multiple choice, one-sided visiting pattern in two-
sided exhibitions), others can be heavily dependent
on the differences between perceived exhibits' values.
Thus, understanding how movement patterns change
according to different exhibits positioning can be
regarded as an effective way to reveal the items'
perceived value.
Providing visitors with a customized navigation
environment is also a primary goal for recommender
systems. In the case of cultural sites, especially when
they contatin Points Of Interests (POI), classical
recommendation techniques have been used in
conjunction with context-aware services to provide
users with a dynamic visiting path, which therefore
changes according to the mutable needs of the users
(Bartolini et al., 2014).
The exploitation of collaboration between
museums, and thus metadata standardization, is also
another topic of interest that is regarded as a major
factor in producing disruptive applications in the
cultural heritage scenario (Skinner, 2014). To this
respect, leveraging smartphones and Web 2.0
technologies can represent a means to detect whicth
context-aware metadata can be used for standardizing
user-generated knowledge (Flanagan and Carini,
2012).
A Complex Network Approach for Museum Services - A Model for Digital Content Management
217
3 THE PROPOSED APPROACH
The proposed approach is based on the concept of
complex network (or graph), that is a structure with
two main separate elements: nodes, which represent
the basic elements of the graph, and node
connections, called branches or arches. An example
of a network we face every day is the road network.
We could associate cities to nodes, and roads
connecting cities to branches. The complexity is
intrinsic to the networks as their size increases, that is
to the number of involved elements (nodes and
branches), to the point that it becomes extremely
complex to understand its structure, its behavior, and
its evolution. For this reason, in order to study
complex networks, tools, methods, and algorithms
coming from a multidisciplinary knowledge corpus
(statistical physics, sociology, etc.) are used, a corpus
that has been gradually built over the years.What
makes complex networks interesting is the fact that
they constitute a mathematical model that can
represent facets and artifacts of human life, and
several natural phenomena. Networks of different
origin and nature (from electric networks to metabolic
ones) possess the same properties. It is possible to
apply the same concept of network to human
knowledge. In this case, the term knowledge network
is used. An example of knowledge network is
represented by bibliographic networks created from
author collaboration (co-authorship) information or
quotations appeared in reference sections.
Figure 1: Collaboration network of jazz musicians. Each
node is a Jazz musician and an edge denotes that two
musicians have played together in a band (Gleiser and
Danon, 2003). Different colors represent the community
retrieved with the FastGreedy Algorithm (Clauset et al.
2004).
4 MUSEUM SERVICES
It is possible to apply the complex network model to
map a corpus of items, along the same lines as
bibliometric studies, but which is larger and more
varied than bibliographic heritage, including works of
art, artifacts, and any items of interest to a museum.
The way howartifacts can be associated to each other
on the basis of some of their features is actually
intuitive. For example, sets of artifactscan be
considered connected if they belong to the same
artistic movement, or to the same historical period, or
school, or location, author, type, subject, etc.
The implications derived from such an approach
are multifarious for curators. Curators could, for
example, analyze the nature of the relations between
the items in their museums and items belonging to
other museums, and evaluate potential partnerships
when organizing temporary events, guided paths,
creating catalogs.
Starting from information included in catalogs, a
complex network with items and their relations
(aggregated and at different granularity levels) will be
created. It will include a visual representation, in a
synthetic form, explorable at a glance, and it will
allow to investigate the complexity of the relations
between items.
That network is, in fact, a mathematical model on
which it will be possible to apply different algorithms
to the collection of network metrics and perform
statistical analysis. It will be possible to, for example,
obtain information on the nature and strength of the
connections between items through the use of
clustering or community-detection algorithms. It will
be possible to follow the evolution of the items over
time, or associate information on the items to
information of another nature (for example,
pertaining to location of origin). It will be also
possible to filter the elements of the network
according to several parameters (period, artistic
school, author, etc.), to analyze only the subnetworks
of relevant elements.
The enhanced capabilities of museum resources as
parts of a complex network could also be leveraged
for enhancing on-site visitors' experience, providing
them with different alternative paths to fully enjoy
their visit. For instance, a visitor could choose among
a “chronological”, “paintings by artist”, or a
“stylistic” path, by simply selecting their choice
through a dedicated mobile application, specifically
designed to work with the complex network
associated to the resources in the exhibition. This
could also mean that, by studying the visitors'
preferences with regard to the different visiting paths
(performed through the analysis of the data collected
via the mobile app), it will also be possible to place
the resources according to the most popular path (e.
KMIS 2015 - 7th International Conference on Knowledge Management and Information Sharing
218
g., visitors might be more interested in seeing a
certain artist's paintings first, then ones from another,
and so on, in a “paintings by artist” fashion).
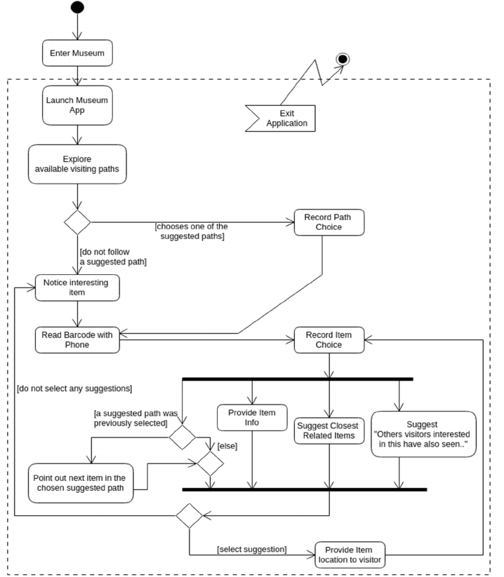
In Fig. 2 an explicative diagram illustrating the
interaction between a visitor and a dedicated mobile
app is reported, so as to provide an example of how
new information could be added in a complex
network for resources in a museum. According to the
proposed diagram, a visitor might use the museum
application to explore the suggested predefined
visiting paths, that is, paths where museum resources
(e. g., paintings, sculptures) are shown to the visitor
in a predefined order, such as a chronological order,
or a “by artist” order.
Since the museum app communicates with a server,
the visitor's choice will be recorded on the system.
Thanks to the recording of such information, it will
be possible to see which kind of suggested path is the
most popular among visitors and, observing their
behavior after that choice (i. e., if they followed that
path or decided to leave it very soon during their
visit), to check if it seems to satisfy the user's needs
and meet their expectations. Each deviation from the
chosen suggested path could also show the
preferences of common visitors more clearly. For
example, if many visitors show interest toward a
particular piece of art, and read its description (e. g.,
through a QR-code placed next to the item, which
upon acquiring it will send a request to the server for
obtaining the object's information) instead of
following the predefined path, it could be useful to
insert the said piece of art in a list of “suggested
items” among those next to the visitor.
Figure 2: A possible interaction between visitors and a dedicated mobile app.
A Complex Network Approach for Museum Services - A Model for Digital Content Management
219
following the predefined path, it could be useful to
insert the said piece of art in a list of “suggested
items” among those next to the visitor.
After collecting enough data concerning the order
in which items were actually seen by the visitors, and
which suggestions they were prone to accept the
most, it will be possible to enrich the information
contained in the resources' complex network, and
then design a so-called “optimal path” for visiting the
museum. The museum could then easily adapt to its
visitors' preferences, that is, learn from previous
experiences.
5 CONCLUSIONS
In this paper we proposed an innovative approach to
exploit the resources hosted on a museums and the
like, by leveraging ITC technologies on one side, and
a powerful statistical model called complex network
on the other. We described several ways in which this
integration might take place.
The enhanced capabilities of museum resources as
parts of a complex network could be leveraged for
enhancing on-site visitors' experience, providing
them with different alternative paths to fully enjoy
their visit. For instance, a visitor could choose among
a “chronological”, “paintings by artist”, or a
“stylistic” path, by simply selecting his/her choice
through a dedicated mobile application, specifically
designed to work with the complex network
associated to the resources in the exhibition. This
could also mean that, by studying the visitors'
preferences with regard to the different visiting paths
(performed through the analysis of the data collected
via the mobile apps), it will also be possible to place
the resources accordingly to the most popular paths
(e. g., visitors might be more interested in seeing
paintings first from an artist, than from another, and
so on, in a “paintings by artist” fashion). As indoor
localization services are currently a trending topic
(Mighali et al., 2015) in the tourism industry,
succeeding in leveraging the resources which a
museum holds for improving cultural experience and
indoor localization technologies represents a fairly
attractive opportunity for both research and industry.
Museum resources could also be described
through metadata associated to visitors' paths
preferences, which will be used for characterizing a
binary relationship between resources (e. g., two
paintings could be linked together when most of the
visitors prefer to see them one after the other), thus
revealing connections that were previously hidden or
not apparent.
Studying the relationship between path
preferences and the so-called 'hypercongestion' (i. e.,
the number of visitors exceeds musem's physical
space capacity) will also serve as an indicator of how
visitors react to a more crowded environment, as a
similar study on this subject (Yoshimura et al., 2014),
conducted on the Louvre museum, has tried to
understand.
REFERENCES
Bartolini, I., Moscato, V., Pensa, R. G., Penta, A.,
Picariello, A., Sansone, C. and Sapino, M. L. (2014).
Recommending multimedia visiting paths in cultural
heritage applications. In Multimedia Tools and
Applications, pp. 1-30, DOI: 10.1007/s11042-014-
2062-7.
Bitgood, S. (2006). An analysis of visitor circulation:
Movement patterns and the general value principle. In
The Museum Journal, Vol. 49, Issue 4, pp. 463-475.
Chianese, A., and Piccialli, F. (2014). Designing a smart
museum: when Cultural Heritage joins IoT. In Eighth
International Conference on Next Generation Mobile
Apps, Services and Technologies (NGMAST), IEEE, pp.
300-306.
Clauset, A., Moore, C. and Newman, M. E. J. (2007).
Structural Inference of Hierarchies in Networks. In
Airoldi, E. M. et al. (Eds.): ICML 2006 Ws, Lecture
Notes in Computer Science 4503, pp. 1-13. Springer-
Verlag, Berlin Heidelberg.
Clauset, A., Moore, C. and Newman, M.E.J. (2008).
Hierarchical structure and the prediction of missing
links in networks. In Nature 453, pp. 98-101.
Concas, G., Monni, C., Orrù, M. and Tonelli, R. (2013). A
study of the community structure of a complex software
network. In Proceedings of the 2013 ICSE Workshop
on Emerging Trends in Software Metrics, WETSoM
’13, San Francisco, CA, USA, pp. 14-20.
Flanagan, M. and Carini, P. (2012). How games can help us
access and understand archival images. American
Archivist, Vol. 75, Issue 2, pp. 514-537.
Fortunato, S. (2010).Community detection in graphs. In
Physics Report, 486:75-174.
Girvan, M. and Newman, M. E. J. (2001). Community
structure in social and biological networks. In Proc.
Natl. Acad. Sci. U. S. A., 99(cond-mat/0112110):8271–
8276, 8 p.
Gleiser, P. M. and Danon, L. (2003). Community structure
in jazz. In Advances in Complex Systems, 6(4):565-573.
Kelly, L. (2014). The Connected Museum in the World of
Social Media. In Museum Communication and Social
Media: The Connected Museum. Ed. Kirsten Drotner
and Kim Christian Schrøder. New York-London:
Routledge, pp. 54-71.
KONECT, May 2015. Jazz musicians network dataset -
KONECT.
Mighali, V., Del Fiore, G., Patrono, L., Mainetti, L., Alletto,
S., Serra, G., andCucchiara, R. (2015). Innovative IoT-
KMIS 2015 - 7th International Conference on Knowledge Management and Information Sharing
220
aware Services for a Smart Museum. In Proceedings of
the 24th International Conference on World Wide Web
Companion, pp. 547-550). International World Wide
Web Conferences Steering Committee.
Milgram, S., The small world problem (1967).
InPsychology Today 2, pp. 60-67.
Newman, M. E. J. (2003). The structure and function of
complex networks. In SIAM REVIEW, 45:167-256.
Pani, F. E., Concas, G., Porru, S., (2014). An Approach to
Multimedia Content Management. In Proceedings of
the 6th International Conference on Knowledge
Engineering and Ontology Development, KEOD 2014,
21- 24 October, Rome, Italy.
Rubino, I., Xhembulla, J., Martina, A., Bottino, A., and
Malnati, G. (2013). MusA: using indoor positioning
and navigation to enhance cultural experiences in a
museum. In SENSORS, Vol. 13, Issue 12, pp. 17445-
17471. ISSN: 1424-8220.
Sahba, F. (2014). Museum automation with RFID. In World
Automation Congress (WAC), IEEE, pp 19-22.
Skinner, J. (2014). Metadata in Archival and Cultural
Heritage Settings: A Review of the Literature. In
Journal of Library Metadata, Vol. 14, Issue 1, pp. 52-
68. DOI: 10.1080/19386389.2014.891892.
Sahba, F. (2014). Museum automation with RFID. In World
Automation Congress (WAC), IEEE, pp 19-22.
Valverde, S., Cancho, R. and Sole, R. V. (2002). Scale free
networks from optimal design. In Europhysics Letters,
60, 2002.
Valverde, S. and Sole, R. V. (2003). Hierarchical small
worlds in software architecture. arXiv:cond-
mat/0307278v2.
Yoshimura, Y., Sobolevsky, S., Ratti, C., Girardin, F.,
Carrascal, J. P., Blat, J., & Sinatra, R..(2014). An
analysis of visitors’ behavior in The Louvre Museum: a
study using Bluetooth data. In Environment and
Planning B: Planning and Design, 41(6), pp.1113-
1131.
A Complex Network Approach for Museum Services - A Model for Digital Content Management
221