CIRA: A Competitive Intelligence Reference Architecture for
Dynamic Solutions
Marco Spruit and Alex Cepoi
Department of Information and Computer Sciences, Utrecht University, Princetonplein 5, Utrecht, The Netherlands
Keywords: Competitive Intelligence, Web Intelligence, Reference Architecture, Text Analytics.
Abstract: Competitive Intelligence (CI) solutions are the key to enabling companies to stay on top of the changes in
today’s competitive environment. It may come as a surprise, then, that although Competitive Intelligence
solutions already exist for a few decades, there is still little knowledge available regarding the implementation
of an automated Competitive Intelligence solution. This research focuses on designing a Competitive
Intelligence reference Architecture (CIRA) for dynamic systems. We start by collecting Key Intelligence
Topics (KITs) and functional requirements based on an extensive literature review and expert interviews with
companies and Competitive Intelligence professionals. Next, we design the architecture itself based on an
attribute-driven design method. Then, a prototype is implemented for a company active in the maritime &
offshore industry. Finally, the architecture is evaluated by industry experts and their suggestions are
incorporated back in the artefact.
1 INTRODUCTION
The business environment has changed a lot during
the last decades—constantly increasing competition
due to globalisation, shorter product lifecycle,
increased popularity of outsourcing as a means of cost
reduction... These are just a few of the many reasons
why companies nowadays need to exploit a lot more
information than before about the competitive
environment on which to base their strategic
decisions (Zanasi, 2001). They need to perform
thorough analyses before committing company
resources towards a product which may not last long
on the market, due to fierce competition or any other
reason.
It is no wonder, then, that a lot of academic
activity has been carried out over the years in the
domain of Competitive Intelligence (CI), a field
which focuses on monitoring the competitive
environment with the aim of providing actionable
intelligence that will provide a competitive edge to an
organisation (Safarnia et al., 2011).
The large growth in the size of unstructured
content created by consumers as well as the
increasing availability of traditional media on the
Internet have brought the necessity of quantitative
analysis of this information via Competitive
Intelligence Capturing Systems (Ziegler, 2012),
tasked with collecting and performing analyses in an
automated manner. A study performed back in 1998
shows that 90% of all information needed by a
company to make informed critical decisions was
already available on the Internet (Teo and Choo,
2001), but Oder (2001) noted that the software
industry was “a long way from delivering a satisfying
business or competitive intelligence solution”.
Some implementation suggestions have been
proposed over the years (e.g. Zhao and Jin, 2010), but
they have not been validated in practice by a
prototype or cross-analysed for similarity. To the
authors’ knowledge there is no in-depth analysis of
what technological solutions should be used to meet
the different requirements of the CI solution
components, or how one would architect a CI solution
based on a set of requirements. With such a big gap
in literature, it is of little wonder that the development
of competitive intelligence systems is still an ongoing
endeavour in most enterprises (Zhao and Jin, 2011).
Therefore, our main research objective is to
develop a technical reference architecture for a
dynamic competitive intelligence system, which can
be easily customisable depending on a specific set of
requirements.
2 RESEARCH METHOD
Our research method starts with a structured literature
Spruit, M. and Cepoi, A..
CIRA: A Competitive Intelligence Reference Architecture for Dynamic Solutions.
In Proceedings of the 7th International Joint Conference on Knowledge Discovery, Knowledge Engineering and Knowledge Management (IC3K 2015) - Volume 1: KDIR, pages 249-258
ISBN: 978-989-758-158-8
Copyright
c
2015 by SCITEPRESS Science and Technology Publications, Lda. All rights reserved
249
review adopting a snowball method. We start from
two searches for competitive intelligence, one
including all papers and one selecting only on papers
newer than 2009. We reviewed the first 10 results of
each query, and for each of them looking up relevant
papers who cite or are cited by them (for a total of 58
papers).
By using the coding method in grounded theory,
we extract the concepts describing KITs, solution
requirements or techniques to be used in
implementation and label them. This process is
iterative, as labels are continually refined and
duplicates are merged.
In order to make sure these are still aligned with
recent developments and in order to better explore the
state of the art, we performed expert interviews with
two companies involved in implementing such a
system and CI professionals. A total of 6 interviews
were conducted with 2 companies and 3 CI
professionals.
We construct a Competitive Intelligence
Reference Architecture (CIRA) by following the
attribute-driven design method proposed by Bass et
al. (2012). This involves an iterative process which
decomposes the architecture into parts. Each part is
designed and tested individually based on functional
requirements and quality attribute requirements.
Evaluation is performed using a mixed method: a
single use-case analysis and expert evaluations which
commented on the design and gave feedback for
further improvements. The use case involves
implementing a prototype for a CI solution for a
company active in the maritime & offshore industry
and assessing how well it performs. The architecture
model is then assessed by an expert panel of 3
professionals with experience in system design and
architecture. Their suggestions for improvement were
incorporated into the final artefacts.
3 LITERATURE REVIEW
There is a large consensus among publications
regarding the three major phases that should make up
any competitive intelligence solution: (i) collection
and storage, (ii) analysis and (iii) dissemination. Data
collection will be the phase responsible for extracting
data from internal or external sources into a collection
of entities we refer to as posts. A post is an abstract
article or unitary text snippet (e.g. Spruit and Vlug,
2015) together with all its metadata (e.g. date, author,
source, user comments). The analysis phase will be
running various algorithms to create CI insights,
which will then be disseminated to the end-users.
Note that these are also compatible with CRISP-DM
based processes (e.g. Otten and Spruit, 2011).
Table 1: Competitive Intelligence solution requirements identified in literature.
CI Phase # Functional Requirement # Sources (e.g.)
Extraction 1 Track changes in posts 4 (Chen et al., 2002)
2 Collect both structured and unstructed data 2 (Rao, 2003)
Analysis 3 Credibility analysis 7 (Zhao and Jin, 2011)
4 Topic exploration 5 (Ziegler, 2012)
5 Document summarisation 2 (Bose, 2008)
6 Scenario simulation 2 (Bose, 2008)
7 Event deduplication 2 (Chen et al., 2002)
8 Integrate structured and unstructured data 2 (Fan et al., 2006b)
9 Product comparison 1 (Xu et al., 2011)
10 Predict competitor data 1 (Cobb, 2003)
11 Company, people and markets profiles 1 (Bose, 2008)
12 Multilingual support 1 (Chen et al., 2002)
Dissemination 12 Ad-hoc querying 8 (Mikroyannidis et al., 2006)
14 Monitoring & alerts 5 (Fan et al., 2006b)
15 Personalised information routing 5 (Fan et al., 2006a)
16 Information visualisation 5 (Rao, 2003)
17 Newsletter summaries 1 (Prescott, 1995)
18 Security policies 1 (Bose, 2008)
KDIR 2015 - 7th International Conference on Knowledge Discovery and Information Retrieval
250
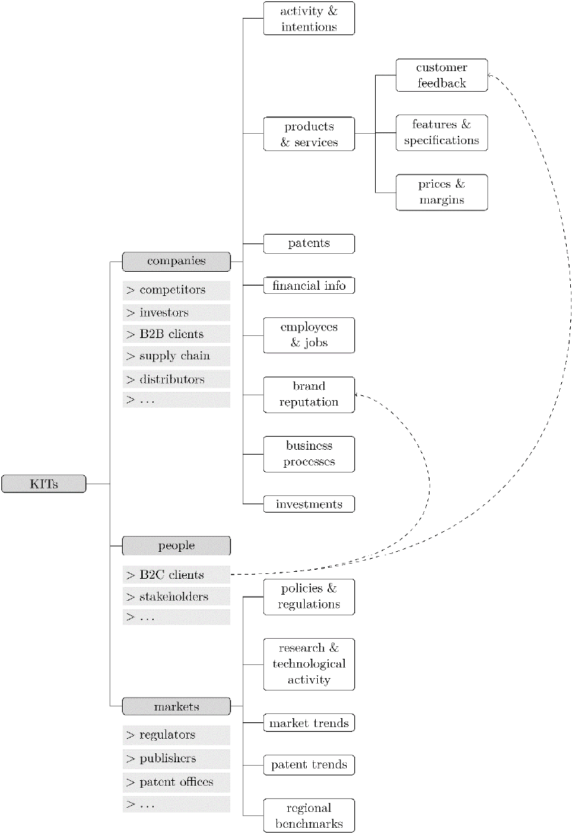
Figure 1: The Key Intelligence Topics (KITs) model.
CIRA: A Competitive Intelligence Reference Architecture for Dynamic Solutions
251
3.1 Key Intelligence Topics and
Solution Requirements
Our literature review resulted in identifying the
following Key Intelligence Topics (KITs) as depicted
in Figure 1. We identify three main types of entities
we would like to extract intelligence about:
companies (including competitors, companies in the
supply chain, and B2B clients), people (including
B2C customers, key employees, and stakeholders)
and markets (inclusing research activity & trends,
regulators, and policy makers).
The next step involves identifying functional
requirements for a CI solution. While the list is not
meant to be a complete reference, we found that we
did not uncover any new requirements during the
interviews process. We classified the functional
requirements into the three main phases for a better
overview in Table 1.
3.2 Architectural Fragments
In the three phases proposed by Bernhardt (1994), we
consider two intermediary steps between data
collection and analysis: pre-processing (the
elimination of clutter from data sources, such as ads
and navigational elements) and post-processing
(including annotating content with part of speech, and
named entities).
We have identified the architectural fragments for
CI implementations presented throughout the
literature. Zhao and Jin (2011) proposes an
architecture reliant on the extraction of entities and
relationships using Information Extraction techniques
and modelling them onto an ontology. Using a rule-
based technique, intelligence insights would be
generated and be subject to a credibility analysis
process. While not going into detail on how this
process would work, he proposes a social-network-
based evaluation model, where the credibility of each
insight would depend on the credibility of the facts
and the sources from where these facts have been
extracted.
Ziegler (2012) proposes a similar architecture, but
proposes using a plain storage for posts. Indexes
would be build by preprocessing the content and
weighing the resulting terms while unsynchronized
annotators would generate annotation data stored in a
separate storage system.
Dai (2013) identifies two main types of analysis
which can be performed: opinion mining (which
extracts general perception from users comments)
and event detection (which clusters posts reporting
the same events). Using the systems mentioned above
as building blocks, Dai (2013) proposes a high-level
CI solution which she calls Data Analysis and
Visualisation AId for Decision Making (DAVID).
Liu et al. (2009) proposes a solution to be used for
trend analysis, called event change detection. The
system analyses differences in the conditional and
consequent parts of association rules in order to detect
emerging patterns, unexpected changes patterns and
added/perished rules.
To analyse the similarities and differences between
these fragments, we compare the 5 fragments. First
we extract the activities for presented in each of the
fragments and then we develop a comparison table by
specifying all activities and comparing them across
all the other fragments. We mark the presence of each
activity with either 3 (if they are present), 7 (if they
are absent), n/a if they are not applicable to the current
fragment (Wei and Lee (2004) and Hu and Liu (2004)
are but subfragments of a complete CI solution) or a
custom string (which means they are present under a
different name or are of a specific type). The
comparison table is present in Table 2.
Table 2: Comparative analysis of Competitive Intelligence fragments identified in literature.
Action Fragment Zhao & Jin
(2011)
Ziegler (2012) Wei & Lee
(2004)
Hu & Liu
(2004)
Dai (2013)
Preprocessing Detect Content
DOM-based
learning
n/a n/a n/a
Post Storage
n/a
Postprocessing POS Tagger
NER + ERD
Entity Storage ontology annotations n/a
Analysis Event Deduplication (implied)
Credibility Evaluation SN Model
n/a
Opinion Mining
polarity n/a
(postprocessing)
Trend Detection
co-occurrences n/a
Results Storage
annotations n/a n/a Knowledge Base
Dissemination Adhoc Querying
n/a n/a
KDIR 2015 - 7th International Conference on Knowledge Discovery and Information Retrieval
252
4 REFERENCE ARCHITECTURE
Experts deemed the list of solution requirements to be
comprehensive during our interviews, as we did not
uncover any new ones. They advised designing a
modular customizable systems using an annotation
based storage. They also suggest storing metadata and
summary instead of fulltext and using a gazetteer
approach to Named Entity Recognition (NER) since
it generally yields more accurate results.
By combining the identified solution require-
ments, and design decisions identified in literature
and interviews according to the Attribute-Driven
Design method by Bass et al. (2012), we here propose
the high-level Competitive Intelligence Reference
Architecture (CIRA) presented in Figure 2.
4.1 Collection and Storage
We distinguish two types of components which
handle the collection part of a CI solution: either a
crawler (in case the input is an unstructured data
source) or an Extract, Transform, Load (ETL) tool
(for ingesting structured data). The crawlers and ETL
tools would run independently of one another.
We define a crawler as a component which can
execute actions and traverse any unstructured data
source in a predefined way. A web crawler is
probably the most well-know example, although a
generic crawler should be able to extract data from
other types of data sources (all sorts of data APIs, rdf,
etc.).
A web crawler would be responsible with
authenticating itself on the web source (if needed),
following a predefined traversal logic and extracting
from each post the metadata and content. There are,
to the authors’ knowledge, three ways of
implementing the extraction part of the process:
manually-provided selectors (e.g. XPath), template-
based extraction (Zhai and Liu, 2005) or fully
automated extraction (Ziegler, 2012).
The post items then enter through a pipeline of
preprocessors which have the task of cleansing the
data. Examples include stripping html tags, normalize
dates, etc. Optionally, we can at this point filter out
duplicate (or rather unchanged) post items by looking
up a hash value in the database. The post items now
enter a pipeline of postprocessors and filters before
being finally passed to the storage middleware.
The role of postprocessors is to implement post-level
analysis processes (NER could be a candidate here)
during the collection phase. The role of the filters is
to discard the posts which are not relevant for the
user. One usage example is a NER postprocessor and
a filter which discards all posts in which no named
entities have been detected.
Figure 2: The Competitive Intelligence Reference Architecture (CIRA).
CIRA: A Competitive Intelligence Reference Architecture for Dynamic Solutions
253
While many types of storage engines may do the job,
especially for smaller volumes, a column- or
document-oriented database would work best, due to
the flexibility in storage schema (personal communi-
cation, Company C1, 8 jan 2014).
In order to properly update existing data, an
unique identifier needs to exist for each post. This
unique key would be a combination of the source and
an unique site_id (which can be chosen at discretion).
In order to avoid data consistency issues when data
importers and analysis modules run concurrently, we
recommend storing newly crawled posts in separate
snapshots and import them at the end of the collection
process.
4.2 Analysis
The functional requirements of the analysis phase
have been extracted in Table 1. Except for
multilingual support, which involves adapting the
analysis algorithms for other languages, each of the
requirements refer to a distinct analysis module.
Any analysis module which operates at the post
level (without information about the rest of the posts
in the storage) can be implemented as a postprocessor
module. Generally that is recommended as
postprocessors greatly reduce data consistency issues.
It is common for analysis modules to have
dependencies between themselves, so we need to
figure out a way to schedule them in the correct order.
For our usecase running the modules sequentially in
a topological order (the most basic algorithm for task
scheduling) should be a more than adequate solution,
but other more sophisticated algorithms can be used
as well.
One issue that was raised during the expert
validation was preserving data consistency between
analysis modules, since new posts can be imported
while a dependency module is running and the next
module would then find new posts for which the
dependent module has not run. In order to cater for
this the scheduler needs to index the items present
before the chain of analysis modules is scheduled and
use that subset for all modules it schedules. This can
be achieved in an number of different ways, among
which we mention creating a snapshot of post item
identifiers and storing a timestamp and filtering based
on it in each module.
4.3 Information Dissemination
We spent little time discussing information
dissemination, partly because the topic is generic, not
specific to a CI solution. During our literature review
we identified the main methods of delivery to be ad-
hoc queries, monitoring, alerts and digests.
The main methods of enhancing the results are
personalised information routing and visualisation
techniques. Fan et al. (2006a) performs a thorough
comparison of the possible algorithms which can be
used for information routing and evaluates their
performance. Whatever the choice, the architecture
remains the same: a personalised information router
component which gets results either from the
database or from the analysis modules and decides to
which of the users to send them.
5 USE CASE ANALYSIS
In order to test the architecture created, we developed
a prototype for a company active in the maritime &
offshore industry. Their main requirements for a CI
solution were to be able to quickly explore articles
based on competitors, markets and areas as well as
identify patterns and trends over the years in the large
amount of available data.
When we started the use-case design, a
commercial product for information collection was
already being developed, so, in order to bootstrap the
process and due to time constraints, we decided to use
it as a part of our CI solution prototype process. While
it does not perfectly match the architecture presented
in the previous section, it serves as an example of how
existing systems can be used as a “collateral” in
developing a CI solution starting from a reference
architecture (Bass et al., 2012).
Figure 3: High-level Architecture of the prototype.
The technical architecture of this prototype is
depicted in Figure 3. The main analysis components
used were NER as a postprocessor and a Topic
exploration module. Using NER, we were able to
identify for each of the extracted posts:
• Organisations
KDIR 2015 - 7th International Conference on Knowledge Discovery and Information Retrieval
254
Table 3: Example post item in our data set.
{
“lang”:
“english”,
“title”:
“Brent falls under $106”,
“url”:
“http://www.upstreamonline.com/live/article1355570.ece”,
“text”:
“Oil fell under $106 a barrel on Wednesday to a six-week low as
concerns eased about [...]”,
“publish_date”:
“2014/03/19”,
“annotations”:
{
“areas”:
[“Asia > Russia”, “Commonwealth of Independent States > Ukraine”],
“markets”:
[“Offshore Oil & Gas”],
“orgs”:
[“US Federal Reserve”, “American Petroleum Institute”,
“Energy Information Administration”]
“people”:
[“Christopher Bellew”, “President Vladimir Putin”, “Brent”],
} }
(using both a gazetteer and a pre-trained NER)
People (using a pre-trained NER)
Areas (using a gazetteer NER)
Markets (using a gazetteer NER)
For the gazetteer NER, we made use of two
taxonomies which were provided by the client, one
for areas (area > country, e.g. Asia >
Korea, South”) and another for markets (domain
> market, e.g. “Seagoing Transport > LNG
Tankers”).
5.1 Topic Exploration
We adopt and modify the event change detection
algorithm proposed by Liu et al. (2009) in order to
exploit how association rules between tags evolve
over time (identifying here trends as well as
unexpected new/perished/changed rules).
The example post in Table 3 contains 9 tags
([“areas”, “Asia > Russia”], [“areas”,
“Commonwealth of Independent States >
Ukraine”], [“markets”, “Offshore Oil &
Gas”], …) grouped into 4 features (“areas”,
“markets”, “orgs”, “people”).
Table 4: The top organisations which are co-mentioned
with Norway in the data set.
Arti-
cles
Quarter
occurrences
Feature Co-occurring
organisation
89
|++++++++|
[“orgs”, “Hyundai”]
57
|++++++++|
[“orgs”, “Daewoo”]
56
|++++++++|
[“orgs”, “Samsung”]
34
|++++++++|
[“orgs”, “Rolls-Royce”]
25
|++++++++|
[“orgs”, “Bergen Group”]
The next step is what we call tag promotions, a
process which consolidates the tags with the same
meaning into one. Example promotions include
acronyms (OSE becoming Oslo Stock Exchange) or
named entities identified by the classifier being
“promoted” to the named entity specified in the
taxonomy (Hyundai Heavy Industries becoming
Hyundai).
As part of topic exploration we first identify the
top tags for each feature. Table 4 shows an example.
For example, Table 4 lists the top organisations which
are co-mentioned with Norway:
At the beginning of each line in Table 4 is the total
number of articles tagged with both Norway and that
specific organisation, as well as a list of occurrences,
e.g. |+++ ++++|. In this example, an occurrence
was found in each of the quarters except Q4 2012;
there are 8 quarters for 2012-2013 period, and each +
signifies that there was at least one occurrence for that
quarter.
Table 5: Two examples of association rules in the data set.
Confi-
dence
Occurrences Rule
0.84 |++++++++| [“markets”, “Seagoing
Transport > LNG Tanker”]
[“areas”, “Asia”]
0.73 |++++++++| [“markets”, “Seagoing
Transport > LNG Tanker”]
[“areas”, “Asia”] [“areas”,
“Asia > Korea, South”]
The second step is to divide all articles into
quarters (3 calendar months periods) and generate
rules using the association rule learning technique for
each of the quarters. To this extent we use a standard
Apriori algorithm for sparse datasets (Agrawal and
Srikant, 1994), which despite its simplicity is one of
CIRA: A Competitive Intelligence Reference Architecture for Dynamic Solutions
255
the best algorithms for association rule learning (Hipp
et al., 2000). The output of the algorithm are rules in
the form as shown in Table 5.
The first rule means that 84% (the confidence) of
all articles tagged with LNG Tanker (LNG stands for
liquified natural gas) will also be tagged with Asia
and that 73% of all articles tagged with LNG Tanker
and Asia are also tagged with South Korea. These two
rules seems to suggest that South Korea is a leading
authority in the LNG market, a fact which was later
confirmed to us by the client.
However, the association rule learning is going to
generate a lot of such rules (in our experiments a
couple hundred per quarter), making it complicated to
analyse them all and spot trends or changes in the
marketplace. The final step is the event change
detection algorithm which compares the rules mined
from two successive quarters in order to identify new,
perished or growing trends as well as unexpected
changes. For each of these changes, Liu et al. (2009)
propose a way to calculate the degree of change (also
marked as deg) Below we present each type of
changes with examples.
1. Emerging: Emerging rules, as shown in Table 6,
are the ones that have been found also in the previous
quarter and are seeing an increase in support in
current quarter (we use a threshold of 20%, i.e. a ratio
between the two values of 1.2 or larger).
Table 6: Rules for query “emerging 2013 Q3 => 2013 Q4”.
Change Rule
+1.05 [“areas”, “Asia > Russia”]
[“areas”, “Arctic Region”]
+1.05 [“areas”, “Arctic Region”]
[“areas”, “Asia > Russia”]
+0.78 [“areas”, “Asia > Russia”]
[“markets”, “Offshore Oil & Gas”]
2. Added: Added rules, as shown in Table 7, are rules
that have been found in this quarter but were not
found in the previous one.
Table 7: Rule for query “added 2012 Q4 => 2013 Q1
(query: LNG Tanker)”.
Change Rule
+0.20 [“markets”, “Seagoing Transport > LNG
Tanker”] [“areas”, “Asia > Japan”]
[“areas”, “Asia > Korea, South”]
Table 8: Perished rule for query “perished 2012 Q4 => 2013
Q1 (query: Shell)”.
Change Rule
+0.21 [“markets”, “Offshore Oil & Gas”] [“orgs”,
“Shell”] [“areas”, “Asia > Korea , South”]
3. Perished: Perished rules, as shown in Table 8, are
the ones that have been found in previous quarters,
but not in the current one.
4. Consequent Change: Consequent change rules, as
shown in Table 9, are unexpected changes in the
consequent part of a rule. The rule found in the
previous quarter is not found in the current one, but
instead there is a rule with a very similar conditional
part and a different consequent part.
Table 9: Consequent change rule for query “consequent
change 2013 Q1 => 2013 Q2”.
Change Rule
+1.05 [“areas”, “Europe > Norway”] [“areas”,
“Asia > China”] [“areas”, “Europe > Nor-
way”] [“areas”, “Asia > Korea , South”]
5. Condition Change: Condition change rules, as
shown in Table 10, are unexpected changes in the
condition part of a rule. They operate similarly to the
consequent changes.
Table 10: Condition change rule for query “condition
change 2012 Q4 => 2013 Q1”.
Change Rule
+1.01 [“markets”, “Ship Repair”] [“areas”, “Asia
> China”] [“markets”, “Seagoing
Transport > Container Vessel”] [“areas”,
“Asia > China”]
Finally, we classify the most popular rules by
averaging their confidence across quarters in Table
11. This shows the most important trends which have
been happening for the entire period of two years. For
example the most prominent trends identified with the
entire dataset suggest Hong Kong’s interest in search
and rescue vessel markets as well as Daewoo and
Hyundai doing business together in South Korea.
5.2 Client Feedback
Due to KDIR page constraints we refer to Cepoi
(2014) for the in-depth evaluation of our prototype.
6 DISCUSSION
During the research process we discovered many of
its modules to be research topics in their own right.
To cater for this variability we limited ourselves to a
higher level architecture which focuses more on the
interaction and requirements of the analysis modules
rather than their implementation details.
KDIR 2015 - 7th International Conference on Knowledge Discovery and Information Retrieval
256
Table 11: The Top-3 association rules indicate the most important trends during the two year-period.
Confidence Occurrences Rule
1.0 |++++++++| [“areas”, “Southeast Asia > Hong Kong ( SAR)”]
[“markets”, “Environmental Safety & Control > Search and Rescue Vessel”]
0.994 |++++++++| [“areas”, “Southeast Asia > Hong Kong ( SAR)”]
[“markets”, “Defence & Security > Search and Rescue Vessel”]
0.946 |++++++++| [“orgs”, “Daewoo”] [“orgs”, “Hyundai”] [“areas”, “Asia > Korea , South”]
We argue that our reference architecture is more
flexible than the framework proposed by Zhao and Jin
(2011), which assumes a CI solution only focusing on
basic rule-based intelligence generation, while
catering equally well for that scenario. It is also more
descriptive than the architectures from Ziegler (2012)
or Dai (2013), which specify little more than the
possible analysis modules.
The architecture has been validated both by industry
experts and by being instantiated in a prototype,
which delivered results evaluated by the customer to
be accurate. We believe this research will prove
useful for future implementation projects.
REFERENCES
Agrawal, R and R Srikant (1994). Fast algorithms for
mining association rules. VLDB, 487-499, Santiago.
Bass, L. et al. (2012). Software architecture in practice.
Addison-Wesley.
Bernhardt, D. (1994). ‘I want it fast, factual, actionable’—
tailoring competitive intelligence to executives’ needs.
Long Range Planning, 27(1), 12–24.
Bose, R. (2008). Competitive intelligence process and tools
for intelligence analysis. Industrial Management &
Data Systems 108(4), 510–528.
Cepoi, A. (2014). A Reference Architecture for a Dynamic
Competitive Intelligence Solution. MSc thesis, Utrecht
Univ. http://dspace.library.uu.nl/handle/1874/298561.
Chen, H. et al. (2002). CI Spider: a tool for competitive
intelligence on the Web. Decision Support Systems
34(1), 1–17.
Cobb, P (2003). Competitive Intelligence through Data
Mining. Journal of competitive intelligence and
management 1(3), 80–89.
Dai, Y. (2013). Designing Text Mining-Based Competitive
Intelligence Systems. Doctoral dissertation, UEF.
Fan, W. et al. (2006a). An integrated two-stage model for
intelligent information routing. Decision Support
Systems 42(1), 362–374.
Fan, W. et al. (2006b). Tapping the power of text mining.
Communications of the ACM 49(9), 76–82.
Hipp, J. et al. (2000). Algorithms for association rule
mining — a general survey and comparison. ACM
SIGKDD Explorations Newsletter 2(1), 58–64.
Hu, M. and Liu, B. (2004). Mining and summarizing
customer reviews. 10
th
ACM SIGKDD international
conference on Knowledge discovery and data mining.
Liu, D. et al. (2009). Mining the change of event trends for
decision support in environmental scanning. Expert
Systems with Applications, 36(2), 972–984.
Mikroyannidis, A. et al. (2006). PARMENIDES: towards
business intelligence discovery from web data, Int.
Conference on Web Intelligence, 1057–1060.
Nadeau, D. and Sekine, S. (2007). A survey of named entity
recognition and classification. Lingvisticae
Investigationes 30(1), 3–26.
Oder, N. (2001). The Competitive Intelligence Opportunity,
1–3.
Otten, S. and Spruit, M. (2011). Linguistic engineering and
its applicability to business intelligence: towards an
integrated framework. Int. Conf. on Knowledge
Discovery and Information Retrieval, Paris, 460–464.
Prescott, J. (1995). The evolution of competitive
intelligence. International Review of Strategic
Management 6, 71–90.
Rao, R (2003). From unstructured data to actionable
intelligence. IT Professional 5(6), 29–35.
Safarnia, H. et al. (2011). Review of Competitive
Intelligence & Competitive Advantage in the Industrial
Estates Companies in the Kerman City. International
Business and Management 2(2), 47–61.
Spruit, M., and Vlug, B. (2015). Effective and Efficient
Classification of Topically-Enriched Domain-Specific
Text Snippets. International Journal of Strategic
Decision Sciences 6(3), 1–17.
Teo, T. S. and W. Y. Choo (2001). Assessing the impact of
using the Internet for competitive intelligence.
Information & management 39(1), 67–83.
Wei, C.-P. and Y.-H. Lee (2004). Event detection from
online news documents for supporting environmental
scanning. Decision Support Systems 36(4), 385–401.
Xu, K et al. (2011). Mining comparative opinions from
customer reviews for Competitive Intelligence.
Decision Support Systems 50(4), 743–754.
Zanasi, A. (2001). Competitive intelligence through data
mining public sources. Competitive Intelligence Review
9(1), 44–54.
Zhai, Y. and B. Liu (2005). Extracting Web Data Using
Instance-Based Learning. Web Information Systems
Engineering–WISE 2005, 318–331.
Zhao, J. and P. Jin (2010). Conceptual Modeling for
Competitive Intelligence Hiding in the Internet. Journal
of Software 5(4).
CIRA: A Competitive Intelligence Reference Architecture for Dynamic Solutions
257
Zhao, J. and P. Jin (2011). Extraction and Credibility
Evaluation of Web-based Competitive Intelligence.
Journal of Software 6(8), 1513–1520.
Ziegler, C.-N. (2012). Competitive Intelligence Capturing
Systems. Mining for Strategic Competitive Intelligence,
51–62.
KDIR 2015 - 7th International Conference on Knowledge Discovery and Information Retrieval
258