An Ontology-based Methodology for Reusing Data Cleaning
Knowledge
Ricardo Almeida
1
, Paulo Maio
1,2
, Paulo Oliveira
1,2
and João Barroso
3
1
ISEP-IPP – School of Engineering of Polytechnic of Porto, 431 R. Dr. Bernardino de Almeida, Porto, Portugal
2
GECAD – Research Group on Intelligent Engineering and Computing for Advanced Innovation and Development,
Porto, Portugal
3
UTAD – University of Trás-os-Montes and Alto Douro, Vila Real, Portugal
Keywords: Data Quality, Data Cleaning, Knowledge Reuse, Vocabulary, Ontologies.
Abstract: The organizations’ demand to integrate several heterogeneous data sources and an ever-increasing volume
of data is revealing the presence of quality problems in data. Currently, most of the data cleaning
approaches (for detection and correction of data quality problems) are tailored for data sources with the
same schema and sharing the same data model (e.g., relational model). On the other hand, these approaches
are highly dependent on a domain expert to specify the data cleaning operations. This paper extends a
previously proposed data cleaning methodology that reuses cleaning knowledge specified for other data
sources. The methodology is further detailed/refined by specifying the requirements that a data cleaning
operations vocabulary must satisfy. Ontologies in RDF/OWL are proposed as the data model for an abstract
representation of the data schemas, no matter which data model is used (e.g., relational; graph). Existing
approaches, methods and techniques that support the implementation of the proposed methodology, in
general, and specifically of the data cleaning operations vocabulary are also presented and discussed in this
paper.
1 INTRODUCTION
Globalization has resulted in a high number of
acquisitions, partnerships and/or fusions among
organizations worldwide. This has forced some
organizations to change their working methods and
business models. On the other hand, globalization
has also gave rise to technological advances, namely
in the way organizations and people communicate
with each other.
Information systems of the organizations are
being constantly challenged to adapt and to integrate
several and heterogeneous data sources. The
heterogeneity of the data sources mainly relies on
two issues: (i) the underlying data model (e.g.,
relational data model (Codd, 1970); object-oriented
(Booch, 1993); document-oriented (Han et al.,
2011); triples/graphs (Brickley and Guha, 2014));
and, (ii) the adopted schema which corresponds to a
conceptualization of a given domain/application and,
therefore, may differ on terminology, semantics and
granularity.
In this context of change, data of a single data
source is often: (i) collected under different
circumstances (e.g., application/device used to
collect the data; the applied business rules); and/or,
(ii) the result of (one or more) data integration
processes. Both situations can be the cause of quality
problems in the data. In the scope of this paper, Data
Quality Problems (DQPs) are problems that exist at
data/instance level, such as: missing values in
mandatory attributes; domain violations; uniqueness
violations; business rules violations; existence of
duplicates (equal; approximate; or inconsistent
(Oliveira et al., 2005a; 2005b)). Data cleaning is a
technique (or a process) for detection and correction
of DQPs (Milano et al., 2005), which cannot be fully
automatic, since it requires the intervention of an
expert (Dasu et al., 2003) for specifying the
detection and correction operations to be executed.
After analysing the extensive literature on this
subject (Fürber and Hepp, 2011; Knuth and Sack,
2014; Oliveira et al., 2009; Weis and Manolescu,
2007), three main conclusions were achieved.
First, all data cleaning methodologies/tools
follow a similar process that is highly dependent on
202
Almeida, R., Maio, P., Oliveira, P. and Barroso, J..
An Ontology-based Methodology for Reusing Data Cleaning Knowledge.
In Proceedings of the 7th International Joint Conference on Knowledge Discovery, Knowledge Engineering and Knowledge Management (IC3K 2015) - Volume 2: KEOD, pages 202-211
ISBN: 978-989-758-158-8
Copyright
c
2015 by SCITEPRESS Science and Technology Publications, Lda. All rights reserved
the domain expert and rely on a large number of
detection and correction operations manually
specified. Usually, the process is made up of the
following steps: (i) ask the expert to specify the
detection operations; (ii) run the specified detection
operations; (iii) ask the expert to specify the
correction operations to be carried on the data to
solve the identified problems; and, (iv) run the
specified correction operations to clean the data.
Second, most of the existing methodologies/tools
are specific for a given data model (e.g., relational
databases) and, therefore, exploit the particularities
of that data model, preventing their applicability on
data sources with another data model (Almeida et
al., 2012). Even when the data model is the same,
usually there are differences between the schemas of
two data sources representing the same application
domain. It is not possible to apply the same set of
cleaning operations in two data sources if their
schemas are different. Thus, these approaches are
only suitable for scenarios were all data sources
share, the same data model and data schema.
Third, despite some of the analysed
methodologies/tools are targeted to a given
application domain (e.g., health), it has been
recognized that there are a significant amount of
DQPs and data cleaning operations that are generic
enough to be applied on different data sources (most
certainly with different schemas) from distinct
application domains (e.g., detection/correction of
DQPs in e-mail attributes; detection/correction of
DQPs in zip codes).
Nowadays, the concerns about the quality of data
and DQPs are especially important, because the
amount of generated and collected data has
exponentially increased, as exposed by advents such
as the Internet of Things (IoT) (Atzori et al., 2010),
and Big Data (Hashem et al., 2015; Snijders et al.,
2012). It is important to keep in mind that data by
themselves are not valuable. The value is in the
analysis done on the data and how the data are
turned into information and, eventually, into
knowledge. However, if the data is affected by
quality problems, the quality of the analysis will also
reflect that. This is known as the GIGO (garbage in,
garbage out) principle.
Previously, we have proposed a novel and
generic data cleaning methodology that intends to
assist the domain expert in the specification of the
cleaning operations (Almeida et al., 2015). The
methodology reuses cleaning knowledge previously
specified for other data sources, even if those
sources have different data models and/or schemas.
This paper details the methodology further by: (i)
specifying the requirements that a Data Cleaning
Operations Vocabulary (DCOV) must satisfy; (ii)
proposing the use of ontologies in RDF/OWL as a
data model for an abstract representation of any data
schema, no matter the data model in which it is
based (e.g., relational; graph); and, (iii) analysing the
literature in order to identify approaches, methods,
and techniques that support/facilitate the
implementation of the proposed methodology as a
whole and, specifically, of the DCOV.
The paper is organized as follows. Section 2
briefly describes and exemplifies the data cleaning
methodology (Almeida et al., 2015). In Section 3,
the requirements that a Data Cleaning Operations
Vocabulary (DCOV) must satisfy are described in
detail. The DQM ontology (Fürber and Hepp, 2011),
seen as the available vocabulary closest to cover
most of the DCOV requirements, is presented in
Section 4. Section 5 provides a brief description
about issues regarding the implementation of the
mapping, transformation and data cleaning
operations rewriting processes of the Bridge Layer
considered in the methodology. At last, in Section 6,
conclusions are presented as well as future work
directions.
2 DATA CLEANING
METHODOLOGY
The Data Cleaning Methodology proposed in
(Almeida et al., 2015) relies and promotes the
following principles: (i) the specification of Data
Cleaning Operations (DCOs) for a given data source
(say DS
1
) should be carried on by a domain expert
through an application operating as much as possible
closer to the human conceptual level and (ii) to
better assist the domain expert it is able to take
advantage of data cleaning knowledge (including
DCOs) specified previously on the context of
another data source (say DS
2
) whose domain
partially overlaps with DS
1
domain, even when DS
1
and DS
2
have a different data schema and/or model.
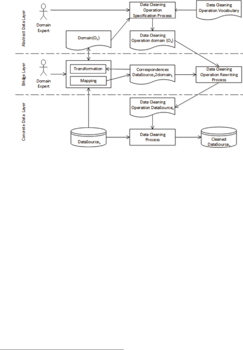
In the following, this methodology (depicted in
Figure 1) is briefly described and complemented
with a running example based on the scenario
introduced in Example 1.
Example 1 (Scenario). Consider the scenario where
an organization (say Org1) in result of an on-going
business integration process ends up with three
distinct databases (say DB
1
, DB
2
and DB
3
) about
An Ontology-based Methodology for Reusing Data Cleaning Knowledge
203
Figure 1: Graphical representation of the adopted Data Cleaning Methodology.
respectively a graph-oriented and document-oriented
NoSQL databases having different schemas. Yet, it
was perceived that all databases have several DQPs
that need to be fixed.
The Concrete Data Layer (CDL) comprehends a
specific automatic Data Cleaning Process (DCP) that
is able to interpret and execute a set of DCOs
specified according to (i) the DCP’ requirements
(e.g. required DCOs’ specification language) and to
(ii) the particularities (e.g. schema and model) of the
data source to be clean. The result is a cleaned data
source that is a changed copy of the original data
source, so that the detected data quality problems are
solved (cf. Example 2). However, the domain expert
only specifies DCOs at the Abstract Data Layer
(ADL) supported by a Data Cleaning Operations
Specification Process (DCOSP).
Example 2 (Concrete Data Layer). From the
provided scenario description, one can say that Org1
has three concrete data sources to be clean: DB
1
,
DB
2
and DB
3
. Yet, consider that Org1 has three
distinct DCPs (say DCP
1
, DCP
2
and DCP
3
). DCP
1
requires DCOs to be specified as SQL queries.
Conversely, DCP
2
requires DCOs to be specified as
SPARQL queries while DCP
3
requires queries
following a MongoDB
1
syntax.
1
https://www.mongodb.com
Besides the domain expert, the DCOSP requires
(i) a conceptualization of the domain of interest and
(ii) a Data Cleaning Operation Vocabulary (DCOV).
The vocabulary aims to univocally describe the
structure and semantics of (outputted) DCOs for any
domain of interest. Instead, the conceptualization
aims to capture and describe a domain of interest in
a more abstract and intuitive manner than concrete
data sources. Thus, the result of the DCOSP is a set
of DCOs specified at a conceptual level and,
therefore, independent of any concrete data source.
In this work, the team adopts OWL-DL
ontologies (McGuinness and Harmelen, 2004) to
capture either the vocabulary and the domain
conceptualization as ontologies are seen as the best
answer for the demand of having intelligent systems
operating closer to the human conceptual level
(Obrst et al., 2003) and they may vary in different
levels of expressiveness (e.g. ALC vs. SHOIN).
Moreover, on section 4 the team proposes and
describes a vocabulary fulfilling all the methodology
requirements (cf. section 3).
The Bridge Layer (BL) enables the
interoperability between the concrete and the
abstract data layers through a set of semi-automatic
processes that are able:
To Generate a domain conceptualization from a
given concrete data source (cf. Example 3);
KEOD 2015 - 7th International Conference on Knowledge Engineering and Ontology Development
204
Example 3 (Conceptualization). Consider that
instead of adopting an existing domain
conceptualization of customers and purchased
products, Org1 decides to adopt its own
conceptualization grounded on the schema of DB
1
since it is seen as the most appropriate (or complete)
comparatively to DB
2
and DB
3
. Therefore, no
difference regarding terminology, semantics and
granularity would exist between DB
1
and O
D
. Details
on how this can be done are provided in section 5.
To generate a set of correspondences between
entities of a concrete data source and the entities
of domain conceptualization (cf. Example 4);
Example 4 (Generating Correspondences). In our
scenario, the Mapping process needs to generate
three sets of correspondences: one between DB
1
and
O
D
(say A
1D
); other between DB
2
and O
D
(say A
2D
);
and another between DB
3
and O
D
(say A
3D
). Details
on how this can be done are provided in section 5.
To exploit previously established
correspondences to rewrite the DCOs specified
by the domain expert at the ADL according to
the target concrete data source (cf. Example 5
and Example 6).
Example 5 (Defining DCOs). Consider that Org1
adopts the DCOV described in this work (say
DCOV
Org1
) such that it describes (structurally and
semantically) all DCOs (say DCO
OD
) defined at the
ADL by the domain expert with the support of a
given DCOSP over O
D
.
Example 6 (Rewriting DCOs). At the BL, is
responsibility of the rewriting process (DCORP) to
translate DCO
OD
previously specified in order to be
correctly interpreted and executed by DCP
1
, DCP
2
and DCP
3
. For that, it takes as input the pair
<DCO
OD
, A
1D
> (or <DCO
OD
, A
2D
> or <DCO
OD
,
A
3D
>) and outputs DCO
1
(or DCO
2
or DCO
3
respectively) as being the DCOs to be executed on
DB
1
(or DB
2
or DB
3
respectively) by DCP
1
(or DCP
2
or DCP
3
).
At last, it is worth noticing that (i) establishing
correspondences between a concrete data source and
a domain conceptualization and (ii) rewriting
conceptual DCOs to concrete DCOs are two
mandatory tasks. On the other hand, the task of
generating a domain conceptualization it is only
necessary in scenarios where there is not an
(available) domain conceptualization.
3 REQUIREMENTS FOR THE
DATA CLEANING OPERATION
VOCABULARY
This section describes the envisioned requirements
that a given Data Cleaning Operation Vocabulary
(DCOV) must satisfy. Such requirements are
specified via a use case model and a set of
competency questions. Further, in section 4, an
existing ontology is described and analysed
regarding the specified requirements.
3.1 Use Case Model
The DCOV is an artefact used by a DCOSP to
support the specification of DCOs, namely its
structure and semantics, which in turn are further
rewritten by a DCORP in order to be executed.
Considering this, both the DCOSP and the DCORP
have influenced the derived use case model depicted
in Figure 2, which is exclusively focused on
Detection DCOs (i.e. Correction DCOs were not
considered so far).
Figure 2: Partial Use Case Diagram.
From the depicted use case model, it is perceived
that the actor “domain expert” suggested in the
methodology is specialised in two distinct actors:
Business Expert: corresponds to a person that has
a widely and deeply knowledge about the
domain of interest in hands (e.g. customers and
purchased products) and, therefore, (s)he is
aware of which detection DCOs must hold.
However, (s)he lacks some specific Information
Technology (IT) knowledge (e.g. the ability to
specify a regular expression or a functional
dependency between attributes) that might be
need for the specification of some kind of DCOs;
IT Expert: corresponds to a person that has some
knowledge regarding the domain of interest in
hands, typically less than the one that the
Business Expert has, but having all the necessary
An Ontology-based Methodology for Reusing Data Cleaning Knowledge
205
IT knowledge for a complete DCOs
specification.
In the following, each identified use case is briefly
described.
UC1 - To Specify a Detection DCO: the domain
expert is somehow browsing the data elements (e.g.
concepts and properties) of the domain of interest
and aims to specify a detection DCO for a given (set
of) data element(s). The system supports the user by
presenting the supported kinds of DCOs and asks for
selecting one. Further, the user is guided (e.g.
through a wizard) to enter/identify the information
required to properly instantiate the selected kind of
DCO (distinct kinds of DCO have different
information demands). Additionally, information
regarding the provenance or the context on which
such DCO is applicable might be collected. Besides,
the system must handle underspecified DCOs (i.e.
DCOs having missing information).
UC2 - To Consult Detection DCOs: the domain
expert aims to know and analyse the DCOs that were
previously specified. The system must provide the
ability to list all the existing DCOs and support
filtering that list by multiple criteria such as (i) the
ones that apply on a given data element; (ii) the ones
that are of a given kind; (iii) the ones that are
underspecified.
UC3 - To Complete a Detection DCO: the IT
expert aims to complete the specification of a
previously selected DCO that is underspecified. For
that, the system might provide the already specified
information and ask for the missing one (e.g. to
detect misspelling errors the user must select the
dictionary that should be used).
3.2 Competency Questions
Based on the use case model and on a literature
analysis of typical data quality problems, the DCOV
must also satisfy the requirements arising from the
following competency questions:
CQ 1: Which kind of data cleaning operations can
be specified?
CQ 2: Which information needs to be collected in
order to instantiate properly a given data cleaning
operation, namely a detection DCO?
CQ 3: Which kind of information is used to
instantiate a detection DCO?
CQ 4: Which DCOs are underspecified, i.e. DCOs
having missing information?
CQ 5: Which detection DCOs apply on instances of
class C or values of property P?
CQ 6: Which DCOs were created by Person X?
3.3 Summary
In summary, the DCOV should provide a mean such
that a given DCOSP is able to know (i) the different
kinds of Detection DCOs that are possible to
instantiate; (ii) the variety of information that is
required to instantiate a given kind of Detection
DCO; (iii) the specified Detection DCOs and its
status (e.g. underspecified); (iv) the provenance or
context on which a DCO is applicable. On the other
hand, the DCOV should provide a mean such that a
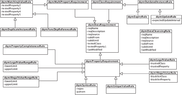
Figure 3: Partial UML representation of the DQM Ontology.
KEOD 2015 - 7th International Conference on Knowledge Engineering and Ontology Development
206
given DCORP has proper meta-data regarding the
information collected during the instantiation of a
DCO in order to determine the conditions under
which a DCO is rewritable according to the terms of
the target data cleaning process.
4 ADOPTING A DATA CLEANING
OPERATION VOCABULARY
After an extensive literature review, to the best of
our knowledge, the DQM ontology (Fürber and
Hepp, 2011) is seen as the available vocabulary that
is closest to cover most of the DCOV’ requirements
identified previously (cf. section 3). Thus, in the
following, the main elements (classes and
properties) of the DQM ontology are introduced (cf.
section 4.1) and discussed in light of such
requirements (cf. section 4.2). Some complementary
examples are provided considering the domain
conceptualization introduced in Example 7.
Example 7 (Customer Conceptualization).
Consider that O
D
of Org1 comprehends a class
customer (
ex:Customer) and properties for
capturing customers’ name, address, tax number, the
maximum discount allowed (in percentage) and the
last time that customer information was updated
(
ex:name, ex:address, ex:taxNumber, ex:
maxDiscount
and ex:lastUpdate respectively).
4.1 DQM Ontology
The DQM ontology was designed to represent
knowledge regarding data quality monitoring, data
quality assessment and data cleaning operations in
RDF/OWL. However, in the context of this work,
the DQM ontology (partially depicted in Figure 3) is
described and analyzed regarding the representation
of DCOs only.
As previously introduced, data cleaning
operations are commonly distinguished between the
ones focused on detecting that some kind of quality
problem holds (called detection DCOs) and the ones
focused on resolving the detected quality problems
(called correction DCOs). The DQM ontology
makes this distinction through two main classes:
dqm:DataRequirement (as it is online available
2
or as originally published
dqm:DataQualityRule)
and
dqm:DataCleansingRule respectively. Each
kind of DCO is captured as being a sub-class of one
of these two classes, depending on its nature (i.e.
2
http://semwebquality.org/dqm-vocabulary/v1/dqm
detection or correction). Although, a given sub-class
(e.g.
dqm:PropertyRequirement) may represent
a kind of DCO that is not worth of being instantiated
since its purpose is serving as a logical arrangement
which may capture a set of characteristics shared by
its direct sub-classes. Given this, and seeing the
hierarchy of classes as a tree, just the leaves classes
(e.g.
dqm:UniqueValueRule) capture a kind of
DCO that worth of being instantiated. Currently,
detection DCOs are organized in three distinct
logical categories:
dqm:PropertyRequirement,
dqm:MultiPropertyRequirement
and dqm:
ClassRequirement.
The
dqm:PropertyRequirement represents
DCOs acting on a single property (
dqm:tested
Property1) of a given class (dqm:testedClass)
as shown in Example 8 and Example 9. Such DCOs
intend, for example, to check which instances of the
given class do not have specified a value for such
property (
dqm:PropertyCompletenessRule), or,
instead, if the property value is valid. The validity of
a value may be expressed using three alternative
perspectives: (i) by specifying a legal range of
values (
dqm:LegalValueRangeRule for numeric
values in a given interval or
dqm:LegalValueRule
for finite enumerated values); (ii) by specifying an
illegal range of values (respectively
dqm:
IllegalValueRangeRule or dqm:Illegal
ValueRule
); and (iii) by checking if the property
value meets a given syntax (
dqm:SyntaxRule)
expressed, for instance, as a regular expression. At
last, it can be verified if all values of the given
property are unique (
dqm:UniqueValueRule).
Example 8 (PropertyCompletenessRule). Taking
into consideration the known O
D
of Org1 and using
the DQM ontology as DCOV, one could define a
DCO to check if there is any customer whose tax
number is unknown. For this, the following
detection DCO could be specified as follows (using
Turtle syntax):
[] a dqm:PropertyCompletenessRule;
dqm:testedClass ex:Customer;
dqm:testedProperty1 ex:taxNumber.
Example 1 (LegalValueRangeRule). Consider that
Org1 establish that the maximum discount that any
customer might have is 20%. To check if there is
any customer currently having a discount higher
than 20%, one could define the following DCO:
[] a dqm:LegalValueRangeRule;
dqm:testedClass ex:Customer;
dqm:testedProperty1 ex:maxDiscount;
dqm:upperLimit “20%”.
An Ontology-based Methodology for Reusing Data Cleaning Knowledge
207
The
dqm:MultiPropertyRequirement
represents
DCOs acting on at least two properties
(
dqm:testedProperty1
to
dqm:tested
PropertyN
) of a given class (
dqm:testedClass
)
as shown in Example 10. Such DCOs intend, for
instance, to check the existence of duplicated
instances (
dqm:DuplicateInstanceRule
) or to
validate functional dependencies between properties
(
dqm:FuncDepReferenceRule
);
Example 10 (DuplicateInstanceRule). Consider
that Org1 aims to check the existence of duplicated
customers based on the customers’ name and
address. Thus, one could define the following DCO:
[] a dqm:DuplicateInstanceRule;
dqm:testedClass ex:Customer;
dqm:testedProperty1 ex:name;
dqm:testedProperty2 ex:address.
The
dqm:ClassRequirement
represents DCOs
acting on the instances of a given class as a whole
(cf. Example 11) in order to detect the existence of
instances of such class whose expiration date is
overcome (
dqm:ExpiryRule
) or whose last update
is too old and, therefore, needs to be updated
(
dqm:UpdateRule
).
Example 11 (UpdateRule). Consider that Org1
defines that customers information should be
updated in a max interval of four years (i.e. 1641
days). Thus, one could define the following DCO:
[] a dqm:UpdateRule;
dqm:testedClass ex:Customer;
dqm:testedProperty1 ex:lastUpdate;
dqm:expectedUpdateInterval “1461”.
In addition, every DCO may also have a set of
complementary information such as: (i) a name and
a description (respectively
dqm:reqName
and
dqm:reqDescription
); (ii) a temporal definition
of the DCO validity through the
dqm:validUntil
and/or
dqm:validFrom
properties; (iii) last time the
DCO was revised (
dqm:lastModified
); and (iv)
to keep track of the information source affording
such DCO (
dqm:reqSource
). Besides, it is
suggested to combine the DQM ontology with well-
known vocabularies (e.g. Dublin Core Metadata
3
) to
identify who is the DCO creator (
dc:creator
).
4.2 Improving DQM Ontology
According to authors of the DQM ontology, due to
3
http://www.dublincore.org/2010/10/11/dcelements.rdf
its early stage of development, it may have some
important elements missing. Besides, it is also
necessary to realize (i) which of the identified
requirements are already satisfied and how; and (ii)
which requirements still need to be satisfied and,
therefore, demanding that the DQM ontology is
improved and/or extended.
The hierarchy of sub-classes of class
dqm:Data
Requirement
and
dqm:DataCleansingRule
captures the kind of data cleaning operations that
can be specified (CQ 1) and allows them to be
somehow grouped according to a logical
perspective. Yet, accommodation of other (and
probably more complex) kind of DCOs is possible
by adding new sub-classes and new properties (cf.
Example 12).
Example 12 (Extending DQM Ontology). One
may require that the values of properties capturing
textual descriptions are written in accordance to a
particular natural language. Such kind of detection
DCO is not supported yet. To support that, a new
class (e.g.
new:SpellerSyntaxRule
) would be
added as depicted in figure 4.
In this respect, (the usage of) some properties may
also need to be slightly changed in order to allow a
better categorization and/or description of its values
since such information may be important for the
purpose of rewriting a DCO (cf. Example 13).
Figure 4: Extending partially the DQM Ontology.
Example 13 (Refining DQM Ontology). Currently,
the range of acceptable values for the dqm:regex
property is a string representing a regular
expression. This does not allow capturing the
compliance
4
in which regular expressions are
specified. To support this, DQM Ontology could be
refined as depicted in Figure 4.
By following and generalizing the approach taken in
Example 12 and Example 13 one would also
4
ISO/IEC/IEEE 9945:2009.
KEOD 2015 - 7th International Conference on Knowledge Engineering and Ontology Development
208
explicitly identify additional kind of information
(CQ 3) that play a concrete role in the DCO
specification (e.g. new:SpellerChecker).
Information regarding a given instance of a DCO
is collected by means of a diverse set of available
properties (e.g.
dqm:testedClass, dqm:tested
Property1, dqm:reqDescription, dqm:req
Name). Still, no means is provided to identify which
information is mandatory and which is optional.
However, a mechanism for doing that would foster
the verification of if a given DCO instance is
properly instantiated (CQ 2) or, instead, it is an
underspecified instance (CQ 4). Regarding this
issue, it is envisaged to combine the DQM ontology
with an external vocabulary enabling such features.
Finally, it is worth noticing that questions similar
to CQ 5 and CQ 6 are answered by means of simple
SPARQL queries as the one shown in Example 14.
Example 14 (SPARQL Query). In order to know
which detection DCOs created by “Jim Jam” apply
on class
ex:Customer, one could executed the
following SPARQL query:
select ?dco where {
?dco a dqm:DataRequirement;
dqm:testedClass ex:Customer;
dc:creator “Jim Jam”. }
5 BRIDGING CONCRETE AND
ABSTRACT DATA LAYERS
This methodology also relies on the ability to
successfully interoperate between the so-called
Concrete Data Layer and the Abstract Data Layer.
Thus, this section provides a brief description about
issues regarding the implementation of the Mapping,
Transformation and DCO rewriting processes of the
Bridge Layer.
The Mapping process aims to establish, at the
conceptual level, a set of correspondences between a
concrete and an abstract data source. As proposed in
this work, the abstract data source corresponds to a
RDF/OWL ontology about the domain of interest in
hands. However, the concrete data source may be
any kind of repository (e.g. relational databases,
NoSQL databases). Given this, in order to facilitate
the process of establishing correspondences it is
envisioned an a priori task responsible for
translating in a direct way the schema of the
concrete data source to a RDF/OWL ontology.
Regarding this task, for relational databases it can be
used the Direct Mapping approach (Arenas et al.,
2012) or, alternatively, the R2RML (Das et al.,
2012) approach. Both are a W3C recommendation
for mapping relational databases to ontologies. For
non-relational databases the adoption of existing
similar approaches/tools is envisioned. Ultimately, if
those approaches/tools do not exist, a two-steps
approach might be adopted. First, from the non-
relational model (e.g., object-oriented) to the
relational model (e.g. through an ORM tool) and,
further, from the relational model to the ontological
model as previously described. After having the
schema of the concrete data source represented in a
RDF/OWL ontology several semi-automatic
techniques from the schema matching (Bellahsene et
al., 2011) and ontology-matching (Otero-Cerdeira et
al., 2015) domains can be applied to discover and/or
suggest the required correspondences.
Example 15 (Correspondences). As a result of the
mapping process, one could establish the following
equivalence correspondences between O
D
and DB
1
,
O
D
and DB
2
, O
D
and DB
3
): <ex: Customer,
DB
1
:Customer>, <ex:Customer, DB
2
:Buyer>
and
<ex:Customer, DB
3
: Account>.
The Transformation process exploits the
correspondences established by the Mapping process
in order to transform (if necessary) the data (at the
extensional level) of a concrete data source (e.g.
DB
1
, DB
2
, DB
3
) into data (i.e. instances) of the
abstract data source (e.g. O
D
). This process may rely,
for instance, in the SPARQL-RW approach (Makris
et al., 2012) or in the SBO approach (Maedche et al.,
2002).
The DCO rewriting process also exploits the
correspondences established by the Mapping process
to rewrite the DCOs specified for a given
domain/application (e.g. O
D
) at the abstract data
layer according to the target data source (e.g. DB
1
,
DB
2
, DB
3
). Example 16, Example 17 and Example
18 demonstrates the intended feature.
Example 16 (Rewriting a DCO to a SQL Query).
Considering the equivalence correspondences
<ex:maxDiscount, DB
1
:DiscMax> and <ex:
Customer, DB
1
:Customer>, DCP
1
could rewrite
the DCO specified in Example 9 to a SQL query as
follows:
Select * From DB
1
:Customer
where DB
1
:DiscMax > 20%
Example 17 (Rewriting a DCO to a SPARQL
Query). Considering the equivalence
correspondences
<ex:maxDiscount, DB
2
:Max
DiscPerc>
and <ex:Customer, DB
2
:Buyer>,
An Ontology-based Methodology for Reusing Data Cleaning Knowledge
209
DCP
2
could rewrite the DCO specified in Example
1 to a SPARQL query as follows:
Select ?c where {
?c a DB
2
:Buyer;
?c DB
2
:MaxDiscPerc ?desc;
Filter (?desc > 20%)}
Example 18 (Rewriting a DCO to a MongoDB
Query). Considering the equivalence
correspondences
<ex:maxDiscount, DB
3
:Max
Discount> and <ex:Customer, DB
3
:Account>
DCP
3
could rewrite the DCO specified in Example
9 to a MongoDB query as follows:
Db.DB
3
:Account.find({
DB
3
:MaxDiscount:{$gt: 20%} });
Yet, it is worth to underline that besides the target
data source, the output of the rewriting process
depends on the data cleaning process that will
execute the specified DCO on the target data source.
As such, DCOs may be rewritten to SQL or
SPARQL or MongoDB queries (as exemplified) or
to any other syntax that is required (e.g. Rule
Interchange Format recommend by W3C).
6 CONCLUSIONS
We have proposed a generic methodology that aims
to isolate the specification of DCOs from the
particularities of (concrete) data sources (namely of
their model and/or schema) and, therefore, is
targeted for reusing DCOs on different and diverse
data sources. For this, the proposed methodology
relies on the ability:
To abstract the model and schemas of concrete
data sources into a conceptual level comprising
(i) a conceptualization of a domain of interested
(e.g. customers orders) for which the DCOs will
be specified and (ii) a vocabulary capturing
different types of DCO and representing their
structure and semantics in a way that is
independent of any domain of interest;
To rewrite DCOs specified for a particular
domain of interest and according to the
aforementioned vocabulary to be in accordance
with the model, schema and any other
requirements of a concrete data source.
Regarding the domain conceptualization and DCO
vocabulary, this paper proposes the adoption of
RDF/OWL ontologies because: (i) ontologies are
seen as the best answer for the demand for
intelligent systems that operate closer to the human
conceptual level (Obrst et al., 2003); and, (ii)
ontologies conceptualizations may vary in different
levels of expressiveness (e.g. ALC vs. SHOIN).
Yet, as discussed and exemplified in section 5,
these abilities are successfully accomplished through
the establishment of mappings between the
conceptual elements (e.g. ontological concepts) of
the conceptualization of the domain of interest and
the schema elements of a concrete data source (e.g.
tables of a relational database) and, therefore, giving
a semantic meaning to the schema elements. Based
on these mappings is then possible to instantiate the
DCOs previously specified at the conceptual level
and propose or suggest their execution to the domain
expert at the schema level of a concrete data source.
A key point of the proposed data cleaning
methodology is the need of a DCO Vocabulary
(DCOV). In this respect, this paper complements
and refines our previous work, first, by specifying
the requirements that the DCOV should satisfy (cf.
section 3) and, second, by analysing candidate
vocabularies on light of the defined requirements
(cf. section 4). The requirements were specified via
a use case model and a set of competency questions.
Having these requirements as basis, an extensive
literature review was made to identify possible
candidates vocabularies. Consequently, we found
that the DQM ontology (Fürber and Hepp, 2011)
was able to cover most of the DCOV requirements.
The main elements of the DQM ontology were
introduced and discussed in the paper at the light of
the requirements. The purpose was to demonstrate
the DQM ontology was suitable for our purpose.
Due to its early stage of development we have
concluded that some elements are missing in the
DQM ontology. However, we also have concluded
that, as shown in section 4, missing elements can
easily be added by extending the DQM ontology. As
so, this ontology was adopted as the DCOV to
support the conceptual specification of the DCOs.
As future work, we intend to devote our attention
to the correction DCOs, since we have been focused
on the detection DCOs. We also plan to
refine/specify further the bridging process between
the abstract and concrete data layers. We have
already started doing this work, as can be seen in
this paper (cf. Section 5). Currently, this
methodology is being implemented and tested in
some case studies using real-word data.
Despite the proposed methodology is targeted for
reusing DCOs, we recognized that some operations
may be too specific of a data source (e.g. detection
of syntax violations in the product codes of a
company) and, therefore, chances of being useful in
KEOD 2015 - 7th International Conference on Knowledge Engineering and Ontology Development
210
another data source are diminish, which can be seen
as a serious limitation. For this kind of DCOs, the
traditional approach (i.e. specifying DCOs at the
schema level of the concrete data source) is still the
best option. However, our practical experience of
dealing with different data sources from several
domains has allowed us to conclude that: (i) there is
much data cleaning knowledge which can be applied
to different data sources from the same domain (e.g.
detection of business rules violations); (ii) there is
data cleaning knowledge which is so general that
can even be applied to data sources of different
domains (e.g. detection of a syntax violation in an e-
mail address). Hence, the proposed methodology
intends to explore both realities and promote the
reuse of data cleaning knowledge.
ACKNOWLEDGEMENTS
This work is supported by FEDER Funds through
the “Programa Operacional Fatores de
Competitividade - COMPETE” program and by
National Funds through FCT “Fundação para a
Ciência e Tecnologia”.
REFERENCES
Almeida, R., Maio, P., Oliveira, P., João, B., 2015.
Towards Reusing Data Cleaning Knowledge, in: New
Contributions in Information Systems and
Technologies. Springer, pp. 143–150.
Almeida, R., Oliveira, P., Braga, L., Barroso, J., 2012.
Ontologies for Reusing Data Cleaning Knowledge, in:
Semantic Computing (ICSC), 2012 IEEE Sixth Int.
Conf. on. IEEE, pp. 238–241.
Arenas, M., Bertails, A., Prud’hommeaux, E., Sequeda, J.,
2012. A direct mapping of relational data to RDF.
Atzori, L., Iera, A., Morabito, G., 2010. The internet of
things: A survey. Computer networks 54, 2787–2805.
Bellahsene, Z., Bonifati, A., Rahm, E. (Eds.), 2011.
Schema Matching and Mapping. Springer Berlin
Heidelberg, Berlin, Heidelberg.
Booch, G., 1993. Object-Oriented Analysis and Design
with Applications, 2 edition. ed. Addison-Wesley
Professional, Redwood City, Calif.
Brickley, D., Guha, R.V., 2014. RDF Schema 1.1 [WWW
Document]. URL http://www.w3.org/TR/2014/REC-
rdf-schema-20140225/
Codd, E.F., 1970. A relational model of data for large
shared data banks. Communications of the ACM 13,
377–387.
Das, S., Sundara, S., Cyganiak, R., 2012. R2RML: RDB
to RDF mapping language.
Dasu, T., Vesonder, G.T., Wright, J.R., 2003. Data quality
through knowledge engineering, in: Proceedings of the
Ninth ACM SIGKDD Int. Conf. on Knowledge
Discovery and Data Mining. ACM, pp. 705–710.
Fürber, C., Hepp, M., 2011. Towards a vocabulary for data
quality management in semantic web architectures, in:
Proc. of the 1st Int. Workshop on Linked Web Data
Management. ACM, pp. 1–8.
Han, J., Haihong, E., Le, G., Du, J., 2011. Survey on
NoSQL database, in: Pervasive Computing and
Applications (ICPCA), 2011 6th Int. Conf. on. IEEE,
pp. 363–366.
Hashem, I.A.T., Yaqoob, I., Anuar, N.B., Mokhtar, S.,
Gani, A., Khan, S.U., 2015. The rise of “big data” on
cloud computing: review and open research issues.
Information Systems 47, 98–115.
Knuth, M., Sack, H., 2014. Data cleansing consolidation
with PatchR, in: The Semantic Web: ESWC 2014
Satellite Events. Springer, pp. 231–235.
Maedche, A., Motik, B., Silva, N., Volz, R., 2002.
MAFRA—A MApping FRAmework for Distributed
Ontologies in the Semantic Web, in: Workshop on
Knowledge Transformation for the Semantic Web
(KTSW 2002), ECAI. pp. 60–68.
Makris, K., Bikakis, N., Gioldasis, N., Christodoulakis, S.,
2012. SPARQL-RW: Transparent Query Access over
Mapped RDF Data Sources, in: Proc. of the 15th Int.
Conf.on Extending Database Technology, EDBT ’12.
ACM, New York, NY, USA, pp. 610–613.
doi:10.1145/2247596.2247678
McGuinness, D., Harmelen, F. van, 2004. OWL Web
Ontology Language Overview [WWW Document].
URL http://www.w3.org/TR/owl-features/ (accessed
6.11.15).
Milano, D., Scannapieco, M., Catarci, T., 2005. Using
ontologies for xml data cleaning, in: On the Move to
Meaningful Internet Systems 2005: OTM 2005
Workshops. Springer, pp. 562–571.
Obrst, L., Liu, H., Wray, R., 2003. Ontologies for
corporate web applications. AI Magazine 24, 49.
Oliveira, P., Rodrigues, F., Henriques, P., 2009.
SmartClean: An Incremental Data Cleaning Tool, in:
Quality Software, 2009. QSIC’09. 9th Int. Conf. on.
IEEE, pp. 452–457.
Oliveira, P., Rodrigues, F., Henriques, P., Galhardas, H.,
2005a. A taxonomy of data quality problems, in: 2nd
Int. Workshop on Data and Information Quality. pp.
219–233.
Oliveira, P., Rodrigues, F., Henriques, P.R., 2005b. A
Formal Definition of Data Quality Problems., in: IQ.
MIT.
Otero-Cerdeira, L., Rodríguez-Martínez, F.J., Gómez-
Rodríguez, A., 2015. Ontology matching: A literature
review. Expert Systems with Applications 42, 949–
971. doi:10.1016/j.eswa.2014.08.032
Snijders, C., Matzat, U., Reips, U.-D., 2012. Big data: Big
gaps of knowledge in the field of internet science. Int.
Journal of Internet Science 7, 1–5.
Weis, M., Manolescu, I., 2007. Declarative XML data
cleaning with XClean, in: Advanced Information
Systems Engineering. Springer, pp. 96–110.
An Ontology-based Methodology for Reusing Data Cleaning Knowledge
211