
and develop. Learning is favored by a collaborative
environment. Teacher’s mediation, as well as
interactions with other colleagues through the
learning environment, has positive impact for a
better use of the student ZPD. What was only a
potential level of development can more easily be
achieved. Morishima et al. (2004) summarize the
benefits of using a collaborative learning
environment through the expressions “learning by
teaching” and “learning by observation”.
Considering that collaborative learning brings
benefits to the cognitive process, it is natural to use
information technologies in order to support
collaborative activities. The study field that
researches the use of computer systems to support
collaborative learning is commonly known as
Computer Supported Collaborative Learning
(CSCL). Over the years, several researchers have
been devoted to this subject and a variety of
disciplines are related to the issue: psychology,
sociology, education. In addition to these disciplines,
one central point of research in CSCL is technology.
For Järvelä, Häkkinen, Arvaja and Leinonen (2003),
the purpose of CSCL is to support students so that
they can learn efficiently. According to Suthers
(2006), CSCL has an obligation to design
technology that effectively supports collaborative
learning. According to Soller, Martinez, Jermann
and Muehlenbrock (2005), the current focus of
research is the identification of computational
strategies that positively influence group learning.
There are three main activities in collaborative
learning: cooperation, communication and
coordination (Singh, 1989; Fuks, Gerosa, Raposo
and Lucena, 2004). Without coordination there is no
guarantee that tasks will be done in the proper way,
at the right time and with necessary resources (Fuks
et al., 2004). Coordination is an essential part of
collaboration and students need to devote some
effort to it (Janssen, Erkens, Kirschner and
Kanselaar, 2010; Moguel, Tchounikine and Tricot,
2010; Anaya and Boticario, 2009; Wang and Woo,
2010). Stahl (2004) argues that CSCL systems
should be designed, among other things, to support
the collaboration and to structure its coordination.
Kim and Kim (2008) state that learners need
adequate support for the coordination of
collaboration. To Hesse (2007) the need for a
coordinating structure appears to be even more
urgent in computer-mediated settings than in face-
to-face ones.
Because coordination plays an essential role in
collaboration and collaborative learning
environments must provide solutions to that subject
(Hesse, 2007; Wang. and Woo, 2010), the usage of
project management tools was studied. Those tools
have been used for many years in the Computer
Supported Cooperative Work (CSCW) context,
which has a different focus than CSCL Stahl (2006,
page 287). Nevertheless, we believe that CSCL
research can take advantage of that technology.
The main question of this study is: “Can a
project management tool, initially created to benefit
cooperative work, contribute to the coordination of
collaborative learning?” In order to test the
hypothesis, a coordination model was defined and
two case studies were carried out.
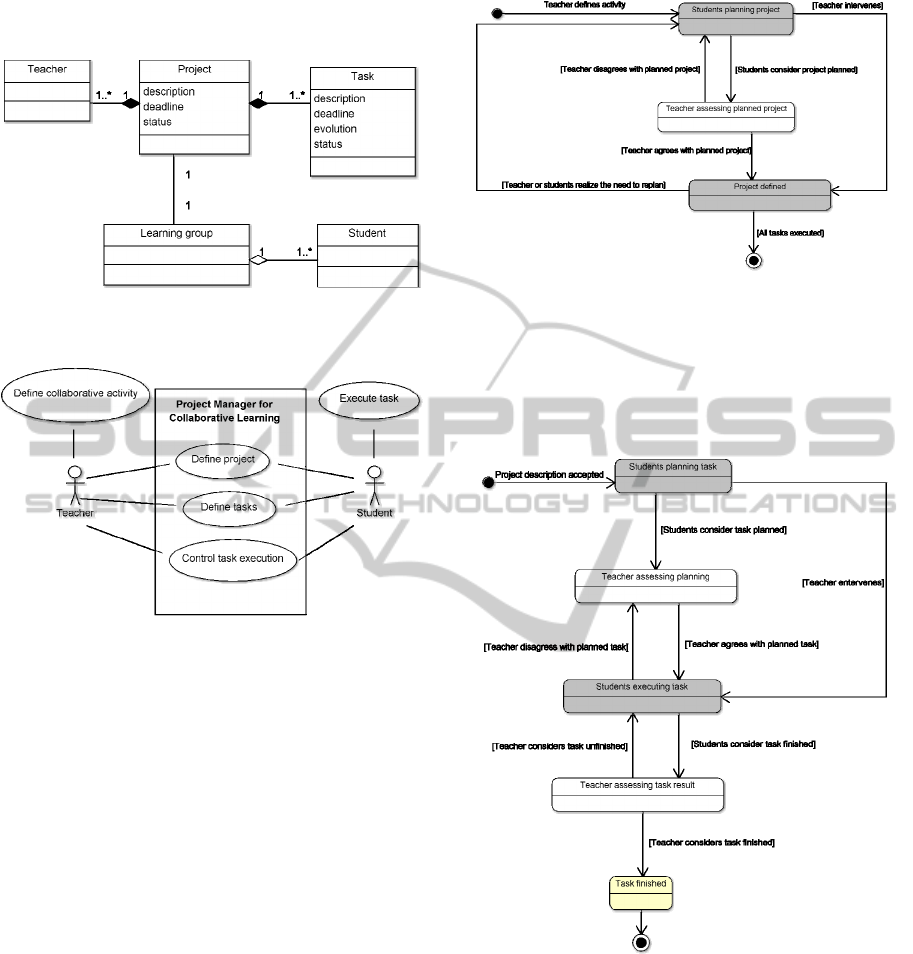
2 COORDINATION MODEL
It is possible to coordinate the learning process
through collaboration scripts, which are educational
models that can structure collaborative learning,
outlining the sequence of activities of a group.
Roles, phases and activities may be defined
(Dillenbourg and Hong, 2008). However, the use of
scripts brings with it the risk of restricting
collaboration (Dillenbourg, 2002) and the
effectiveness of scripting is a highly contested
matter (Stahl and Hesse, 2010). Heinze and Procter
(2006) conclude that either unguided or very
structured collaboration are not satisfactory in a
community of practice. It is clear that some balance
has to be established. The same idea is corroborated
by Schneider (2009).
Although a certain degree of freedom is
important for learning communities to develop,
activities with highly interdependent tasks are not
well coordinated only by social protocol (Fuks et al.,
2004). Explicit coordination mechanisms are
necessary. Avouris, Margarita and Komi (2003) also
support that idea in a study about the use of
conceptual maps as collaborative learning
environment. They conclude that the use of explicit
coordination mechanisms make students argue at the
meta-cognitive level of the activity and externalize
their strategies, a fact that helps them deepen their
collaboration, and lead to improved learning.
When students collectively construct knowledge,
it is fundamental to organize what will be realized.
Besides the teacher, pupils themselves coordinate
their activities. Carell, Herrman, Kienle and Menold
(2005) sustain that while teachers are responsible for
defining the task, a collaboration plan has to be
developed by the students themselves. When
students collaborate in a project, even when the
ultimate goal is defined by or negotiated with the
CSEDU 2011 - 3rd International Conference on Computer Supported Education
346