
infrastructure services to support modern e-Science
and high-technology industry applications that
require both high-performance computing resources
(provisioned as Grids or Clouds) and high-speed
dedicated transport network.
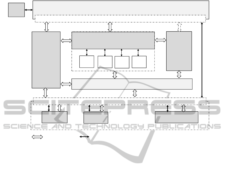
The paper proposes the Composable Services
Architecture (CSA) that is intended to provide a
conceptual and methodological framework for
developing dynamically configurable virtualised
infrastructure services.
The proposed CSA is currently being
implemented in the framework of the GEANT3
Project as an architectural component of the GEANT
Multidomain service bus (GEMBus). The GEMBus
extends the industry adopted Enterprise Service Bus
(ESB) technology with the additional functionality
to support multidomain services provisioning. The
GEMBus infrastructure intended to allow dynamic
composition of the infrastructure services to support
collaboration of the distributed groups of
researchers.
The concepts and solutions presented in this
paper are intended to be offered as a contribution to
the Open Grid Forum (OGF) Research Group on
On-Demand Infrastructure Services Provisioning
(ISOD-RG) initiated by the authors and the involved
projects (for details see materials of ISOD BoF at
OGF30 (ISOD BoF) and planned ISOD-RG meeting
at OGF31).
The authors believe that concepts proposed in this
paper will provide a good basis for the further
discussion among researchers about defining an
architecture for dynamically configured virtualised
infrastructure services as a part of the Clouds IaaS
model.
ACKNOWLEDGEMENTS
This work is supported by the FP7 EU funded
project GEANT3 (FP7-ICT-238875), and the FP7
EU funded Integrated project The Generalised
Architecture for Dynamic Infrastructure Services
(GEYSERS, FP7-ICT-248657).
REFERENCES
NIST Definition of Cloud Computing v15. [Online] http://
csrc.nist.gov/groups/SNS/cloud-computing/cloud-def-
v15.doc
GFD.150 Using Clouds to Provide Grids Higher-Levels of
Abstraction and Explicit Support for Usage Modes.
[Online] http://www.ogf.org/documents/ GFD.150.pdf
GEANT Project. http://www.geant.net/pages/ home.aspx
Generalised Architecture for Dynamic Infrastructure
Services (GEYSERS Project)-http://www.geysers.eu/
Enabling Grid from E-sciencE (EGEE Project). [Online].
http://www.eu-egee.org/
Phosphorus Project. [Online]. Available: http:// www.ist-
phosphorus.eu/
Demchenko, Y., M. Cristea, C. de Laat, E. Haleplidis,
Authorisation Infrastructure for On-Demand Grid and
Network Resource Provisioning, Proc. 3rd Intl ICST
Conference on Networks for Grid Applications
(GridNets 2009), Athens, Greece, 8-9 Sept 2009.
ISBN: 978-963-9799-63-9
TMF Service Delivery Framework. http://
www.tmforum.org/servicedeliveryframework/4664/
home.html
Deliverable DJ3.3.1: Composable Network Services use
cases. GEANT3 Project Deliverable. January 11,
2010. http://www.geant.net/Media_Centre/Media_
Library/Media%20Library/GN3-09-198-DJ3_3_1_
Composable_Network_Services_use_cases.pdf
OASIS Reference Architecture Foundation for Service
Oriented Architecture 1.0, Committee Draft 2, Oct. 14,
2009. http://docs.oasis-open.org/soa-rm/soa-ra/v1.0/
soa-ra-cd-02.pdf
Chappell, D., "Enterprise service bus", O’Reilly, June
2004. 247 pp.
Pautasso, C., O. Zimmermann, F. Leymann, "RESTful
Web Services vs. Big Web Services: Making the Right
Architectural Decision", 17th International World
Wide Web Conference (WWW2008), Beijing, China.
Fuse ESB - OSGi based ESB. - http://fusesource.com/
products/enterprise-servicemix/#documentation
Apache ServiceMix an Open Source ESB. - http://
servicemix.apache.org/home.html
OSGi Service Platform Release 4, Version 4.2. -
http://www.osgi.org/Download/Release4V42
Spring Security. Reference Documentation. http://
static.springsource.org/spring-security/site/docs/3.1.x/
reference/springsecurity-single.html
Demchenko, Y., D. R. Lopez, J. A. Garcia Espin, C. de
Laat, "Security Services Lifecycle Management in On-
Demand Infrastructure Services Provisioning",
International Workshop on Cloud Privacy, Security,
Risk and Trust (CPSRT 2010), 2nd IEEE International
Conference on Cloud Computing Technology and
Science (CloudCom2010), 30 November - 3 December
2010, Indianapolis, USA.
On-Demand Infrastructure Services Provisioning BoF
(ISOD BoF), OGF30 meeting, 25 October 2010,
Brussels. http://www.gridforum.org/gf/event_
schedule/index.php?id=1961
DEFINING GENERIC ARCHITECTURE FOR CLOUD IAAS PROVISIONING MODEL
85