
ROBOT SELF-LOCALIZATION
Using Omni-directional Histogram Correlation
William F. Wood, Arthur T. Bradley, Samuel A. Miller and Nathanael A. Miller
NASA Langley Research Center, 5 N. Dryden St., Hampton, VA 23681 U.S.A.
william.f.wood@nasa.gov, arthur.t.bradley@nasa.gov
Keywords: Self-localization, Omni-directional, Histograms.
Abstract: In this paper, we describe a robot self-localization algorithm that uses statistical measures to determine color
space histograms correlations. The approach has been shown to work well in environments where spatial
nodes have unique visual characteristics, including rooms, hallways, and outdoor locations. A full color
omni-directional camera was used to capture images for this localization work. Images were processed
using user-created algorithms in National Instrument’s LabView software development environment.
1 INTRODUCTION
The ability for a robot to locate itself in a local or
global frame gives a unique positional awareness
that leads to better navigational choices, optimized
path planning, and topological mapping. One type of
robot localization is to rely on external sources (e.g.
GPS, internet access, human input, etc.) to inform
the robot of its relative and perhaps absolute
position. For remote missions however, with areas
that are inaccessible, previously unexplored, have
lengthy control delays, or have no support structure
available, the robot must perform self-localization.
Our goal in investigating robot self-localization was
to mimic a human’s ability to determine his/her
location – generally done using a combination of
sensory inputs and historical references. Topological
localization of this type requires that a robot learn its
environment, creating its own database of unique
locations as well as a nodal map showing how the
locations are interconnected.
Our work builds on previous research in which
an omni-directional camera was used for histogram
correlation (Ulrich, 2000) (Abe, 1999). Our research
selects the best of three statistical measures with an
averaging process to better perform scene
recognition. The averaged approach leads to
different scoring and voting systems, and requires
fewer images per node to achieve acceptable results.
The method of histogram correlation is first
introduced. Existing as well as new algorithms are
then discussed using both equations and a flow
chart. And finally the results of correlating for
several locations are examined.
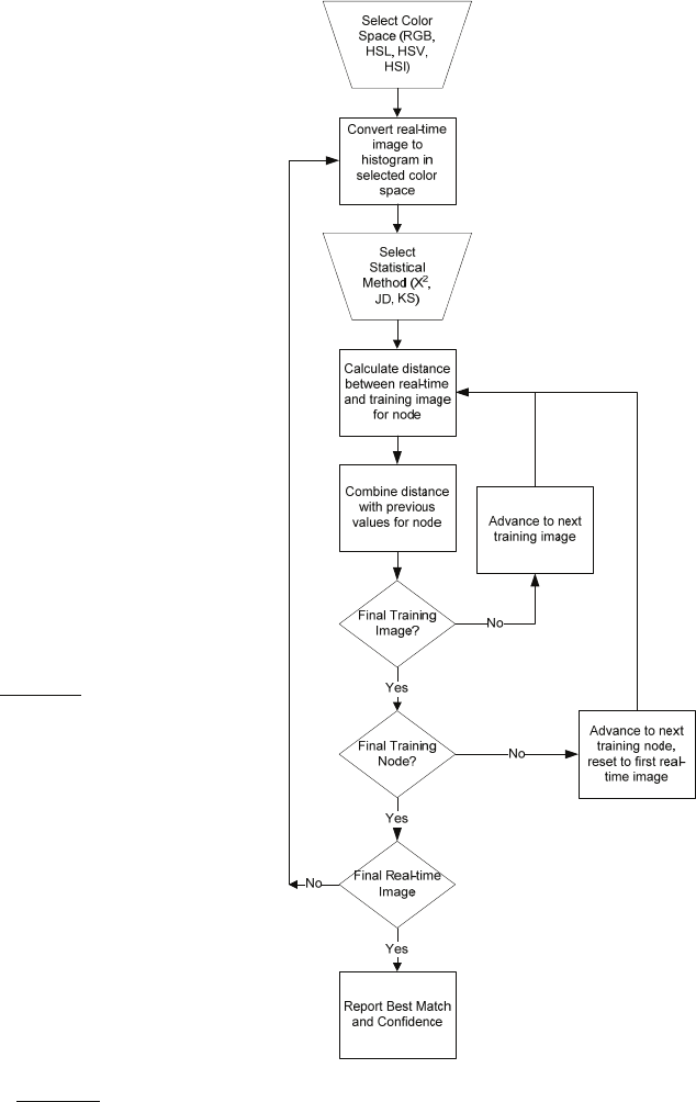
2 HISTOGRAMS
There are many possible methods for self-
localization, including approaches based on colors,
sound, infrared images, range signatures, and object
recognition. We used color histogram matching,
because it was believed to closely emulate a
human’s ability to perform area recognition by broad
color differentiation. The approach uses four
primary color spaces, each with three 8-bit color
bands: Red, Green and Blue (RGB); Hue, Saturation
and Luminosity (HSL); Hue, Saturation and Value
(HSV); and Hue, Saturation and Intensity (HSI), as
well as normalized versions of those spaces.
Normalized color spaces are created by normalizing
the individual color bands with the total color value.
For example, normalized RGB would be calculated
using (1).
(1)
Where NX is the normalized value and X can be R,
G, or B.
Processing full color images require a great deal
of processing capability and memory. Therefore all
images were converted into color histograms before
correlation. Histograms are typically two-
dimensional representations of the distribution of